- Deprecated function: Use of "static" in callables is deprecated in Drupal\user\Entity\Role::postLoad() (line 172 of core/modules/user/src/Entity/Role.php).
Drupal\user\Entity\Role::postLoad(Object, Array) (Line: 423)
Drupal\Core\Entity\EntityStorageBase->postLoad(Array) (Line: 353)
Drupal\Core\Entity\EntityStorageBase->loadMultiple(Array) (Line: 16)
Drupal\user\RoleStorage->isPermissionInRoles('access site in maintenance mode', Array) (Line: 112)
Drupal\Core\Session\UserSession->hasPermission('access site in maintenance mode') (Line: 105)
Drupal\Core\Session\AccountProxy->hasPermission('access site in maintenance mode') (Line: 83)
Drupal\redirect\RedirectChecker->canRedirect(Object) (Line: 120)
Drupal\redirect\EventSubscriber\RedirectRequestSubscriber->onKernelRequestCheckRedirect(Object, 'kernel.request', Object)
call_user_func(Array, Object, 'kernel.request', Object) (Line: 142)
Drupal\Component\EventDispatcher\ContainerAwareEventDispatcher->dispatch(Object, 'kernel.request') (Line: 145)
Symfony\Component\HttpKernel\HttpKernel->handleRaw(Object, 1) (Line: 81)
Symfony\Component\HttpKernel\HttpKernel->handle(Object, 1, 1) (Line: 58)
Drupal\Core\StackMiddleware\Session->handle(Object, 1, 1) (Line: 48)
Drupal\Core\StackMiddleware\KernelPreHandle->handle(Object, 1, 1) (Line: 191)
Drupal\page_cache\StackMiddleware\PageCache->fetch(Object, 1, 1) (Line: 128)
Drupal\page_cache\StackMiddleware\PageCache->lookup(Object, 1, 1) (Line: 82)
Drupal\page_cache\StackMiddleware\PageCache->handle(Object, 1, 1) (Line: 48)
Drupal\Core\StackMiddleware\ReverseProxyMiddleware->handle(Object, 1, 1) (Line: 51)
Drupal\Core\StackMiddleware\NegotiationMiddleware->handle(Object, 1, 1) (Line: 23)
Stack\StackedHttpKernel->handle(Object, 1, 1) (Line: 713)
Drupal\Core\DrupalKernel->handle(Object) (Line: 19)
- Deprecated function: Creation of dynamic property Drupal\mysql\Driver\Database\mysql\Select::$alterMetaData is deprecated in Drupal\Core\Database\Query\Select->addMetaData() (line 178 of core/lib/Drupal/Core/Database/Query/Select.php).
Drupal\Core\Database\Query\Select->addMetaData('entity_type', 'file') (Line: 115)
Drupal\Core\Entity\Query\Sql\Query->prepare() (Line: 80)
Drupal\Core\Entity\Query\Sql\Query->execute() (Line: 640)
Drupal\Core\Entity\EntityStorageBase->loadByProperties(Array) (Line: 63)
Drupal\Core\Entity\EntityRepository->loadEntityByUuid('file', 'insert-max_800_px-8057666e-bbeb-41d9-b23c-5ef5e0cd1cc8') (Line: 95)
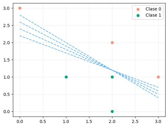
Drupal\editor\Plugin\Filter\EditorFileReference->process('En cualquier caso, debemos saber que dicha convergencia solo está asegurada si las muestras del conjunto de entrenamiento son linealmente separables. Por ejemplo, si estamos trabajando en un dataset bidimensional (con dos características predictivas), deberá ser posible trazar una línea que separe las muestras en el plano, como en el ejemplo que estamos viendo, para el que existían infinitas líneas que podían servirnos:
<a class="colorbox insert-colorbox" data-colorbox-gallery="gallery-node" data-insert-class="" data-insert-type="image" href="/sites/default/files/2023-03/tutorial_ml_0027_0.png"></a>
Si, por el contrario, los datos -llevados al plano- fuesen éstos:
<a class="colorbox insert-colorbox" data-colorbox-gallery="gallery-node" data-insert-class="" data-insert-type="image" href="/sites/default/files/2023-03/tutorial_ml_0030.png"></a>
ya no serían linealmente separables y la convergencia del entrenamiento no estaría garantizada.
En un caso así, podríamos limitar el número de epochs durante los que se entrenaría la neurona, o podríamos establecer un cierto margen de error (es decir, asumir que ciertas muestras van a quedar mal clasificadas).
', 'es') (Line: 118)
Drupal\filter\Element\ProcessedText::preRenderText(Array)
call_user_func_array(Array, Array) (Line: 101)
Drupal\Core\Render\Renderer->doTrustedCallback(Array, Array, 'Render #pre_render callbacks must be methods of a class that implements \Drupal\Core\Security\TrustedCallbackInterface or be an anonymous function. The callback was %s. See https://www.drupal.org/node/2966725', 'exception', 'Drupal\Core\Render\Element\RenderCallbackInterface') (Line: 788)
Drupal\Core\Render\Renderer->doCallback('#pre_render', Array, Array) (Line: 374)
Drupal\Core\Render\Renderer->doRender(Array, ) (Line: 204)
Drupal\Core\Render\Renderer->render(Array) (Line: 479)
Drupal\Core\Template\TwigExtension->escapeFilter(Object, Array, 'html', NULL, 1) (Line: 88)
__TwigTemplate_a7d6005c89ae729617b9a0c2bccb1776->doDisplay(Array, Array) (Line: 405)
Twig\Template->displayWithErrorHandling(Array, Array) (Line: 378)
Twig\Template->display(Array, Array) (Line: 46)
__TwigTemplate_804f7948456cfe20e11a34c43439c7c2->doDisplay(Array, Array) (Line: 405)
Twig\Template->displayWithErrorHandling(Array, Array) (Line: 378)
Twig\Template->display(Array, Array) (Line: 43)
__TwigTemplate_bd990293b89f3b78c69fe0ee2f7828b5->doDisplay(Array, Array) (Line: 405)
Twig\Template->displayWithErrorHandling(Array, Array) (Line: 378)
Twig\Template->display(Array) (Line: 390)
Twig\Template->render(Array) (Line: 55)
twig_render_template('themes/contrib/classy/templates/field/field--text-with-summary.html.twig', Array) (Line: 384)
Drupal\Core\Theme\ThemeManager->render('field', Array) (Line: 433)
Drupal\Core\Render\Renderer->doRender(Array) (Line: 446)
Drupal\Core\Render\Renderer->doRender(Array, ) (Line: 204)
Drupal\Core\Render\Renderer->render(Array) (Line: 479)
Drupal\Core\Template\TwigExtension->escapeFilter(Object, Array, 'html', NULL, 1) (Line: 74)
__TwigTemplate_94047fbdba6937b76a4479dfa1763452->doDisplay(Array, Array) (Line: 405)
Twig\Template->displayWithErrorHandling(Array, Array) (Line: 378)
Twig\Template->display(Array) (Line: 390)
Twig\Template->render(Array) (Line: 55)
twig_render_template('themes/custom/yg_aesthetic/templates/node.html.twig', Array) (Line: 384)
Drupal\Core\Theme\ThemeManager->render('node', Array) (Line: 433)
Drupal\Core\Render\Renderer->doRender(Array, ) (Line: 204)
Drupal\Core\Render\Renderer->render(Array, ) (Line: 242)
Drupal\Core\Render\MainContent\HtmlRenderer->Drupal\Core\Render\MainContent\{closure}() (Line: 580)
Drupal\Core\Render\Renderer->executeInRenderContext(Object, Object) (Line: 235)
Drupal\Core\Render\MainContent\HtmlRenderer->prepare(Array, Object, Object) (Line: 132)
Drupal\Core\Render\MainContent\HtmlRenderer->renderResponse(Array, Object, Object) (Line: 90)
Drupal\Core\EventSubscriber\MainContentViewSubscriber->onViewRenderArray(Object, 'kernel.view', Object)
call_user_func(Array, Object, 'kernel.view', Object) (Line: 142)
Drupal\Component\EventDispatcher\ContainerAwareEventDispatcher->dispatch(Object, 'kernel.view') (Line: 174)
Symfony\Component\HttpKernel\HttpKernel->handleRaw(Object, 1) (Line: 81)
Symfony\Component\HttpKernel\HttpKernel->handle(Object, 1, 1) (Line: 58)
Drupal\Core\StackMiddleware\Session->handle(Object, 1, 1) (Line: 48)
Drupal\Core\StackMiddleware\KernelPreHandle->handle(Object, 1, 1) (Line: 191)
Drupal\page_cache\StackMiddleware\PageCache->fetch(Object, 1, 1) (Line: 128)
Drupal\page_cache\StackMiddleware\PageCache->lookup(Object, 1, 1) (Line: 82)
Drupal\page_cache\StackMiddleware\PageCache->handle(Object, 1, 1) (Line: 48)
Drupal\Core\StackMiddleware\ReverseProxyMiddleware->handle(Object, 1, 1) (Line: 51)
Drupal\Core\StackMiddleware\NegotiationMiddleware->handle(Object, 1, 1) (Line: 23)
Stack\StackedHttpKernel->handle(Object, 1, 1) (Line: 713)
Drupal\Core\DrupalKernel->handle(Object) (Line: 19)
- Deprecated function: Creation of dynamic property Drupal\mysql\Driver\Database\mysql\Select::$alterTags is deprecated in Drupal\Core\Database\Query\Select->addTag() (line 149 of core/lib/Drupal/Core/Database/Query/Select.php).
Drupal\Core\Database\Query\Select->addTag('entity_query') (Line: 147)
Drupal\Core\Entity\Query\Sql\Query->prepare() (Line: 80)
Drupal\Core\Entity\Query\Sql\Query->execute() (Line: 640)
Drupal\Core\Entity\EntityStorageBase->loadByProperties(Array) (Line: 63)
Drupal\Core\Entity\EntityRepository->loadEntityByUuid('file', 'insert-max_800_px-8057666e-bbeb-41d9-b23c-5ef5e0cd1cc8') (Line: 95)
Drupal\editor\Plugin\Filter\EditorFileReference->process('En cualquier caso, debemos saber que dicha convergencia solo está asegurada si las muestras del conjunto de entrenamiento son linealmente separables. Por ejemplo, si estamos trabajando en un dataset bidimensional (con dos características predictivas), deberá ser posible trazar una línea que separe las muestras en el plano, como en el ejemplo que estamos viendo, para el que existían infinitas líneas que podían servirnos:
<a class="colorbox insert-colorbox" data-colorbox-gallery="gallery-node" data-insert-class="" data-insert-type="image" href="/sites/default/files/2023-03/tutorial_ml_0027_0.png"></a>
Si, por el contrario, los datos -llevados al plano- fuesen éstos:
<a class="colorbox insert-colorbox" data-colorbox-gallery="gallery-node" data-insert-class="" data-insert-type="image" href="/sites/default/files/2023-03/tutorial_ml_0030.png"></a>
ya no serían linealmente separables y la convergencia del entrenamiento no estaría garantizada.
En un caso así, podríamos limitar el número de epochs durante los que se entrenaría la neurona, o podríamos establecer un cierto margen de error (es decir, asumir que ciertas muestras van a quedar mal clasificadas).
', 'es') (Line: 118)
Drupal\filter\Element\ProcessedText::preRenderText(Array)
call_user_func_array(Array, Array) (Line: 101)
Drupal\Core\Render\Renderer->doTrustedCallback(Array, Array, 'Render #pre_render callbacks must be methods of a class that implements \Drupal\Core\Security\TrustedCallbackInterface or be an anonymous function. The callback was %s. See https://www.drupal.org/node/2966725', 'exception', 'Drupal\Core\Render\Element\RenderCallbackInterface') (Line: 788)
Drupal\Core\Render\Renderer->doCallback('#pre_render', Array, Array) (Line: 374)
Drupal\Core\Render\Renderer->doRender(Array, ) (Line: 204)
Drupal\Core\Render\Renderer->render(Array) (Line: 479)
Drupal\Core\Template\TwigExtension->escapeFilter(Object, Array, 'html', NULL, 1) (Line: 88)
__TwigTemplate_a7d6005c89ae729617b9a0c2bccb1776->doDisplay(Array, Array) (Line: 405)
Twig\Template->displayWithErrorHandling(Array, Array) (Line: 378)
Twig\Template->display(Array, Array) (Line: 46)
__TwigTemplate_804f7948456cfe20e11a34c43439c7c2->doDisplay(Array, Array) (Line: 405)
Twig\Template->displayWithErrorHandling(Array, Array) (Line: 378)
Twig\Template->display(Array, Array) (Line: 43)
__TwigTemplate_bd990293b89f3b78c69fe0ee2f7828b5->doDisplay(Array, Array) (Line: 405)
Twig\Template->displayWithErrorHandling(Array, Array) (Line: 378)
Twig\Template->display(Array) (Line: 390)
Twig\Template->render(Array) (Line: 55)
twig_render_template('themes/contrib/classy/templates/field/field--text-with-summary.html.twig', Array) (Line: 384)
Drupal\Core\Theme\ThemeManager->render('field', Array) (Line: 433)
Drupal\Core\Render\Renderer->doRender(Array) (Line: 446)
Drupal\Core\Render\Renderer->doRender(Array, ) (Line: 204)
Drupal\Core\Render\Renderer->render(Array) (Line: 479)
Drupal\Core\Template\TwigExtension->escapeFilter(Object, Array, 'html', NULL, 1) (Line: 74)
__TwigTemplate_94047fbdba6937b76a4479dfa1763452->doDisplay(Array, Array) (Line: 405)
Twig\Template->displayWithErrorHandling(Array, Array) (Line: 378)
Twig\Template->display(Array) (Line: 390)
Twig\Template->render(Array) (Line: 55)
twig_render_template('themes/custom/yg_aesthetic/templates/node.html.twig', Array) (Line: 384)
Drupal\Core\Theme\ThemeManager->render('node', Array) (Line: 433)
Drupal\Core\Render\Renderer->doRender(Array, ) (Line: 204)
Drupal\Core\Render\Renderer->render(Array, ) (Line: 242)
Drupal\Core\Render\MainContent\HtmlRenderer->Drupal\Core\Render\MainContent\{closure}() (Line: 580)
Drupal\Core\Render\Renderer->executeInRenderContext(Object, Object) (Line: 235)
Drupal\Core\Render\MainContent\HtmlRenderer->prepare(Array, Object, Object) (Line: 132)
Drupal\Core\Render\MainContent\HtmlRenderer->renderResponse(Array, Object, Object) (Line: 90)
Drupal\Core\EventSubscriber\MainContentViewSubscriber->onViewRenderArray(Object, 'kernel.view', Object)
call_user_func(Array, Object, 'kernel.view', Object) (Line: 142)
Drupal\Component\EventDispatcher\ContainerAwareEventDispatcher->dispatch(Object, 'kernel.view') (Line: 174)
Symfony\Component\HttpKernel\HttpKernel->handleRaw(Object, 1) (Line: 81)
Symfony\Component\HttpKernel\HttpKernel->handle(Object, 1, 1) (Line: 58)
Drupal\Core\StackMiddleware\Session->handle(Object, 1, 1) (Line: 48)
Drupal\Core\StackMiddleware\KernelPreHandle->handle(Object, 1, 1) (Line: 191)
Drupal\page_cache\StackMiddleware\PageCache->fetch(Object, 1, 1) (Line: 128)
Drupal\page_cache\StackMiddleware\PageCache->lookup(Object, 1, 1) (Line: 82)
Drupal\page_cache\StackMiddleware\PageCache->handle(Object, 1, 1) (Line: 48)
Drupal\Core\StackMiddleware\ReverseProxyMiddleware->handle(Object, 1, 1) (Line: 51)
Drupal\Core\StackMiddleware\NegotiationMiddleware->handle(Object, 1, 1) (Line: 23)
Stack\StackedHttpKernel->handle(Object, 1, 1) (Line: 713)
Drupal\Core\DrupalKernel->handle(Object) (Line: 19)
- Deprecated function: Creation of dynamic property Drupal\mysql\Driver\Database\mysql\Select::$alterMetaData is deprecated in Drupal\Core\Database\Query\Select->addMetaData() (line 178 of core/lib/Drupal/Core/Database/Query/Select.php).
Drupal\Core\Database\Query\Select->addMetaData('entity_type', 'file') (Line: 115)
Drupal\Core\Entity\Query\Sql\Query->prepare() (Line: 80)
Drupal\Core\Entity\Query\Sql\Query->execute() (Line: 640)
Drupal\Core\Entity\EntityStorageBase->loadByProperties(Array) (Line: 63)
Drupal\Core\Entity\EntityRepository->loadEntityByUuid('file', 'insert-max_800_px-8057666e-bbeb-41d9-b23c-5ef5e0cd1cc8') (Line: 124)
Drupal\editor\Plugin\Filter\EditorFileReference->process('En cualquier caso, debemos saber que dicha convergencia solo está asegurada si las muestras del conjunto de entrenamiento son linealmente separables. Por ejemplo, si estamos trabajando en un dataset bidimensional (con dos características predictivas), deberá ser posible trazar una línea que separe las muestras en el plano, como en el ejemplo que estamos viendo, para el que existían infinitas líneas que podían servirnos:
<a class="colorbox insert-colorbox" data-colorbox-gallery="gallery-node" data-insert-class="" data-insert-type="image" href="/sites/default/files/2023-03/tutorial_ml_0027_0.png"></a>
Si, por el contrario, los datos -llevados al plano- fuesen éstos:
<a class="colorbox insert-colorbox" data-colorbox-gallery="gallery-node" data-insert-class="" data-insert-type="image" href="/sites/default/files/2023-03/tutorial_ml_0030.png"></a>
ya no serían linealmente separables y la convergencia del entrenamiento no estaría garantizada.
En un caso así, podríamos limitar el número de epochs durante los que se entrenaría la neurona, o podríamos establecer un cierto margen de error (es decir, asumir que ciertas muestras van a quedar mal clasificadas).
', 'es') (Line: 118)
Drupal\filter\Element\ProcessedText::preRenderText(Array)
call_user_func_array(Array, Array) (Line: 101)
Drupal\Core\Render\Renderer->doTrustedCallback(Array, Array, 'Render #pre_render callbacks must be methods of a class that implements \Drupal\Core\Security\TrustedCallbackInterface or be an anonymous function. The callback was %s. See https://www.drupal.org/node/2966725', 'exception', 'Drupal\Core\Render\Element\RenderCallbackInterface') (Line: 788)
Drupal\Core\Render\Renderer->doCallback('#pre_render', Array, Array) (Line: 374)
Drupal\Core\Render\Renderer->doRender(Array, ) (Line: 204)
Drupal\Core\Render\Renderer->render(Array) (Line: 479)
Drupal\Core\Template\TwigExtension->escapeFilter(Object, Array, 'html', NULL, 1) (Line: 88)
__TwigTemplate_a7d6005c89ae729617b9a0c2bccb1776->doDisplay(Array, Array) (Line: 405)
Twig\Template->displayWithErrorHandling(Array, Array) (Line: 378)
Twig\Template->display(Array, Array) (Line: 46)
__TwigTemplate_804f7948456cfe20e11a34c43439c7c2->doDisplay(Array, Array) (Line: 405)
Twig\Template->displayWithErrorHandling(Array, Array) (Line: 378)
Twig\Template->display(Array, Array) (Line: 43)
__TwigTemplate_bd990293b89f3b78c69fe0ee2f7828b5->doDisplay(Array, Array) (Line: 405)
Twig\Template->displayWithErrorHandling(Array, Array) (Line: 378)
Twig\Template->display(Array) (Line: 390)
Twig\Template->render(Array) (Line: 55)
twig_render_template('themes/contrib/classy/templates/field/field--text-with-summary.html.twig', Array) (Line: 384)
Drupal\Core\Theme\ThemeManager->render('field', Array) (Line: 433)
Drupal\Core\Render\Renderer->doRender(Array) (Line: 446)
Drupal\Core\Render\Renderer->doRender(Array, ) (Line: 204)
Drupal\Core\Render\Renderer->render(Array) (Line: 479)
Drupal\Core\Template\TwigExtension->escapeFilter(Object, Array, 'html', NULL, 1) (Line: 74)
__TwigTemplate_94047fbdba6937b76a4479dfa1763452->doDisplay(Array, Array) (Line: 405)
Twig\Template->displayWithErrorHandling(Array, Array) (Line: 378)
Twig\Template->display(Array) (Line: 390)
Twig\Template->render(Array) (Line: 55)
twig_render_template('themes/custom/yg_aesthetic/templates/node.html.twig', Array) (Line: 384)
Drupal\Core\Theme\ThemeManager->render('node', Array) (Line: 433)
Drupal\Core\Render\Renderer->doRender(Array, ) (Line: 204)
Drupal\Core\Render\Renderer->render(Array, ) (Line: 242)
Drupal\Core\Render\MainContent\HtmlRenderer->Drupal\Core\Render\MainContent\{closure}() (Line: 580)
Drupal\Core\Render\Renderer->executeInRenderContext(Object, Object) (Line: 235)
Drupal\Core\Render\MainContent\HtmlRenderer->prepare(Array, Object, Object) (Line: 132)
Drupal\Core\Render\MainContent\HtmlRenderer->renderResponse(Array, Object, Object) (Line: 90)
Drupal\Core\EventSubscriber\MainContentViewSubscriber->onViewRenderArray(Object, 'kernel.view', Object)
call_user_func(Array, Object, 'kernel.view', Object) (Line: 142)
Drupal\Component\EventDispatcher\ContainerAwareEventDispatcher->dispatch(Object, 'kernel.view') (Line: 174)
Symfony\Component\HttpKernel\HttpKernel->handleRaw(Object, 1) (Line: 81)
Symfony\Component\HttpKernel\HttpKernel->handle(Object, 1, 1) (Line: 58)
Drupal\Core\StackMiddleware\Session->handle(Object, 1, 1) (Line: 48)
Drupal\Core\StackMiddleware\KernelPreHandle->handle(Object, 1, 1) (Line: 191)
Drupal\page_cache\StackMiddleware\PageCache->fetch(Object, 1, 1) (Line: 128)
Drupal\page_cache\StackMiddleware\PageCache->lookup(Object, 1, 1) (Line: 82)
Drupal\page_cache\StackMiddleware\PageCache->handle(Object, 1, 1) (Line: 48)
Drupal\Core\StackMiddleware\ReverseProxyMiddleware->handle(Object, 1, 1) (Line: 51)
Drupal\Core\StackMiddleware\NegotiationMiddleware->handle(Object, 1, 1) (Line: 23)
Stack\StackedHttpKernel->handle(Object, 1, 1) (Line: 713)
Drupal\Core\DrupalKernel->handle(Object) (Line: 19)
- Deprecated function: Creation of dynamic property Drupal\mysql\Driver\Database\mysql\Select::$alterTags is deprecated in Drupal\Core\Database\Query\Select->addTag() (line 149 of core/lib/Drupal/Core/Database/Query/Select.php).
Drupal\Core\Database\Query\Select->addTag('entity_query') (Line: 147)
Drupal\Core\Entity\Query\Sql\Query->prepare() (Line: 80)
Drupal\Core\Entity\Query\Sql\Query->execute() (Line: 640)
Drupal\Core\Entity\EntityStorageBase->loadByProperties(Array) (Line: 63)
Drupal\Core\Entity\EntityRepository->loadEntityByUuid('file', 'insert-max_800_px-8057666e-bbeb-41d9-b23c-5ef5e0cd1cc8') (Line: 124)
Drupal\editor\Plugin\Filter\EditorFileReference->process('En cualquier caso, debemos saber que dicha convergencia solo está asegurada si las muestras del conjunto de entrenamiento son linealmente separables. Por ejemplo, si estamos trabajando en un dataset bidimensional (con dos características predictivas), deberá ser posible trazar una línea que separe las muestras en el plano, como en el ejemplo que estamos viendo, para el que existían infinitas líneas que podían servirnos:
<a class="colorbox insert-colorbox" data-colorbox-gallery="gallery-node" data-insert-class="" data-insert-type="image" href="/sites/default/files/2023-03/tutorial_ml_0027_0.png"></a>
Si, por el contrario, los datos -llevados al plano- fuesen éstos:
<a class="colorbox insert-colorbox" data-colorbox-gallery="gallery-node" data-insert-class="" data-insert-type="image" href="/sites/default/files/2023-03/tutorial_ml_0030.png"></a>
ya no serían linealmente separables y la convergencia del entrenamiento no estaría garantizada.
En un caso así, podríamos limitar el número de epochs durante los que se entrenaría la neurona, o podríamos establecer un cierto margen de error (es decir, asumir que ciertas muestras van a quedar mal clasificadas).
', 'es') (Line: 118)
Drupal\filter\Element\ProcessedText::preRenderText(Array)
call_user_func_array(Array, Array) (Line: 101)
Drupal\Core\Render\Renderer->doTrustedCallback(Array, Array, 'Render #pre_render callbacks must be methods of a class that implements \Drupal\Core\Security\TrustedCallbackInterface or be an anonymous function. The callback was %s. See https://www.drupal.org/node/2966725', 'exception', 'Drupal\Core\Render\Element\RenderCallbackInterface') (Line: 788)
Drupal\Core\Render\Renderer->doCallback('#pre_render', Array, Array) (Line: 374)
Drupal\Core\Render\Renderer->doRender(Array, ) (Line: 204)
Drupal\Core\Render\Renderer->render(Array) (Line: 479)
Drupal\Core\Template\TwigExtension->escapeFilter(Object, Array, 'html', NULL, 1) (Line: 88)
__TwigTemplate_a7d6005c89ae729617b9a0c2bccb1776->doDisplay(Array, Array) (Line: 405)
Twig\Template->displayWithErrorHandling(Array, Array) (Line: 378)
Twig\Template->display(Array, Array) (Line: 46)
__TwigTemplate_804f7948456cfe20e11a34c43439c7c2->doDisplay(Array, Array) (Line: 405)
Twig\Template->displayWithErrorHandling(Array, Array) (Line: 378)
Twig\Template->display(Array, Array) (Line: 43)
__TwigTemplate_bd990293b89f3b78c69fe0ee2f7828b5->doDisplay(Array, Array) (Line: 405)
Twig\Template->displayWithErrorHandling(Array, Array) (Line: 378)
Twig\Template->display(Array) (Line: 390)
Twig\Template->render(Array) (Line: 55)
twig_render_template('themes/contrib/classy/templates/field/field--text-with-summary.html.twig', Array) (Line: 384)
Drupal\Core\Theme\ThemeManager->render('field', Array) (Line: 433)
Drupal\Core\Render\Renderer->doRender(Array) (Line: 446)
Drupal\Core\Render\Renderer->doRender(Array, ) (Line: 204)
Drupal\Core\Render\Renderer->render(Array) (Line: 479)
Drupal\Core\Template\TwigExtension->escapeFilter(Object, Array, 'html', NULL, 1) (Line: 74)
__TwigTemplate_94047fbdba6937b76a4479dfa1763452->doDisplay(Array, Array) (Line: 405)
Twig\Template->displayWithErrorHandling(Array, Array) (Line: 378)
Twig\Template->display(Array) (Line: 390)
Twig\Template->render(Array) (Line: 55)
twig_render_template('themes/custom/yg_aesthetic/templates/node.html.twig', Array) (Line: 384)
Drupal\Core\Theme\ThemeManager->render('node', Array) (Line: 433)
Drupal\Core\Render\Renderer->doRender(Array, ) (Line: 204)
Drupal\Core\Render\Renderer->render(Array, ) (Line: 242)
Drupal\Core\Render\MainContent\HtmlRenderer->Drupal\Core\Render\MainContent\{closure}() (Line: 580)
Drupal\Core\Render\Renderer->executeInRenderContext(Object, Object) (Line: 235)
Drupal\Core\Render\MainContent\HtmlRenderer->prepare(Array, Object, Object) (Line: 132)
Drupal\Core\Render\MainContent\HtmlRenderer->renderResponse(Array, Object, Object) (Line: 90)
Drupal\Core\EventSubscriber\MainContentViewSubscriber->onViewRenderArray(Object, 'kernel.view', Object)
call_user_func(Array, Object, 'kernel.view', Object) (Line: 142)
Drupal\Component\EventDispatcher\ContainerAwareEventDispatcher->dispatch(Object, 'kernel.view') (Line: 174)
Symfony\Component\HttpKernel\HttpKernel->handleRaw(Object, 1) (Line: 81)
Symfony\Component\HttpKernel\HttpKernel->handle(Object, 1, 1) (Line: 58)
Drupal\Core\StackMiddleware\Session->handle(Object, 1, 1) (Line: 48)
Drupal\Core\StackMiddleware\KernelPreHandle->handle(Object, 1, 1) (Line: 191)
Drupal\page_cache\StackMiddleware\PageCache->fetch(Object, 1, 1) (Line: 128)
Drupal\page_cache\StackMiddleware\PageCache->lookup(Object, 1, 1) (Line: 82)
Drupal\page_cache\StackMiddleware\PageCache->handle(Object, 1, 1) (Line: 48)
Drupal\Core\StackMiddleware\ReverseProxyMiddleware->handle(Object, 1, 1) (Line: 51)
Drupal\Core\StackMiddleware\NegotiationMiddleware->handle(Object, 1, 1) (Line: 23)
Stack\StackedHttpKernel->handle(Object, 1, 1) (Line: 713)
Drupal\Core\DrupalKernel->handle(Object) (Line: 19)
- Deprecated function: Creation of dynamic property Drupal\mysql\Driver\Database\mysql\Select::$alterMetaData is deprecated in Drupal\Core\Database\Query\Select->addMetaData() (line 178 of core/lib/Drupal/Core/Database/Query/Select.php).
Drupal\Core\Database\Query\Select->addMetaData('entity_type', 'file') (Line: 115)
Drupal\Core\Entity\Query\Sql\Query->prepare() (Line: 80)
Drupal\Core\Entity\Query\Sql\Query->execute() (Line: 640)
Drupal\Core\Entity\EntityStorageBase->loadByProperties(Array) (Line: 63)
Drupal\Core\Entity\EntityRepository->loadEntityByUuid('file', 'insert-max_800_px-fe577323-9cf1-4fbe-8d87-850a75a0a45d') (Line: 95)
Drupal\editor\Plugin\Filter\EditorFileReference->process('En cualquier caso, debemos saber que dicha convergencia solo está asegurada si las muestras del conjunto de entrenamiento son linealmente separables. Por ejemplo, si estamos trabajando en un dataset bidimensional (con dos características predictivas), deberá ser posible trazar una línea que separe las muestras en el plano, como en el ejemplo que estamos viendo, para el que existían infinitas líneas que podían servirnos:
<a class="colorbox insert-colorbox" data-colorbox-gallery="gallery-node" data-insert-class="" data-insert-type="image" href="/sites/default/files/2023-03/tutorial_ml_0027_0.png"></a>
Si, por el contrario, los datos -llevados al plano- fuesen éstos:
<a class="colorbox insert-colorbox" data-colorbox-gallery="gallery-node" data-insert-class="" data-insert-type="image" href="/sites/default/files/2023-03/tutorial_ml_0030.png"></a>
ya no serían linealmente separables y la convergencia del entrenamiento no estaría garantizada.
En un caso así, podríamos limitar el número de epochs durante los que se entrenaría la neurona, o podríamos establecer un cierto margen de error (es decir, asumir que ciertas muestras van a quedar mal clasificadas).
', 'es') (Line: 118)
Drupal\filter\Element\ProcessedText::preRenderText(Array)
call_user_func_array(Array, Array) (Line: 101)
Drupal\Core\Render\Renderer->doTrustedCallback(Array, Array, 'Render #pre_render callbacks must be methods of a class that implements \Drupal\Core\Security\TrustedCallbackInterface or be an anonymous function. The callback was %s. See https://www.drupal.org/node/2966725', 'exception', 'Drupal\Core\Render\Element\RenderCallbackInterface') (Line: 788)
Drupal\Core\Render\Renderer->doCallback('#pre_render', Array, Array) (Line: 374)
Drupal\Core\Render\Renderer->doRender(Array, ) (Line: 204)
Drupal\Core\Render\Renderer->render(Array) (Line: 479)
Drupal\Core\Template\TwigExtension->escapeFilter(Object, Array, 'html', NULL, 1) (Line: 88)
__TwigTemplate_a7d6005c89ae729617b9a0c2bccb1776->doDisplay(Array, Array) (Line: 405)
Twig\Template->displayWithErrorHandling(Array, Array) (Line: 378)
Twig\Template->display(Array, Array) (Line: 46)
__TwigTemplate_804f7948456cfe20e11a34c43439c7c2->doDisplay(Array, Array) (Line: 405)
Twig\Template->displayWithErrorHandling(Array, Array) (Line: 378)
Twig\Template->display(Array, Array) (Line: 43)
__TwigTemplate_bd990293b89f3b78c69fe0ee2f7828b5->doDisplay(Array, Array) (Line: 405)
Twig\Template->displayWithErrorHandling(Array, Array) (Line: 378)
Twig\Template->display(Array) (Line: 390)
Twig\Template->render(Array) (Line: 55)
twig_render_template('themes/contrib/classy/templates/field/field--text-with-summary.html.twig', Array) (Line: 384)
Drupal\Core\Theme\ThemeManager->render('field', Array) (Line: 433)
Drupal\Core\Render\Renderer->doRender(Array) (Line: 446)
Drupal\Core\Render\Renderer->doRender(Array, ) (Line: 204)
Drupal\Core\Render\Renderer->render(Array) (Line: 479)
Drupal\Core\Template\TwigExtension->escapeFilter(Object, Array, 'html', NULL, 1) (Line: 74)
__TwigTemplate_94047fbdba6937b76a4479dfa1763452->doDisplay(Array, Array) (Line: 405)
Twig\Template->displayWithErrorHandling(Array, Array) (Line: 378)
Twig\Template->display(Array) (Line: 390)
Twig\Template->render(Array) (Line: 55)
twig_render_template('themes/custom/yg_aesthetic/templates/node.html.twig', Array) (Line: 384)
Drupal\Core\Theme\ThemeManager->render('node', Array) (Line: 433)
Drupal\Core\Render\Renderer->doRender(Array, ) (Line: 204)
Drupal\Core\Render\Renderer->render(Array, ) (Line: 242)
Drupal\Core\Render\MainContent\HtmlRenderer->Drupal\Core\Render\MainContent\{closure}() (Line: 580)
Drupal\Core\Render\Renderer->executeInRenderContext(Object, Object) (Line: 235)
Drupal\Core\Render\MainContent\HtmlRenderer->prepare(Array, Object, Object) (Line: 132)
Drupal\Core\Render\MainContent\HtmlRenderer->renderResponse(Array, Object, Object) (Line: 90)
Drupal\Core\EventSubscriber\MainContentViewSubscriber->onViewRenderArray(Object, 'kernel.view', Object)
call_user_func(Array, Object, 'kernel.view', Object) (Line: 142)
Drupal\Component\EventDispatcher\ContainerAwareEventDispatcher->dispatch(Object, 'kernel.view') (Line: 174)
Symfony\Component\HttpKernel\HttpKernel->handleRaw(Object, 1) (Line: 81)
Symfony\Component\HttpKernel\HttpKernel->handle(Object, 1, 1) (Line: 58)
Drupal\Core\StackMiddleware\Session->handle(Object, 1, 1) (Line: 48)
Drupal\Core\StackMiddleware\KernelPreHandle->handle(Object, 1, 1) (Line: 191)
Drupal\page_cache\StackMiddleware\PageCache->fetch(Object, 1, 1) (Line: 128)
Drupal\page_cache\StackMiddleware\PageCache->lookup(Object, 1, 1) (Line: 82)
Drupal\page_cache\StackMiddleware\PageCache->handle(Object, 1, 1) (Line: 48)
Drupal\Core\StackMiddleware\ReverseProxyMiddleware->handle(Object, 1, 1) (Line: 51)
Drupal\Core\StackMiddleware\NegotiationMiddleware->handle(Object, 1, 1) (Line: 23)
Stack\StackedHttpKernel->handle(Object, 1, 1) (Line: 713)
Drupal\Core\DrupalKernel->handle(Object) (Line: 19)
- Deprecated function: Creation of dynamic property Drupal\mysql\Driver\Database\mysql\Select::$alterTags is deprecated in Drupal\Core\Database\Query\Select->addTag() (line 149 of core/lib/Drupal/Core/Database/Query/Select.php).
Drupal\Core\Database\Query\Select->addTag('entity_query') (Line: 147)
Drupal\Core\Entity\Query\Sql\Query->prepare() (Line: 80)
Drupal\Core\Entity\Query\Sql\Query->execute() (Line: 640)
Drupal\Core\Entity\EntityStorageBase->loadByProperties(Array) (Line: 63)
Drupal\Core\Entity\EntityRepository->loadEntityByUuid('file', 'insert-max_800_px-fe577323-9cf1-4fbe-8d87-850a75a0a45d') (Line: 95)
Drupal\editor\Plugin\Filter\EditorFileReference->process('En cualquier caso, debemos saber que dicha convergencia solo está asegurada si las muestras del conjunto de entrenamiento son linealmente separables. Por ejemplo, si estamos trabajando en un dataset bidimensional (con dos características predictivas), deberá ser posible trazar una línea que separe las muestras en el plano, como en el ejemplo que estamos viendo, para el que existían infinitas líneas que podían servirnos:
<a class="colorbox insert-colorbox" data-colorbox-gallery="gallery-node" data-insert-class="" data-insert-type="image" href="/sites/default/files/2023-03/tutorial_ml_0027_0.png"></a>
Si, por el contrario, los datos -llevados al plano- fuesen éstos:
<a class="colorbox insert-colorbox" data-colorbox-gallery="gallery-node" data-insert-class="" data-insert-type="image" href="/sites/default/files/2023-03/tutorial_ml_0030.png"></a>
ya no serían linealmente separables y la convergencia del entrenamiento no estaría garantizada.
En un caso así, podríamos limitar el número de epochs durante los que se entrenaría la neurona, o podríamos establecer un cierto margen de error (es decir, asumir que ciertas muestras van a quedar mal clasificadas).
', 'es') (Line: 118)
Drupal\filter\Element\ProcessedText::preRenderText(Array)
call_user_func_array(Array, Array) (Line: 101)
Drupal\Core\Render\Renderer->doTrustedCallback(Array, Array, 'Render #pre_render callbacks must be methods of a class that implements \Drupal\Core\Security\TrustedCallbackInterface or be an anonymous function. The callback was %s. See https://www.drupal.org/node/2966725', 'exception', 'Drupal\Core\Render\Element\RenderCallbackInterface') (Line: 788)
Drupal\Core\Render\Renderer->doCallback('#pre_render', Array, Array) (Line: 374)
Drupal\Core\Render\Renderer->doRender(Array, ) (Line: 204)
Drupal\Core\Render\Renderer->render(Array) (Line: 479)
Drupal\Core\Template\TwigExtension->escapeFilter(Object, Array, 'html', NULL, 1) (Line: 88)
__TwigTemplate_a7d6005c89ae729617b9a0c2bccb1776->doDisplay(Array, Array) (Line: 405)
Twig\Template->displayWithErrorHandling(Array, Array) (Line: 378)
Twig\Template->display(Array, Array) (Line: 46)
__TwigTemplate_804f7948456cfe20e11a34c43439c7c2->doDisplay(Array, Array) (Line: 405)
Twig\Template->displayWithErrorHandling(Array, Array) (Line: 378)
Twig\Template->display(Array, Array) (Line: 43)
__TwigTemplate_bd990293b89f3b78c69fe0ee2f7828b5->doDisplay(Array, Array) (Line: 405)
Twig\Template->displayWithErrorHandling(Array, Array) (Line: 378)
Twig\Template->display(Array) (Line: 390)
Twig\Template->render(Array) (Line: 55)
twig_render_template('themes/contrib/classy/templates/field/field--text-with-summary.html.twig', Array) (Line: 384)
Drupal\Core\Theme\ThemeManager->render('field', Array) (Line: 433)
Drupal\Core\Render\Renderer->doRender(Array) (Line: 446)
Drupal\Core\Render\Renderer->doRender(Array, ) (Line: 204)
Drupal\Core\Render\Renderer->render(Array) (Line: 479)
Drupal\Core\Template\TwigExtension->escapeFilter(Object, Array, 'html', NULL, 1) (Line: 74)
__TwigTemplate_94047fbdba6937b76a4479dfa1763452->doDisplay(Array, Array) (Line: 405)
Twig\Template->displayWithErrorHandling(Array, Array) (Line: 378)
Twig\Template->display(Array) (Line: 390)
Twig\Template->render(Array) (Line: 55)
twig_render_template('themes/custom/yg_aesthetic/templates/node.html.twig', Array) (Line: 384)
Drupal\Core\Theme\ThemeManager->render('node', Array) (Line: 433)
Drupal\Core\Render\Renderer->doRender(Array, ) (Line: 204)
Drupal\Core\Render\Renderer->render(Array, ) (Line: 242)
Drupal\Core\Render\MainContent\HtmlRenderer->Drupal\Core\Render\MainContent\{closure}() (Line: 580)
Drupal\Core\Render\Renderer->executeInRenderContext(Object, Object) (Line: 235)
Drupal\Core\Render\MainContent\HtmlRenderer->prepare(Array, Object, Object) (Line: 132)
Drupal\Core\Render\MainContent\HtmlRenderer->renderResponse(Array, Object, Object) (Line: 90)
Drupal\Core\EventSubscriber\MainContentViewSubscriber->onViewRenderArray(Object, 'kernel.view', Object)
call_user_func(Array, Object, 'kernel.view', Object) (Line: 142)
Drupal\Component\EventDispatcher\ContainerAwareEventDispatcher->dispatch(Object, 'kernel.view') (Line: 174)
Symfony\Component\HttpKernel\HttpKernel->handleRaw(Object, 1) (Line: 81)
Symfony\Component\HttpKernel\HttpKernel->handle(Object, 1, 1) (Line: 58)
Drupal\Core\StackMiddleware\Session->handle(Object, 1, 1) (Line: 48)
Drupal\Core\StackMiddleware\KernelPreHandle->handle(Object, 1, 1) (Line: 191)
Drupal\page_cache\StackMiddleware\PageCache->fetch(Object, 1, 1) (Line: 128)
Drupal\page_cache\StackMiddleware\PageCache->lookup(Object, 1, 1) (Line: 82)
Drupal\page_cache\StackMiddleware\PageCache->handle(Object, 1, 1) (Line: 48)
Drupal\Core\StackMiddleware\ReverseProxyMiddleware->handle(Object, 1, 1) (Line: 51)
Drupal\Core\StackMiddleware\NegotiationMiddleware->handle(Object, 1, 1) (Line: 23)
Stack\StackedHttpKernel->handle(Object, 1, 1) (Line: 713)
Drupal\Core\DrupalKernel->handle(Object) (Line: 19)
- Deprecated function: Creation of dynamic property Drupal\mysql\Driver\Database\mysql\Select::$alterMetaData is deprecated in Drupal\Core\Database\Query\Select->addMetaData() (line 178 of core/lib/Drupal/Core/Database/Query/Select.php).
Drupal\Core\Database\Query\Select->addMetaData('entity_type', 'file') (Line: 115)
Drupal\Core\Entity\Query\Sql\Query->prepare() (Line: 80)
Drupal\Core\Entity\Query\Sql\Query->execute() (Line: 640)
Drupal\Core\Entity\EntityStorageBase->loadByProperties(Array) (Line: 63)
Drupal\Core\Entity\EntityRepository->loadEntityByUuid('file', 'insert-max_800_px-fe577323-9cf1-4fbe-8d87-850a75a0a45d') (Line: 124)
Drupal\editor\Plugin\Filter\EditorFileReference->process('En cualquier caso, debemos saber que dicha convergencia solo está asegurada si las muestras del conjunto de entrenamiento son linealmente separables. Por ejemplo, si estamos trabajando en un dataset bidimensional (con dos características predictivas), deberá ser posible trazar una línea que separe las muestras en el plano, como en el ejemplo que estamos viendo, para el que existían infinitas líneas que podían servirnos:
<a class="colorbox insert-colorbox" data-colorbox-gallery="gallery-node" data-insert-class="" data-insert-type="image" href="/sites/default/files/2023-03/tutorial_ml_0027_0.png"></a>
Si, por el contrario, los datos -llevados al plano- fuesen éstos:
<a class="colorbox insert-colorbox" data-colorbox-gallery="gallery-node" data-insert-class="" data-insert-type="image" href="/sites/default/files/2023-03/tutorial_ml_0030.png"></a>
ya no serían linealmente separables y la convergencia del entrenamiento no estaría garantizada.
En un caso así, podríamos limitar el número de epochs durante los que se entrenaría la neurona, o podríamos establecer un cierto margen de error (es decir, asumir que ciertas muestras van a quedar mal clasificadas).
', 'es') (Line: 118)
Drupal\filter\Element\ProcessedText::preRenderText(Array)
call_user_func_array(Array, Array) (Line: 101)
Drupal\Core\Render\Renderer->doTrustedCallback(Array, Array, 'Render #pre_render callbacks must be methods of a class that implements \Drupal\Core\Security\TrustedCallbackInterface or be an anonymous function. The callback was %s. See https://www.drupal.org/node/2966725', 'exception', 'Drupal\Core\Render\Element\RenderCallbackInterface') (Line: 788)
Drupal\Core\Render\Renderer->doCallback('#pre_render', Array, Array) (Line: 374)
Drupal\Core\Render\Renderer->doRender(Array, ) (Line: 204)
Drupal\Core\Render\Renderer->render(Array) (Line: 479)
Drupal\Core\Template\TwigExtension->escapeFilter(Object, Array, 'html', NULL, 1) (Line: 88)
__TwigTemplate_a7d6005c89ae729617b9a0c2bccb1776->doDisplay(Array, Array) (Line: 405)
Twig\Template->displayWithErrorHandling(Array, Array) (Line: 378)
Twig\Template->display(Array, Array) (Line: 46)
__TwigTemplate_804f7948456cfe20e11a34c43439c7c2->doDisplay(Array, Array) (Line: 405)
Twig\Template->displayWithErrorHandling(Array, Array) (Line: 378)
Twig\Template->display(Array, Array) (Line: 43)
__TwigTemplate_bd990293b89f3b78c69fe0ee2f7828b5->doDisplay(Array, Array) (Line: 405)
Twig\Template->displayWithErrorHandling(Array, Array) (Line: 378)
Twig\Template->display(Array) (Line: 390)
Twig\Template->render(Array) (Line: 55)
twig_render_template('themes/contrib/classy/templates/field/field--text-with-summary.html.twig', Array) (Line: 384)
Drupal\Core\Theme\ThemeManager->render('field', Array) (Line: 433)
Drupal\Core\Render\Renderer->doRender(Array) (Line: 446)
Drupal\Core\Render\Renderer->doRender(Array, ) (Line: 204)
Drupal\Core\Render\Renderer->render(Array) (Line: 479)
Drupal\Core\Template\TwigExtension->escapeFilter(Object, Array, 'html', NULL, 1) (Line: 74)
__TwigTemplate_94047fbdba6937b76a4479dfa1763452->doDisplay(Array, Array) (Line: 405)
Twig\Template->displayWithErrorHandling(Array, Array) (Line: 378)
Twig\Template->display(Array) (Line: 390)
Twig\Template->render(Array) (Line: 55)
twig_render_template('themes/custom/yg_aesthetic/templates/node.html.twig', Array) (Line: 384)
Drupal\Core\Theme\ThemeManager->render('node', Array) (Line: 433)
Drupal\Core\Render\Renderer->doRender(Array, ) (Line: 204)
Drupal\Core\Render\Renderer->render(Array, ) (Line: 242)
Drupal\Core\Render\MainContent\HtmlRenderer->Drupal\Core\Render\MainContent\{closure}() (Line: 580)
Drupal\Core\Render\Renderer->executeInRenderContext(Object, Object) (Line: 235)
Drupal\Core\Render\MainContent\HtmlRenderer->prepare(Array, Object, Object) (Line: 132)
Drupal\Core\Render\MainContent\HtmlRenderer->renderResponse(Array, Object, Object) (Line: 90)
Drupal\Core\EventSubscriber\MainContentViewSubscriber->onViewRenderArray(Object, 'kernel.view', Object)
call_user_func(Array, Object, 'kernel.view', Object) (Line: 142)
Drupal\Component\EventDispatcher\ContainerAwareEventDispatcher->dispatch(Object, 'kernel.view') (Line: 174)
Symfony\Component\HttpKernel\HttpKernel->handleRaw(Object, 1) (Line: 81)
Symfony\Component\HttpKernel\HttpKernel->handle(Object, 1, 1) (Line: 58)
Drupal\Core\StackMiddleware\Session->handle(Object, 1, 1) (Line: 48)
Drupal\Core\StackMiddleware\KernelPreHandle->handle(Object, 1, 1) (Line: 191)
Drupal\page_cache\StackMiddleware\PageCache->fetch(Object, 1, 1) (Line: 128)
Drupal\page_cache\StackMiddleware\PageCache->lookup(Object, 1, 1) (Line: 82)
Drupal\page_cache\StackMiddleware\PageCache->handle(Object, 1, 1) (Line: 48)
Drupal\Core\StackMiddleware\ReverseProxyMiddleware->handle(Object, 1, 1) (Line: 51)
Drupal\Core\StackMiddleware\NegotiationMiddleware->handle(Object, 1, 1) (Line: 23)
Stack\StackedHttpKernel->handle(Object, 1, 1) (Line: 713)
Drupal\Core\DrupalKernel->handle(Object) (Line: 19)
- Deprecated function: Creation of dynamic property Drupal\mysql\Driver\Database\mysql\Select::$alterTags is deprecated in Drupal\Core\Database\Query\Select->addTag() (line 149 of core/lib/Drupal/Core/Database/Query/Select.php).
Drupal\Core\Database\Query\Select->addTag('entity_query') (Line: 147)
Drupal\Core\Entity\Query\Sql\Query->prepare() (Line: 80)
Drupal\Core\Entity\Query\Sql\Query->execute() (Line: 640)
Drupal\Core\Entity\EntityStorageBase->loadByProperties(Array) (Line: 63)
Drupal\Core\Entity\EntityRepository->loadEntityByUuid('file', 'insert-max_800_px-fe577323-9cf1-4fbe-8d87-850a75a0a45d') (Line: 124)
Drupal\editor\Plugin\Filter\EditorFileReference->process('En cualquier caso, debemos saber que dicha convergencia solo está asegurada si las muestras del conjunto de entrenamiento son linealmente separables. Por ejemplo, si estamos trabajando en un dataset bidimensional (con dos características predictivas), deberá ser posible trazar una línea que separe las muestras en el plano, como en el ejemplo que estamos viendo, para el que existían infinitas líneas que podían servirnos:
<a class="colorbox insert-colorbox" data-colorbox-gallery="gallery-node" data-insert-class="" data-insert-type="image" href="/sites/default/files/2023-03/tutorial_ml_0027_0.png"></a>
Si, por el contrario, los datos -llevados al plano- fuesen éstos:
<a class="colorbox insert-colorbox" data-colorbox-gallery="gallery-node" data-insert-class="" data-insert-type="image" href="/sites/default/files/2023-03/tutorial_ml_0030.png"></a>
ya no serían linealmente separables y la convergencia del entrenamiento no estaría garantizada.
En un caso así, podríamos limitar el número de epochs durante los que se entrenaría la neurona, o podríamos establecer un cierto margen de error (es decir, asumir que ciertas muestras van a quedar mal clasificadas).
', 'es') (Line: 118)
Drupal\filter\Element\ProcessedText::preRenderText(Array)
call_user_func_array(Array, Array) (Line: 101)
Drupal\Core\Render\Renderer->doTrustedCallback(Array, Array, 'Render #pre_render callbacks must be methods of a class that implements \Drupal\Core\Security\TrustedCallbackInterface or be an anonymous function. The callback was %s. See https://www.drupal.org/node/2966725', 'exception', 'Drupal\Core\Render\Element\RenderCallbackInterface') (Line: 788)
Drupal\Core\Render\Renderer->doCallback('#pre_render', Array, Array) (Line: 374)
Drupal\Core\Render\Renderer->doRender(Array, ) (Line: 204)
Drupal\Core\Render\Renderer->render(Array) (Line: 479)
Drupal\Core\Template\TwigExtension->escapeFilter(Object, Array, 'html', NULL, 1) (Line: 88)
__TwigTemplate_a7d6005c89ae729617b9a0c2bccb1776->doDisplay(Array, Array) (Line: 405)
Twig\Template->displayWithErrorHandling(Array, Array) (Line: 378)
Twig\Template->display(Array, Array) (Line: 46)
__TwigTemplate_804f7948456cfe20e11a34c43439c7c2->doDisplay(Array, Array) (Line: 405)
Twig\Template->displayWithErrorHandling(Array, Array) (Line: 378)
Twig\Template->display(Array, Array) (Line: 43)
__TwigTemplate_bd990293b89f3b78c69fe0ee2f7828b5->doDisplay(Array, Array) (Line: 405)
Twig\Template->displayWithErrorHandling(Array, Array) (Line: 378)
Twig\Template->display(Array) (Line: 390)
Twig\Template->render(Array) (Line: 55)
twig_render_template('themes/contrib/classy/templates/field/field--text-with-summary.html.twig', Array) (Line: 384)
Drupal\Core\Theme\ThemeManager->render('field', Array) (Line: 433)
Drupal\Core\Render\Renderer->doRender(Array) (Line: 446)
Drupal\Core\Render\Renderer->doRender(Array, ) (Line: 204)
Drupal\Core\Render\Renderer->render(Array) (Line: 479)
Drupal\Core\Template\TwigExtension->escapeFilter(Object, Array, 'html', NULL, 1) (Line: 74)
__TwigTemplate_94047fbdba6937b76a4479dfa1763452->doDisplay(Array, Array) (Line: 405)
Twig\Template->displayWithErrorHandling(Array, Array) (Line: 378)
Twig\Template->display(Array) (Line: 390)
Twig\Template->render(Array) (Line: 55)
twig_render_template('themes/custom/yg_aesthetic/templates/node.html.twig', Array) (Line: 384)
Drupal\Core\Theme\ThemeManager->render('node', Array) (Line: 433)
Drupal\Core\Render\Renderer->doRender(Array, ) (Line: 204)
Drupal\Core\Render\Renderer->render(Array, ) (Line: 242)
Drupal\Core\Render\MainContent\HtmlRenderer->Drupal\Core\Render\MainContent\{closure}() (Line: 580)
Drupal\Core\Render\Renderer->executeInRenderContext(Object, Object) (Line: 235)
Drupal\Core\Render\MainContent\HtmlRenderer->prepare(Array, Object, Object) (Line: 132)
Drupal\Core\Render\MainContent\HtmlRenderer->renderResponse(Array, Object, Object) (Line: 90)
Drupal\Core\EventSubscriber\MainContentViewSubscriber->onViewRenderArray(Object, 'kernel.view', Object)
call_user_func(Array, Object, 'kernel.view', Object) (Line: 142)
Drupal\Component\EventDispatcher\ContainerAwareEventDispatcher->dispatch(Object, 'kernel.view') (Line: 174)
Symfony\Component\HttpKernel\HttpKernel->handleRaw(Object, 1) (Line: 81)
Symfony\Component\HttpKernel\HttpKernel->handle(Object, 1, 1) (Line: 58)
Drupal\Core\StackMiddleware\Session->handle(Object, 1, 1) (Line: 48)
Drupal\Core\StackMiddleware\KernelPreHandle->handle(Object, 1, 1) (Line: 191)
Drupal\page_cache\StackMiddleware\PageCache->fetch(Object, 1, 1) (Line: 128)
Drupal\page_cache\StackMiddleware\PageCache->lookup(Object, 1, 1) (Line: 82)
Drupal\page_cache\StackMiddleware\PageCache->handle(Object, 1, 1) (Line: 48)
Drupal\Core\StackMiddleware\ReverseProxyMiddleware->handle(Object, 1, 1) (Line: 51)
Drupal\Core\StackMiddleware\NegotiationMiddleware->handle(Object, 1, 1) (Line: 23)
Stack\StackedHttpKernel->handle(Object, 1, 1) (Line: 713)
Drupal\Core\DrupalKernel->handle(Object) (Line: 19)
- Deprecated function: Creation of dynamic property Drupal\mysql\Driver\Database\mysql\Select::$alterTags is deprecated in Drupal\Core\Database\Query\Select->addTag() (line 149 of core/lib/Drupal/Core/Database/Query/Select.php).
Drupal\Core\Database\Query\Select->addTag('node_access') (Line: 51)
Drupal\book\BookOutlineStorage->loadMultiple(Array) (Line: 1021)
Drupal\book\BookManager->bookTreeCheckAccess(Array, Array) (Line: 701)
Drupal\book\BookManager->bookTreeBuild('828', Array) (Line: 567)
Drupal\book\BookManager->bookTreeAllData('828', Array, 6) (Line: 792)
Drupal\book\BookManager->bookTreeGetFlat(Array) (Line: 109)
Drupal\book\BookOutline->childrenLinks(Array) (Line: 403)
template_preprocess_book_navigation(Array, 'book_navigation', Array)
call_user_func_array('template_preprocess_book_navigation', Array) (Line: 287)
Drupal\Core\Theme\ThemeManager->render('book_navigation', Array) (Line: 433)
Drupal\Core\Render\Renderer->doRender(Array) (Line: 446)
Drupal\Core\Render\Renderer->doRender(Array, ) (Line: 204)
Drupal\Core\Render\Renderer->render(Array) (Line: 479)
Drupal\Core\Template\TwigExtension->escapeFilter(Object, Array, 'html', NULL, 1) (Line: 74)
__TwigTemplate_94047fbdba6937b76a4479dfa1763452->doDisplay(Array, Array) (Line: 405)
Twig\Template->displayWithErrorHandling(Array, Array) (Line: 378)
Twig\Template->display(Array) (Line: 390)
Twig\Template->render(Array) (Line: 55)
twig_render_template('themes/custom/yg_aesthetic/templates/node.html.twig', Array) (Line: 384)
Drupal\Core\Theme\ThemeManager->render('node', Array) (Line: 433)
Drupal\Core\Render\Renderer->doRender(Array, ) (Line: 204)
Drupal\Core\Render\Renderer->render(Array, ) (Line: 242)
Drupal\Core\Render\MainContent\HtmlRenderer->Drupal\Core\Render\MainContent\{closure}() (Line: 580)
Drupal\Core\Render\Renderer->executeInRenderContext(Object, Object) (Line: 235)
Drupal\Core\Render\MainContent\HtmlRenderer->prepare(Array, Object, Object) (Line: 132)
Drupal\Core\Render\MainContent\HtmlRenderer->renderResponse(Array, Object, Object) (Line: 90)
Drupal\Core\EventSubscriber\MainContentViewSubscriber->onViewRenderArray(Object, 'kernel.view', Object)
call_user_func(Array, Object, 'kernel.view', Object) (Line: 142)
Drupal\Component\EventDispatcher\ContainerAwareEventDispatcher->dispatch(Object, 'kernel.view') (Line: 174)
Symfony\Component\HttpKernel\HttpKernel->handleRaw(Object, 1) (Line: 81)
Symfony\Component\HttpKernel\HttpKernel->handle(Object, 1, 1) (Line: 58)
Drupal\Core\StackMiddleware\Session->handle(Object, 1, 1) (Line: 48)
Drupal\Core\StackMiddleware\KernelPreHandle->handle(Object, 1, 1) (Line: 191)
Drupal\page_cache\StackMiddleware\PageCache->fetch(Object, 1, 1) (Line: 128)
Drupal\page_cache\StackMiddleware\PageCache->lookup(Object, 1, 1) (Line: 82)
Drupal\page_cache\StackMiddleware\PageCache->handle(Object, 1, 1) (Line: 48)
Drupal\Core\StackMiddleware\ReverseProxyMiddleware->handle(Object, 1, 1) (Line: 51)
Drupal\Core\StackMiddleware\NegotiationMiddleware->handle(Object, 1, 1) (Line: 23)
Stack\StackedHttpKernel->handle(Object, 1, 1) (Line: 713)
Drupal\Core\DrupalKernel->handle(Object) (Line: 19)
- Deprecated function: Creation of dynamic property Drupal\mysql\Driver\Database\mysql\Select::$alterMetaData is deprecated in Drupal\Core\Database\Query\Select->addMetaData() (line 178 of core/lib/Drupal/Core/Database/Query/Select.php).
Drupal\Core\Database\Query\Select->addMetaData('base_table', 'book') (Line: 52)
Drupal\book\BookOutlineStorage->loadMultiple(Array) (Line: 1021)
Drupal\book\BookManager->bookTreeCheckAccess(Array, Array) (Line: 701)
Drupal\book\BookManager->bookTreeBuild('828', Array) (Line: 567)
Drupal\book\BookManager->bookTreeAllData('828', Array, 6) (Line: 792)
Drupal\book\BookManager->bookTreeGetFlat(Array) (Line: 109)
Drupal\book\BookOutline->childrenLinks(Array) (Line: 403)
template_preprocess_book_navigation(Array, 'book_navigation', Array)
call_user_func_array('template_preprocess_book_navigation', Array) (Line: 287)
Drupal\Core\Theme\ThemeManager->render('book_navigation', Array) (Line: 433)
Drupal\Core\Render\Renderer->doRender(Array) (Line: 446)
Drupal\Core\Render\Renderer->doRender(Array, ) (Line: 204)
Drupal\Core\Render\Renderer->render(Array) (Line: 479)
Drupal\Core\Template\TwigExtension->escapeFilter(Object, Array, 'html', NULL, 1) (Line: 74)
__TwigTemplate_94047fbdba6937b76a4479dfa1763452->doDisplay(Array, Array) (Line: 405)
Twig\Template->displayWithErrorHandling(Array, Array) (Line: 378)
Twig\Template->display(Array) (Line: 390)
Twig\Template->render(Array) (Line: 55)
twig_render_template('themes/custom/yg_aesthetic/templates/node.html.twig', Array) (Line: 384)
Drupal\Core\Theme\ThemeManager->render('node', Array) (Line: 433)
Drupal\Core\Render\Renderer->doRender(Array, ) (Line: 204)
Drupal\Core\Render\Renderer->render(Array, ) (Line: 242)
Drupal\Core\Render\MainContent\HtmlRenderer->Drupal\Core\Render\MainContent\{closure}() (Line: 580)
Drupal\Core\Render\Renderer->executeInRenderContext(Object, Object) (Line: 235)
Drupal\Core\Render\MainContent\HtmlRenderer->prepare(Array, Object, Object) (Line: 132)
Drupal\Core\Render\MainContent\HtmlRenderer->renderResponse(Array, Object, Object) (Line: 90)
Drupal\Core\EventSubscriber\MainContentViewSubscriber->onViewRenderArray(Object, 'kernel.view', Object)
call_user_func(Array, Object, 'kernel.view', Object) (Line: 142)
Drupal\Component\EventDispatcher\ContainerAwareEventDispatcher->dispatch(Object, 'kernel.view') (Line: 174)
Symfony\Component\HttpKernel\HttpKernel->handleRaw(Object, 1) (Line: 81)
Symfony\Component\HttpKernel\HttpKernel->handle(Object, 1, 1) (Line: 58)
Drupal\Core\StackMiddleware\Session->handle(Object, 1, 1) (Line: 48)
Drupal\Core\StackMiddleware\KernelPreHandle->handle(Object, 1, 1) (Line: 191)
Drupal\page_cache\StackMiddleware\PageCache->fetch(Object, 1, 1) (Line: 128)
Drupal\page_cache\StackMiddleware\PageCache->lookup(Object, 1, 1) (Line: 82)
Drupal\page_cache\StackMiddleware\PageCache->handle(Object, 1, 1) (Line: 48)
Drupal\Core\StackMiddleware\ReverseProxyMiddleware->handle(Object, 1, 1) (Line: 51)
Drupal\Core\StackMiddleware\NegotiationMiddleware->handle(Object, 1, 1) (Line: 23)
Stack\StackedHttpKernel->handle(Object, 1, 1) (Line: 713)
Drupal\Core\DrupalKernel->handle(Object) (Line: 19)
- Deprecated function: Creation of dynamic property Drupal\mysql\Driver\Database\mysql\Select::$alterTags is deprecated in Drupal\Core\Database\Query\Select->addTag() (line 149 of core/lib/Drupal/Core/Database/Query/Select.php).
Drupal\Core\Database\Query\Select->addTag('node_access') (Line: 51)
Drupal\book\BookOutlineStorage->loadMultiple(Array) (Line: 1021)
Drupal\book\BookManager->bookTreeCheckAccess(Array, Array) (Line: 1179)
Drupal\book\BookManager->bookSubtreeData(Array) (Line: 56)
Drupal\book\BookOutline->prevLink(Array) (Line: 407)
template_preprocess_book_navigation(Array, 'book_navigation', Array)
call_user_func_array('template_preprocess_book_navigation', Array) (Line: 287)
Drupal\Core\Theme\ThemeManager->render('book_navigation', Array) (Line: 433)
Drupal\Core\Render\Renderer->doRender(Array) (Line: 446)
Drupal\Core\Render\Renderer->doRender(Array, ) (Line: 204)
Drupal\Core\Render\Renderer->render(Array) (Line: 479)
Drupal\Core\Template\TwigExtension->escapeFilter(Object, Array, 'html', NULL, 1) (Line: 74)
__TwigTemplate_94047fbdba6937b76a4479dfa1763452->doDisplay(Array, Array) (Line: 405)
Twig\Template->displayWithErrorHandling(Array, Array) (Line: 378)
Twig\Template->display(Array) (Line: 390)
Twig\Template->render(Array) (Line: 55)
twig_render_template('themes/custom/yg_aesthetic/templates/node.html.twig', Array) (Line: 384)
Drupal\Core\Theme\ThemeManager->render('node', Array) (Line: 433)
Drupal\Core\Render\Renderer->doRender(Array, ) (Line: 204)
Drupal\Core\Render\Renderer->render(Array, ) (Line: 242)
Drupal\Core\Render\MainContent\HtmlRenderer->Drupal\Core\Render\MainContent\{closure}() (Line: 580)
Drupal\Core\Render\Renderer->executeInRenderContext(Object, Object) (Line: 235)
Drupal\Core\Render\MainContent\HtmlRenderer->prepare(Array, Object, Object) (Line: 132)
Drupal\Core\Render\MainContent\HtmlRenderer->renderResponse(Array, Object, Object) (Line: 90)
Drupal\Core\EventSubscriber\MainContentViewSubscriber->onViewRenderArray(Object, 'kernel.view', Object)
call_user_func(Array, Object, 'kernel.view', Object) (Line: 142)
Drupal\Component\EventDispatcher\ContainerAwareEventDispatcher->dispatch(Object, 'kernel.view') (Line: 174)
Symfony\Component\HttpKernel\HttpKernel->handleRaw(Object, 1) (Line: 81)
Symfony\Component\HttpKernel\HttpKernel->handle(Object, 1, 1) (Line: 58)
Drupal\Core\StackMiddleware\Session->handle(Object, 1, 1) (Line: 48)
Drupal\Core\StackMiddleware\KernelPreHandle->handle(Object, 1, 1) (Line: 191)
Drupal\page_cache\StackMiddleware\PageCache->fetch(Object, 1, 1) (Line: 128)
Drupal\page_cache\StackMiddleware\PageCache->lookup(Object, 1, 1) (Line: 82)
Drupal\page_cache\StackMiddleware\PageCache->handle(Object, 1, 1) (Line: 48)
Drupal\Core\StackMiddleware\ReverseProxyMiddleware->handle(Object, 1, 1) (Line: 51)
Drupal\Core\StackMiddleware\NegotiationMiddleware->handle(Object, 1, 1) (Line: 23)
Stack\StackedHttpKernel->handle(Object, 1, 1) (Line: 713)
Drupal\Core\DrupalKernel->handle(Object) (Line: 19)
- Deprecated function: Creation of dynamic property Drupal\mysql\Driver\Database\mysql\Select::$alterMetaData is deprecated in Drupal\Core\Database\Query\Select->addMetaData() (line 178 of core/lib/Drupal/Core/Database/Query/Select.php).
Drupal\Core\Database\Query\Select->addMetaData('base_table', 'book') (Line: 52)
Drupal\book\BookOutlineStorage->loadMultiple(Array) (Line: 1021)
Drupal\book\BookManager->bookTreeCheckAccess(Array, Array) (Line: 1179)
Drupal\book\BookManager->bookSubtreeData(Array) (Line: 56)
Drupal\book\BookOutline->prevLink(Array) (Line: 407)
template_preprocess_book_navigation(Array, 'book_navigation', Array)
call_user_func_array('template_preprocess_book_navigation', Array) (Line: 287)
Drupal\Core\Theme\ThemeManager->render('book_navigation', Array) (Line: 433)
Drupal\Core\Render\Renderer->doRender(Array) (Line: 446)
Drupal\Core\Render\Renderer->doRender(Array, ) (Line: 204)
Drupal\Core\Render\Renderer->render(Array) (Line: 479)
Drupal\Core\Template\TwigExtension->escapeFilter(Object, Array, 'html', NULL, 1) (Line: 74)
__TwigTemplate_94047fbdba6937b76a4479dfa1763452->doDisplay(Array, Array) (Line: 405)
Twig\Template->displayWithErrorHandling(Array, Array) (Line: 378)
Twig\Template->display(Array) (Line: 390)
Twig\Template->render(Array) (Line: 55)
twig_render_template('themes/custom/yg_aesthetic/templates/node.html.twig', Array) (Line: 384)
Drupal\Core\Theme\ThemeManager->render('node', Array) (Line: 433)
Drupal\Core\Render\Renderer->doRender(Array, ) (Line: 204)
Drupal\Core\Render\Renderer->render(Array, ) (Line: 242)
Drupal\Core\Render\MainContent\HtmlRenderer->Drupal\Core\Render\MainContent\{closure}() (Line: 580)
Drupal\Core\Render\Renderer->executeInRenderContext(Object, Object) (Line: 235)
Drupal\Core\Render\MainContent\HtmlRenderer->prepare(Array, Object, Object) (Line: 132)
Drupal\Core\Render\MainContent\HtmlRenderer->renderResponse(Array, Object, Object) (Line: 90)
Drupal\Core\EventSubscriber\MainContentViewSubscriber->onViewRenderArray(Object, 'kernel.view', Object)
call_user_func(Array, Object, 'kernel.view', Object) (Line: 142)
Drupal\Component\EventDispatcher\ContainerAwareEventDispatcher->dispatch(Object, 'kernel.view') (Line: 174)
Symfony\Component\HttpKernel\HttpKernel->handleRaw(Object, 1) (Line: 81)
Symfony\Component\HttpKernel\HttpKernel->handle(Object, 1, 1) (Line: 58)
Drupal\Core\StackMiddleware\Session->handle(Object, 1, 1) (Line: 48)
Drupal\Core\StackMiddleware\KernelPreHandle->handle(Object, 1, 1) (Line: 191)
Drupal\page_cache\StackMiddleware\PageCache->fetch(Object, 1, 1) (Line: 128)
Drupal\page_cache\StackMiddleware\PageCache->lookup(Object, 1, 1) (Line: 82)
Drupal\page_cache\StackMiddleware\PageCache->handle(Object, 1, 1) (Line: 48)
Drupal\Core\StackMiddleware\ReverseProxyMiddleware->handle(Object, 1, 1) (Line: 51)
Drupal\Core\StackMiddleware\NegotiationMiddleware->handle(Object, 1, 1) (Line: 23)
Stack\StackedHttpKernel->handle(Object, 1, 1) (Line: 713)
Drupal\Core\DrupalKernel->handle(Object) (Line: 19)
- Deprecated function: Creation of dynamic property Drupal\mysql\Driver\Database\mysql\Select::$alterTags is deprecated in Drupal\Core\Database\Query\Select->addTag() (line 149 of core/lib/Drupal/Core/Database/Query/Select.php).
Drupal\Core\Database\Query\Select->addTag('node_access') (Line: 51)
Drupal\book\BookOutlineStorage->loadMultiple(Array, 1) (Line: 831)
Drupal\book\BookManager->loadBookLinks(Array, 1) (Line: 823)
Drupal\book\BookManager->loadBookLink('3926') (Line: 419)
template_preprocess_book_navigation(Array, 'book_navigation', Array)
call_user_func_array('template_preprocess_book_navigation', Array) (Line: 287)
Drupal\Core\Theme\ThemeManager->render('book_navigation', Array) (Line: 433)
Drupal\Core\Render\Renderer->doRender(Array) (Line: 446)
Drupal\Core\Render\Renderer->doRender(Array, ) (Line: 204)
Drupal\Core\Render\Renderer->render(Array) (Line: 479)
Drupal\Core\Template\TwigExtension->escapeFilter(Object, Array, 'html', NULL, 1) (Line: 74)
__TwigTemplate_94047fbdba6937b76a4479dfa1763452->doDisplay(Array, Array) (Line: 405)
Twig\Template->displayWithErrorHandling(Array, Array) (Line: 378)
Twig\Template->display(Array) (Line: 390)
Twig\Template->render(Array) (Line: 55)
twig_render_template('themes/custom/yg_aesthetic/templates/node.html.twig', Array) (Line: 384)
Drupal\Core\Theme\ThemeManager->render('node', Array) (Line: 433)
Drupal\Core\Render\Renderer->doRender(Array, ) (Line: 204)
Drupal\Core\Render\Renderer->render(Array, ) (Line: 242)
Drupal\Core\Render\MainContent\HtmlRenderer->Drupal\Core\Render\MainContent\{closure}() (Line: 580)
Drupal\Core\Render\Renderer->executeInRenderContext(Object, Object) (Line: 235)
Drupal\Core\Render\MainContent\HtmlRenderer->prepare(Array, Object, Object) (Line: 132)
Drupal\Core\Render\MainContent\HtmlRenderer->renderResponse(Array, Object, Object) (Line: 90)
Drupal\Core\EventSubscriber\MainContentViewSubscriber->onViewRenderArray(Object, 'kernel.view', Object)
call_user_func(Array, Object, 'kernel.view', Object) (Line: 142)
Drupal\Component\EventDispatcher\ContainerAwareEventDispatcher->dispatch(Object, 'kernel.view') (Line: 174)
Symfony\Component\HttpKernel\HttpKernel->handleRaw(Object, 1) (Line: 81)
Symfony\Component\HttpKernel\HttpKernel->handle(Object, 1, 1) (Line: 58)
Drupal\Core\StackMiddleware\Session->handle(Object, 1, 1) (Line: 48)
Drupal\Core\StackMiddleware\KernelPreHandle->handle(Object, 1, 1) (Line: 191)
Drupal\page_cache\StackMiddleware\PageCache->fetch(Object, 1, 1) (Line: 128)
Drupal\page_cache\StackMiddleware\PageCache->lookup(Object, 1, 1) (Line: 82)
Drupal\page_cache\StackMiddleware\PageCache->handle(Object, 1, 1) (Line: 48)
Drupal\Core\StackMiddleware\ReverseProxyMiddleware->handle(Object, 1, 1) (Line: 51)
Drupal\Core\StackMiddleware\NegotiationMiddleware->handle(Object, 1, 1) (Line: 23)
Stack\StackedHttpKernel->handle(Object, 1, 1) (Line: 713)
Drupal\Core\DrupalKernel->handle(Object) (Line: 19)
- Deprecated function: Creation of dynamic property Drupal\mysql\Driver\Database\mysql\Select::$alterMetaData is deprecated in Drupal\Core\Database\Query\Select->addMetaData() (line 178 of core/lib/Drupal/Core/Database/Query/Select.php).
Drupal\Core\Database\Query\Select->addMetaData('base_table', 'book') (Line: 52)
Drupal\book\BookOutlineStorage->loadMultiple(Array, 1) (Line: 831)
Drupal\book\BookManager->loadBookLinks(Array, 1) (Line: 823)
Drupal\book\BookManager->loadBookLink('3926') (Line: 419)
template_preprocess_book_navigation(Array, 'book_navigation', Array)
call_user_func_array('template_preprocess_book_navigation', Array) (Line: 287)
Drupal\Core\Theme\ThemeManager->render('book_navigation', Array) (Line: 433)
Drupal\Core\Render\Renderer->doRender(Array) (Line: 446)
Drupal\Core\Render\Renderer->doRender(Array, ) (Line: 204)
Drupal\Core\Render\Renderer->render(Array) (Line: 479)
Drupal\Core\Template\TwigExtension->escapeFilter(Object, Array, 'html', NULL, 1) (Line: 74)
__TwigTemplate_94047fbdba6937b76a4479dfa1763452->doDisplay(Array, Array) (Line: 405)
Twig\Template->displayWithErrorHandling(Array, Array) (Line: 378)
Twig\Template->display(Array) (Line: 390)
Twig\Template->render(Array) (Line: 55)
twig_render_template('themes/custom/yg_aesthetic/templates/node.html.twig', Array) (Line: 384)
Drupal\Core\Theme\ThemeManager->render('node', Array) (Line: 433)
Drupal\Core\Render\Renderer->doRender(Array, ) (Line: 204)
Drupal\Core\Render\Renderer->render(Array, ) (Line: 242)
Drupal\Core\Render\MainContent\HtmlRenderer->Drupal\Core\Render\MainContent\{closure}() (Line: 580)
Drupal\Core\Render\Renderer->executeInRenderContext(Object, Object) (Line: 235)
Drupal\Core\Render\MainContent\HtmlRenderer->prepare(Array, Object, Object) (Line: 132)
Drupal\Core\Render\MainContent\HtmlRenderer->renderResponse(Array, Object, Object) (Line: 90)
Drupal\Core\EventSubscriber\MainContentViewSubscriber->onViewRenderArray(Object, 'kernel.view', Object)
call_user_func(Array, Object, 'kernel.view', Object) (Line: 142)
Drupal\Component\EventDispatcher\ContainerAwareEventDispatcher->dispatch(Object, 'kernel.view') (Line: 174)
Symfony\Component\HttpKernel\HttpKernel->handleRaw(Object, 1) (Line: 81)
Symfony\Component\HttpKernel\HttpKernel->handle(Object, 1, 1) (Line: 58)
Drupal\Core\StackMiddleware\Session->handle(Object, 1, 1) (Line: 48)
Drupal\Core\StackMiddleware\KernelPreHandle->handle(Object, 1, 1) (Line: 191)
Drupal\page_cache\StackMiddleware\PageCache->fetch(Object, 1, 1) (Line: 128)
Drupal\page_cache\StackMiddleware\PageCache->lookup(Object, 1, 1) (Line: 82)
Drupal\page_cache\StackMiddleware\PageCache->handle(Object, 1, 1) (Line: 48)
Drupal\Core\StackMiddleware\ReverseProxyMiddleware->handle(Object, 1, 1) (Line: 51)
Drupal\Core\StackMiddleware\NegotiationMiddleware->handle(Object, 1, 1) (Line: 23)
Stack\StackedHttpKernel->handle(Object, 1, 1) (Line: 713)
Drupal\Core\DrupalKernel->handle(Object) (Line: 19)
- Deprecated function: Return type of Drupal\google_analytics\Component\Render\GoogleAnalyticsJavaScriptSnippet::jsonSerialize() should either be compatible with JsonSerializable::jsonSerialize(): mixed, or the #[\ReturnTypeWillChange] attribute should be used to temporarily suppress the notice in include() (line 10 of modules/contrib/google_analytics/src/Component/Render/GoogleAnalyticsJavaScriptSnippet.php).
include('/var/www/vhosts/interactivechaos.ovh/httpdocs/modules/contrib/google_analytics/src/Component/Render/GoogleAnalyticsJavaScriptSnippet.php') (Line: 578)
Composer\Autoload\ClassLoader::Composer\Autoload\{closure}('/var/www/vhosts/interactivechaos.ovh/httpdocs/modules/contrib/google_analytics/src/Component/Render/GoogleAnalyticsJavaScriptSnippet.php') (Line: 432)
Composer\Autoload\ClassLoader->loadClass('Drupal\google_analytics\Component\Render\GoogleAnalyticsJavaScriptSnippet') (Line: 372)
google_analytics_page_attachments(Array) (Line: 313)
Drupal\Core\Render\MainContent\HtmlRenderer->Drupal\Core\Render\MainContent\{closure}(Object, 'google_analytics') (Line: 405)
Drupal\Core\Extension\ModuleHandler->invokeAllWith('page_attachments', Object) (Line: 310)
Drupal\Core\Render\MainContent\HtmlRenderer->invokePageAttachmentHooks(Array) (Line: 288)
Drupal\Core\Render\MainContent\HtmlRenderer->prepare(Array, Object, Object) (Line: 132)
Drupal\Core\Render\MainContent\HtmlRenderer->renderResponse(Array, Object, Object) (Line: 90)
Drupal\Core\EventSubscriber\MainContentViewSubscriber->onViewRenderArray(Object, 'kernel.view', Object)
call_user_func(Array, Object, 'kernel.view', Object) (Line: 142)
Drupal\Component\EventDispatcher\ContainerAwareEventDispatcher->dispatch(Object, 'kernel.view') (Line: 174)
Symfony\Component\HttpKernel\HttpKernel->handleRaw(Object, 1) (Line: 81)
Symfony\Component\HttpKernel\HttpKernel->handle(Object, 1, 1) (Line: 58)
Drupal\Core\StackMiddleware\Session->handle(Object, 1, 1) (Line: 48)
Drupal\Core\StackMiddleware\KernelPreHandle->handle(Object, 1, 1) (Line: 191)
Drupal\page_cache\StackMiddleware\PageCache->fetch(Object, 1, 1) (Line: 128)
Drupal\page_cache\StackMiddleware\PageCache->lookup(Object, 1, 1) (Line: 82)
Drupal\page_cache\StackMiddleware\PageCache->handle(Object, 1, 1) (Line: 48)
Drupal\Core\StackMiddleware\ReverseProxyMiddleware->handle(Object, 1, 1) (Line: 51)
Drupal\Core\StackMiddleware\NegotiationMiddleware->handle(Object, 1, 1) (Line: 23)
Stack\StackedHttpKernel->handle(Object, 1, 1) (Line: 713)
Drupal\Core\DrupalKernel->handle(Object) (Line: 19)
- Deprecated function: Use of "static" in callables is deprecated in Drupal\user\Entity\Role::postLoad() (line 172 of core/modules/user/src/Entity/Role.php).
Drupal\user\Entity\Role::postLoad(Object, Array) (Line: 423)
Drupal\Core\Entity\EntityStorageBase->postLoad(Array) (Line: 353)
Drupal\Core\Entity\EntityStorageBase->loadMultiple() (Line: 126)
eu_cookie_compliance_page_attachments(Array) (Line: 313)
Drupal\Core\Render\MainContent\HtmlRenderer->Drupal\Core\Render\MainContent\{closure}(Object, 'eu_cookie_compliance') (Line: 405)
Drupal\Core\Extension\ModuleHandler->invokeAllWith('page_attachments', Object) (Line: 310)
Drupal\Core\Render\MainContent\HtmlRenderer->invokePageAttachmentHooks(Array) (Line: 288)
Drupal\Core\Render\MainContent\HtmlRenderer->prepare(Array, Object, Object) (Line: 132)
Drupal\Core\Render\MainContent\HtmlRenderer->renderResponse(Array, Object, Object) (Line: 90)
Drupal\Core\EventSubscriber\MainContentViewSubscriber->onViewRenderArray(Object, 'kernel.view', Object)
call_user_func(Array, Object, 'kernel.view', Object) (Line: 142)
Drupal\Component\EventDispatcher\ContainerAwareEventDispatcher->dispatch(Object, 'kernel.view') (Line: 174)
Symfony\Component\HttpKernel\HttpKernel->handleRaw(Object, 1) (Line: 81)
Symfony\Component\HttpKernel\HttpKernel->handle(Object, 1, 1) (Line: 58)
Drupal\Core\StackMiddleware\Session->handle(Object, 1, 1) (Line: 48)
Drupal\Core\StackMiddleware\KernelPreHandle->handle(Object, 1, 1) (Line: 191)
Drupal\page_cache\StackMiddleware\PageCache->fetch(Object, 1, 1) (Line: 128)
Drupal\page_cache\StackMiddleware\PageCache->lookup(Object, 1, 1) (Line: 82)
Drupal\page_cache\StackMiddleware\PageCache->handle(Object, 1, 1) (Line: 48)
Drupal\Core\StackMiddleware\ReverseProxyMiddleware->handle(Object, 1, 1) (Line: 51)
Drupal\Core\StackMiddleware\NegotiationMiddleware->handle(Object, 1, 1) (Line: 23)
Stack\StackedHttpKernel->handle(Object, 1, 1) (Line: 713)
Drupal\Core\DrupalKernel->handle(Object) (Line: 19)
- Deprecated function: Creation of dynamic property Drupal\mysql\Driver\Database\mysql\Select::$alterMetaData is deprecated in Drupal\Core\Database\Query\Select->addMetaData() (line 178 of core/lib/Drupal/Core/Database/Query/Select.php).
Drupal\Core\Database\Query\Select->addMetaData('entity_type', 'node') (Line: 115)
Drupal\Core\Entity\Query\Sql\Query->prepare() (Line: 80)
Drupal\Core\Entity\Query\Sql\Query->execute() (Line: 167)
Drupal\book\Plugin\Block\BookNavigationBlock->build() (Line: 171)
Drupal\block\BlockViewBuilder::preRender(Array)
call_user_func_array(Array, Array) (Line: 101)
Drupal\Core\Render\Renderer->doTrustedCallback(Array, Array, 'Render #pre_render callbacks must be methods of a class that implements \Drupal\Core\Security\TrustedCallbackInterface or be an anonymous function. The callback was %s. See https://www.drupal.org/node/2966725', 'exception', 'Drupal\Core\Render\Element\RenderCallbackInterface') (Line: 788)
Drupal\Core\Render\Renderer->doCallback('#pre_render', Array, Array) (Line: 374)
Drupal\Core\Render\Renderer->doRender(Array, 1) (Line: 204)
Drupal\Core\Render\Renderer->render(Array, 1) (Line: 160)
Drupal\Core\Render\Renderer->Drupal\Core\Render\{closure}() (Line: 580)
Drupal\Core\Render\Renderer->executeInRenderContext(Object, Object) (Line: 159)
Drupal\Core\Render\Renderer->renderPlain(Array) (Line: 175)
Drupal\Core\Render\Renderer->renderPlaceholder('', Array) (Line: 665)
Drupal\Core\Render\Renderer->replacePlaceholders(Array) (Line: 550)
Drupal\Core\Render\Renderer->doRender(Array, 1) (Line: 204)
Drupal\Core\Render\Renderer->render(Array, 1) (Line: 148)
Drupal\Core\Render\Renderer->Drupal\Core\Render\{closure}() (Line: 580)
Drupal\Core\Render\Renderer->executeInRenderContext(Object, Object) (Line: 147)
Drupal\Core\Render\Renderer->renderRoot(Array) (Line: 279)
Drupal\Core\Render\HtmlResponseAttachmentsProcessor->renderPlaceholders(Object) (Line: 71)
Drupal\big_pipe\Render\BigPipeResponseAttachmentsProcessor->processAttachments(Object) (Line: 45)
Drupal\Core\EventSubscriber\HtmlResponseSubscriber->onRespond(Object, 'kernel.response', Object)
call_user_func(Array, Object, 'kernel.response', Object) (Line: 142)
Drupal\Component\EventDispatcher\ContainerAwareEventDispatcher->dispatch(Object, 'kernel.response') (Line: 202)
Symfony\Component\HttpKernel\HttpKernel->filterResponse(Object, Object, 1) (Line: 190)
Symfony\Component\HttpKernel\HttpKernel->handleRaw(Object, 1) (Line: 81)
Symfony\Component\HttpKernel\HttpKernel->handle(Object, 1, 1) (Line: 58)
Drupal\Core\StackMiddleware\Session->handle(Object, 1, 1) (Line: 48)
Drupal\Core\StackMiddleware\KernelPreHandle->handle(Object, 1, 1) (Line: 191)
Drupal\page_cache\StackMiddleware\PageCache->fetch(Object, 1, 1) (Line: 128)
Drupal\page_cache\StackMiddleware\PageCache->lookup(Object, 1, 1) (Line: 82)
Drupal\page_cache\StackMiddleware\PageCache->handle(Object, 1, 1) (Line: 48)
Drupal\Core\StackMiddleware\ReverseProxyMiddleware->handle(Object, 1, 1) (Line: 51)
Drupal\Core\StackMiddleware\NegotiationMiddleware->handle(Object, 1, 1) (Line: 23)
Stack\StackedHttpKernel->handle(Object, 1, 1) (Line: 713)
Drupal\Core\DrupalKernel->handle(Object) (Line: 19)
- Deprecated function: Creation of dynamic property Drupal\mysql\Driver\Database\mysql\Select::$alterTags is deprecated in Drupal\Core\Database\Query\Select->addTag() (line 149 of core/lib/Drupal/Core/Database/Query/Select.php).
Drupal\Core\Database\Query\Select->addTag('node_access') (Line: 145)
Drupal\Core\Entity\Query\Sql\Query->prepare() (Line: 80)
Drupal\Core\Entity\Query\Sql\Query->execute() (Line: 167)
Drupal\book\Plugin\Block\BookNavigationBlock->build() (Line: 171)
Drupal\block\BlockViewBuilder::preRender(Array)
call_user_func_array(Array, Array) (Line: 101)
Drupal\Core\Render\Renderer->doTrustedCallback(Array, Array, 'Render #pre_render callbacks must be methods of a class that implements \Drupal\Core\Security\TrustedCallbackInterface or be an anonymous function. The callback was %s. See https://www.drupal.org/node/2966725', 'exception', 'Drupal\Core\Render\Element\RenderCallbackInterface') (Line: 788)
Drupal\Core\Render\Renderer->doCallback('#pre_render', Array, Array) (Line: 374)
Drupal\Core\Render\Renderer->doRender(Array, 1) (Line: 204)
Drupal\Core\Render\Renderer->render(Array, 1) (Line: 160)
Drupal\Core\Render\Renderer->Drupal\Core\Render\{closure}() (Line: 580)
Drupal\Core\Render\Renderer->executeInRenderContext(Object, Object) (Line: 159)
Drupal\Core\Render\Renderer->renderPlain(Array) (Line: 175)
Drupal\Core\Render\Renderer->renderPlaceholder('', Array) (Line: 665)
Drupal\Core\Render\Renderer->replacePlaceholders(Array) (Line: 550)
Drupal\Core\Render\Renderer->doRender(Array, 1) (Line: 204)
Drupal\Core\Render\Renderer->render(Array, 1) (Line: 148)
Drupal\Core\Render\Renderer->Drupal\Core\Render\{closure}() (Line: 580)
Drupal\Core\Render\Renderer->executeInRenderContext(Object, Object) (Line: 147)
Drupal\Core\Render\Renderer->renderRoot(Array) (Line: 279)
Drupal\Core\Render\HtmlResponseAttachmentsProcessor->renderPlaceholders(Object) (Line: 71)
Drupal\big_pipe\Render\BigPipeResponseAttachmentsProcessor->processAttachments(Object) (Line: 45)
Drupal\Core\EventSubscriber\HtmlResponseSubscriber->onRespond(Object, 'kernel.response', Object)
call_user_func(Array, Object, 'kernel.response', Object) (Line: 142)
Drupal\Component\EventDispatcher\ContainerAwareEventDispatcher->dispatch(Object, 'kernel.response') (Line: 202)
Symfony\Component\HttpKernel\HttpKernel->filterResponse(Object, Object, 1) (Line: 190)
Symfony\Component\HttpKernel\HttpKernel->handleRaw(Object, 1) (Line: 81)
Symfony\Component\HttpKernel\HttpKernel->handle(Object, 1, 1) (Line: 58)
Drupal\Core\StackMiddleware\Session->handle(Object, 1, 1) (Line: 48)
Drupal\Core\StackMiddleware\KernelPreHandle->handle(Object, 1, 1) (Line: 191)
Drupal\page_cache\StackMiddleware\PageCache->fetch(Object, 1, 1) (Line: 128)
Drupal\page_cache\StackMiddleware\PageCache->lookup(Object, 1, 1) (Line: 82)
Drupal\page_cache\StackMiddleware\PageCache->handle(Object, 1, 1) (Line: 48)
Drupal\Core\StackMiddleware\ReverseProxyMiddleware->handle(Object, 1, 1) (Line: 51)
Drupal\Core\StackMiddleware\NegotiationMiddleware->handle(Object, 1, 1) (Line: 23)
Stack\StackedHttpKernel->handle(Object, 1, 1) (Line: 713)
Drupal\Core\DrupalKernel->handle(Object) (Line: 19)
- Deprecated function: Creation of dynamic property Drupal\mysql\Driver\Database\mysql\Select::$alterTags is deprecated in Drupal\Core\Database\Query\Select->addTag() (line 149 of core/lib/Drupal/Core/Database/Query/Select.php).
Drupal\Core\Database\Query\Select->addTag('node_access') (Line: 51)
Drupal\book\BookOutlineStorage->loadMultiple(Array) (Line: 1021)
Drupal\book\BookManager->bookTreeCheckAccess(Array, Array) (Line: 701)
Drupal\book\BookManager->bookTreeBuild('828', Array) (Line: 567)
Drupal\book\BookManager->bookTreeAllData('828', Array) (Line: 171)
Drupal\book\Plugin\Block\BookNavigationBlock->build() (Line: 171)
Drupal\block\BlockViewBuilder::preRender(Array)
call_user_func_array(Array, Array) (Line: 101)
Drupal\Core\Render\Renderer->doTrustedCallback(Array, Array, 'Render #pre_render callbacks must be methods of a class that implements \Drupal\Core\Security\TrustedCallbackInterface or be an anonymous function. The callback was %s. See https://www.drupal.org/node/2966725', 'exception', 'Drupal\Core\Render\Element\RenderCallbackInterface') (Line: 788)
Drupal\Core\Render\Renderer->doCallback('#pre_render', Array, Array) (Line: 374)
Drupal\Core\Render\Renderer->doRender(Array, 1) (Line: 204)
Drupal\Core\Render\Renderer->render(Array, 1) (Line: 160)
Drupal\Core\Render\Renderer->Drupal\Core\Render\{closure}() (Line: 580)
Drupal\Core\Render\Renderer->executeInRenderContext(Object, Object) (Line: 159)
Drupal\Core\Render\Renderer->renderPlain(Array) (Line: 175)
Drupal\Core\Render\Renderer->renderPlaceholder('', Array) (Line: 665)
Drupal\Core\Render\Renderer->replacePlaceholders(Array) (Line: 550)
Drupal\Core\Render\Renderer->doRender(Array, 1) (Line: 204)
Drupal\Core\Render\Renderer->render(Array, 1) (Line: 148)
Drupal\Core\Render\Renderer->Drupal\Core\Render\{closure}() (Line: 580)
Drupal\Core\Render\Renderer->executeInRenderContext(Object, Object) (Line: 147)
Drupal\Core\Render\Renderer->renderRoot(Array) (Line: 279)
Drupal\Core\Render\HtmlResponseAttachmentsProcessor->renderPlaceholders(Object) (Line: 71)
Drupal\big_pipe\Render\BigPipeResponseAttachmentsProcessor->processAttachments(Object) (Line: 45)
Drupal\Core\EventSubscriber\HtmlResponseSubscriber->onRespond(Object, 'kernel.response', Object)
call_user_func(Array, Object, 'kernel.response', Object) (Line: 142)
Drupal\Component\EventDispatcher\ContainerAwareEventDispatcher->dispatch(Object, 'kernel.response') (Line: 202)
Symfony\Component\HttpKernel\HttpKernel->filterResponse(Object, Object, 1) (Line: 190)
Symfony\Component\HttpKernel\HttpKernel->handleRaw(Object, 1) (Line: 81)
Symfony\Component\HttpKernel\HttpKernel->handle(Object, 1, 1) (Line: 58)
Drupal\Core\StackMiddleware\Session->handle(Object, 1, 1) (Line: 48)
Drupal\Core\StackMiddleware\KernelPreHandle->handle(Object, 1, 1) (Line: 191)
Drupal\page_cache\StackMiddleware\PageCache->fetch(Object, 1, 1) (Line: 128)
Drupal\page_cache\StackMiddleware\PageCache->lookup(Object, 1, 1) (Line: 82)
Drupal\page_cache\StackMiddleware\PageCache->handle(Object, 1, 1) (Line: 48)
Drupal\Core\StackMiddleware\ReverseProxyMiddleware->handle(Object, 1, 1) (Line: 51)
Drupal\Core\StackMiddleware\NegotiationMiddleware->handle(Object, 1, 1) (Line: 23)
Stack\StackedHttpKernel->handle(Object, 1, 1) (Line: 713)
Drupal\Core\DrupalKernel->handle(Object) (Line: 19)
- Deprecated function: Creation of dynamic property Drupal\mysql\Driver\Database\mysql\Select::$alterMetaData is deprecated in Drupal\Core\Database\Query\Select->addMetaData() (line 178 of core/lib/Drupal/Core/Database/Query/Select.php).
Drupal\Core\Database\Query\Select->addMetaData('base_table', 'book') (Line: 52)
Drupal\book\BookOutlineStorage->loadMultiple(Array) (Line: 1021)
Drupal\book\BookManager->bookTreeCheckAccess(Array, Array) (Line: 701)
Drupal\book\BookManager->bookTreeBuild('828', Array) (Line: 567)
Drupal\book\BookManager->bookTreeAllData('828', Array) (Line: 171)
Drupal\book\Plugin\Block\BookNavigationBlock->build() (Line: 171)
Drupal\block\BlockViewBuilder::preRender(Array)
call_user_func_array(Array, Array) (Line: 101)
Drupal\Core\Render\Renderer->doTrustedCallback(Array, Array, 'Render #pre_render callbacks must be methods of a class that implements \Drupal\Core\Security\TrustedCallbackInterface or be an anonymous function. The callback was %s. See https://www.drupal.org/node/2966725', 'exception', 'Drupal\Core\Render\Element\RenderCallbackInterface') (Line: 788)
Drupal\Core\Render\Renderer->doCallback('#pre_render', Array, Array) (Line: 374)
Drupal\Core\Render\Renderer->doRender(Array, 1) (Line: 204)
Drupal\Core\Render\Renderer->render(Array, 1) (Line: 160)
Drupal\Core\Render\Renderer->Drupal\Core\Render\{closure}() (Line: 580)
Drupal\Core\Render\Renderer->executeInRenderContext(Object, Object) (Line: 159)
Drupal\Core\Render\Renderer->renderPlain(Array) (Line: 175)
Drupal\Core\Render\Renderer->renderPlaceholder('', Array) (Line: 665)
Drupal\Core\Render\Renderer->replacePlaceholders(Array) (Line: 550)
Drupal\Core\Render\Renderer->doRender(Array, 1) (Line: 204)
Drupal\Core\Render\Renderer->render(Array, 1) (Line: 148)
Drupal\Core\Render\Renderer->Drupal\Core\Render\{closure}() (Line: 580)
Drupal\Core\Render\Renderer->executeInRenderContext(Object, Object) (Line: 147)
Drupal\Core\Render\Renderer->renderRoot(Array) (Line: 279)
Drupal\Core\Render\HtmlResponseAttachmentsProcessor->renderPlaceholders(Object) (Line: 71)
Drupal\big_pipe\Render\BigPipeResponseAttachmentsProcessor->processAttachments(Object) (Line: 45)
Drupal\Core\EventSubscriber\HtmlResponseSubscriber->onRespond(Object, 'kernel.response', Object)
call_user_func(Array, Object, 'kernel.response', Object) (Line: 142)
Drupal\Component\EventDispatcher\ContainerAwareEventDispatcher->dispatch(Object, 'kernel.response') (Line: 202)
Symfony\Component\HttpKernel\HttpKernel->filterResponse(Object, Object, 1) (Line: 190)
Symfony\Component\HttpKernel\HttpKernel->handleRaw(Object, 1) (Line: 81)
Symfony\Component\HttpKernel\HttpKernel->handle(Object, 1, 1) (Line: 58)
Drupal\Core\StackMiddleware\Session->handle(Object, 1, 1) (Line: 48)
Drupal\Core\StackMiddleware\KernelPreHandle->handle(Object, 1, 1) (Line: 191)
Drupal\page_cache\StackMiddleware\PageCache->fetch(Object, 1, 1) (Line: 128)
Drupal\page_cache\StackMiddleware\PageCache->lookup(Object, 1, 1) (Line: 82)
Drupal\page_cache\StackMiddleware\PageCache->handle(Object, 1, 1) (Line: 48)
Drupal\Core\StackMiddleware\ReverseProxyMiddleware->handle(Object, 1, 1) (Line: 51)
Drupal\Core\StackMiddleware\NegotiationMiddleware->handle(Object, 1, 1) (Line: 23)
Stack\StackedHttpKernel->handle(Object, 1, 1) (Line: 713)
Drupal\Core\DrupalKernel->handle(Object) (Line: 19)