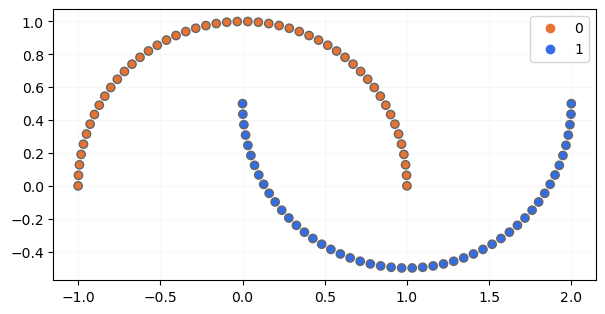
Moons y PCA

Veamos un ejemplo en el que PCA (o LDA) no serían de utilidad: Scikit-Learn incluye la clase make_moons que permite generar puntos aleatorios con forma de dos lunas, puntos pertenecientes, por defecto, a dos clases::

from sklearn.datasets import make_moons
X, y = make_moons(random_state = 0)
X[:5]
array([[ 0.58322202,  0.75843021],
       [ 1.71947411, -0.19596548],
       [ 0.44507816, -0.23873905],
       [ 1.51863492, -0.39084982],
       [ 0.34573656, -0.21692838]])
y[:5]
array([0, 1, 0, 1, 1], dtype=int64)

Mostremos estos datos gráficamente:

show_boundaries(None, X, None, y, None, np.unique(y))
Moons y PCA

En este escenario, extraer el componente principal del dataset sería muy poco útil:

from sklearn.decomposition import PCA
pca = PCA(n_components = 1)
X_pca = pca.fit_transform(X)

Mostremos los primeros cinco valores del resultado:

X_pca[:5]
array([[ 0.79597451],
       [-1.26618544],
       [-0.50553939],
       [ 0.40741947],
       [-0.73634878]])

Si queremos mostrarlos gráficamente, nuestra función show_boundaries requiere una estructura de dos dimensiones, de forma que añadamos una segunda columna con ceros:

X_pca2d = np.concatenate([
    X_pca.reshape(-1, 1),
    np.zeros(shape = (X_pca.shape[0], 1))
], axis = 1)

Ahora ya podemos visualizar los datos:

show_boundaries(None, X_pca2d, None, y, None, np.unique(y))

Moons y PCA

Los datos resultantes de aplicar PCA no permiten separar linealmente las dos clases.