- Deprecated function: Use of "static" in callables is deprecated in Drupal\user\Entity\Role::postLoad() (line 172 of core/modules/user/src/Entity/Role.php).
Drupal\user\Entity\Role::postLoad(Object, Array) (Line: 423)
Drupal\Core\Entity\EntityStorageBase->postLoad(Array) (Line: 353)
Drupal\Core\Entity\EntityStorageBase->loadMultiple(Array) (Line: 16)
Drupal\user\RoleStorage->isPermissionInRoles('access site in maintenance mode', Array) (Line: 112)
Drupal\Core\Session\UserSession->hasPermission('access site in maintenance mode') (Line: 105)
Drupal\Core\Session\AccountProxy->hasPermission('access site in maintenance mode') (Line: 83)
Drupal\redirect\RedirectChecker->canRedirect(Object) (Line: 120)
Drupal\redirect\EventSubscriber\RedirectRequestSubscriber->onKernelRequestCheckRedirect(Object, 'kernel.request', Object)
call_user_func(Array, Object, 'kernel.request', Object) (Line: 142)
Drupal\Component\EventDispatcher\ContainerAwareEventDispatcher->dispatch(Object, 'kernel.request') (Line: 145)
Symfony\Component\HttpKernel\HttpKernel->handleRaw(Object, 1) (Line: 81)
Symfony\Component\HttpKernel\HttpKernel->handle(Object, 1, 1) (Line: 58)
Drupal\Core\StackMiddleware\Session->handle(Object, 1, 1) (Line: 48)
Drupal\Core\StackMiddleware\KernelPreHandle->handle(Object, 1, 1) (Line: 191)
Drupal\page_cache\StackMiddleware\PageCache->fetch(Object, 1, 1) (Line: 128)
Drupal\page_cache\StackMiddleware\PageCache->lookup(Object, 1, 1) (Line: 82)
Drupal\page_cache\StackMiddleware\PageCache->handle(Object, 1, 1) (Line: 48)
Drupal\Core\StackMiddleware\ReverseProxyMiddleware->handle(Object, 1, 1) (Line: 51)
Drupal\Core\StackMiddleware\NegotiationMiddleware->handle(Object, 1, 1) (Line: 23)
Stack\StackedHttpKernel->handle(Object, 1, 1) (Line: 713)
Drupal\Core\DrupalKernel->handle(Object) (Line: 19)
- Deprecated function: Creation of dynamic property Drupal\mysql\Driver\Database\mysql\Select::$alterMetaData is deprecated in Drupal\Core\Database\Query\Select->addMetaData() (line 178 of core/lib/Drupal/Core/Database/Query/Select.php).
Drupal\Core\Database\Query\Select->addMetaData('entity_type', 'file') (Line: 115)
Drupal\Core\Entity\Query\Sql\Query->prepare() (Line: 80)
Drupal\Core\Entity\Query\Sql\Query->execute() (Line: 640)
Drupal\Core\Entity\EntityStorageBase->loadByProperties(Array) (Line: 63)
Drupal\Core\Entity\EntityRepository->loadEntityByUuid('file', '759730c0-dc16-49d6-8345-dc50549ea889') (Line: 95)
Drupal\editor\Plugin\Filter\EditorFileReference->process('Ya comentamos que la función <a href="https://seaborn.pydata.org/generated/seaborn.relplot.html" target="_blank">seaborn.relplot</a> (y su correspondiente función a nivel de ejes cuando se muestran gráficos de líneas, <a href="https://seaborn.pydata.org/generated/seaborn.lineplot.html" target="_blank">seaborn.lineplot</a>) tienen las mismas opciones de agregación de nuevas dimensiones de información que la función <a href="https://seaborn.pydata.org/generated/seaborn.scatterplot.html" target="_blank">seaborn.scatterplot</a>. Veámoslas una a una, y para ello partamos del dataset <em>fmri</em>:
fmri = sns.load_dataset("fmri")
fmri.sample(5)
Este dataset muestra información de señales captadas en diferentes regiones del cráneo, de diferentes sujetos, en diferentes momentos, y debido a diferentes eventos (sea lo que sea que esto significa, pues esta información no está documentada). Es decir, para un momento determinado (campo <em>timepoint</em>) tendremos varias señales. Mostremos ambos campos en una gráfica de líneas básica:
sns.relplot(x = "timepoint", y = "signal", data = fmri, kind = "line");
Pues bien, podemos dividir la línea mostrada en dos según el evento que genera la señal, mostrando cada una de un color distinto, usando el parámetro <strong>hue</strong>:
sns.relplot(x = "timepoint", y = "signal", data = fmri, kind = "line", hue = "event");
El parámetro <strong>style</strong> también provoca la disgregación de la curva inicial en varias, en este caso diferenciadas por el estilo de línea:
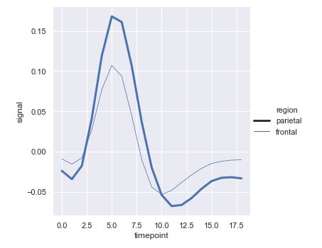
sns.relplot(x = "timepoint", y = "signal", data = fmri, kind = "line", style = "region");
Por último, también es posible modificar el tamaño de las líneas, aunque si no existe una relación directa entre éste y las cifras representadas por cada línea, difícilmente será correctamente interpretada esta variable visual:
sns.relplot(x = "timepoint", y = "signal", data = fmri, kind = "line", size = "region", ci = None);
(se ha eliminado el intervalo de confianza para poder visualizar mejor las líneas).
', 'es') (Line: 118)
Drupal\filter\Element\ProcessedText::preRenderText(Array)
call_user_func_array(Array, Array) (Line: 101)
Drupal\Core\Render\Renderer->doTrustedCallback(Array, Array, 'Render #pre_render callbacks must be methods of a class that implements \Drupal\Core\Security\TrustedCallbackInterface or be an anonymous function. The callback was %s. See https://www.drupal.org/node/2966725', 'exception', 'Drupal\Core\Render\Element\RenderCallbackInterface') (Line: 788)
Drupal\Core\Render\Renderer->doCallback('#pre_render', Array, Array) (Line: 374)
Drupal\Core\Render\Renderer->doRender(Array, ) (Line: 204)
Drupal\Core\Render\Renderer->render(Array) (Line: 479)
Drupal\Core\Template\TwigExtension->escapeFilter(Object, Array, 'html', NULL, 1) (Line: 88)
__TwigTemplate_a7d6005c89ae729617b9a0c2bccb1776->doDisplay(Array, Array) (Line: 405)
Twig\Template->displayWithErrorHandling(Array, Array) (Line: 378)
Twig\Template->display(Array, Array) (Line: 46)
__TwigTemplate_804f7948456cfe20e11a34c43439c7c2->doDisplay(Array, Array) (Line: 405)
Twig\Template->displayWithErrorHandling(Array, Array) (Line: 378)
Twig\Template->display(Array, Array) (Line: 43)
__TwigTemplate_bd990293b89f3b78c69fe0ee2f7828b5->doDisplay(Array, Array) (Line: 405)
Twig\Template->displayWithErrorHandling(Array, Array) (Line: 378)
Twig\Template->display(Array) (Line: 390)
Twig\Template->render(Array) (Line: 55)
twig_render_template('themes/contrib/classy/templates/field/field--text-with-summary.html.twig', Array) (Line: 384)
Drupal\Core\Theme\ThemeManager->render('field', Array) (Line: 433)
Drupal\Core\Render\Renderer->doRender(Array) (Line: 446)
Drupal\Core\Render\Renderer->doRender(Array, ) (Line: 204)
Drupal\Core\Render\Renderer->render(Array) (Line: 479)
Drupal\Core\Template\TwigExtension->escapeFilter(Object, Array, 'html', NULL, 1) (Line: 74)
__TwigTemplate_94047fbdba6937b76a4479dfa1763452->doDisplay(Array, Array) (Line: 405)
Twig\Template->displayWithErrorHandling(Array, Array) (Line: 378)
Twig\Template->display(Array) (Line: 390)
Twig\Template->render(Array) (Line: 55)
twig_render_template('themes/custom/yg_aesthetic/templates/node.html.twig', Array) (Line: 384)
Drupal\Core\Theme\ThemeManager->render('node', Array) (Line: 433)
Drupal\Core\Render\Renderer->doRender(Array, ) (Line: 204)
Drupal\Core\Render\Renderer->render(Array, ) (Line: 242)
Drupal\Core\Render\MainContent\HtmlRenderer->Drupal\Core\Render\MainContent\{closure}() (Line: 580)
Drupal\Core\Render\Renderer->executeInRenderContext(Object, Object) (Line: 235)
Drupal\Core\Render\MainContent\HtmlRenderer->prepare(Array, Object, Object) (Line: 132)
Drupal\Core\Render\MainContent\HtmlRenderer->renderResponse(Array, Object, Object) (Line: 90)
Drupal\Core\EventSubscriber\MainContentViewSubscriber->onViewRenderArray(Object, 'kernel.view', Object)
call_user_func(Array, Object, 'kernel.view', Object) (Line: 142)
Drupal\Component\EventDispatcher\ContainerAwareEventDispatcher->dispatch(Object, 'kernel.view') (Line: 174)
Symfony\Component\HttpKernel\HttpKernel->handleRaw(Object, 1) (Line: 81)
Symfony\Component\HttpKernel\HttpKernel->handle(Object, 1, 1) (Line: 58)
Drupal\Core\StackMiddleware\Session->handle(Object, 1, 1) (Line: 48)
Drupal\Core\StackMiddleware\KernelPreHandle->handle(Object, 1, 1) (Line: 191)
Drupal\page_cache\StackMiddleware\PageCache->fetch(Object, 1, 1) (Line: 128)
Drupal\page_cache\StackMiddleware\PageCache->lookup(Object, 1, 1) (Line: 82)
Drupal\page_cache\StackMiddleware\PageCache->handle(Object, 1, 1) (Line: 48)
Drupal\Core\StackMiddleware\ReverseProxyMiddleware->handle(Object, 1, 1) (Line: 51)
Drupal\Core\StackMiddleware\NegotiationMiddleware->handle(Object, 1, 1) (Line: 23)
Stack\StackedHttpKernel->handle(Object, 1, 1) (Line: 713)
Drupal\Core\DrupalKernel->handle(Object) (Line: 19)
- Deprecated function: Creation of dynamic property Drupal\mysql\Driver\Database\mysql\Select::$alterTags is deprecated in Drupal\Core\Database\Query\Select->addTag() (line 149 of core/lib/Drupal/Core/Database/Query/Select.php).
Drupal\Core\Database\Query\Select->addTag('entity_query') (Line: 147)
Drupal\Core\Entity\Query\Sql\Query->prepare() (Line: 80)
Drupal\Core\Entity\Query\Sql\Query->execute() (Line: 640)
Drupal\Core\Entity\EntityStorageBase->loadByProperties(Array) (Line: 63)
Drupal\Core\Entity\EntityRepository->loadEntityByUuid('file', '759730c0-dc16-49d6-8345-dc50549ea889') (Line: 95)
Drupal\editor\Plugin\Filter\EditorFileReference->process('Ya comentamos que la función <a href="https://seaborn.pydata.org/generated/seaborn.relplot.html" target="_blank">seaborn.relplot</a> (y su correspondiente función a nivel de ejes cuando se muestran gráficos de líneas, <a href="https://seaborn.pydata.org/generated/seaborn.lineplot.html" target="_blank">seaborn.lineplot</a>) tienen las mismas opciones de agregación de nuevas dimensiones de información que la función <a href="https://seaborn.pydata.org/generated/seaborn.scatterplot.html" target="_blank">seaborn.scatterplot</a>. Veámoslas una a una, y para ello partamos del dataset <em>fmri</em>:
fmri = sns.load_dataset("fmri")
fmri.sample(5)
Este dataset muestra información de señales captadas en diferentes regiones del cráneo, de diferentes sujetos, en diferentes momentos, y debido a diferentes eventos (sea lo que sea que esto significa, pues esta información no está documentada). Es decir, para un momento determinado (campo <em>timepoint</em>) tendremos varias señales. Mostremos ambos campos en una gráfica de líneas básica:
sns.relplot(x = "timepoint", y = "signal", data = fmri, kind = "line");
Pues bien, podemos dividir la línea mostrada en dos según el evento que genera la señal, mostrando cada una de un color distinto, usando el parámetro <strong>hue</strong>:
sns.relplot(x = "timepoint", y = "signal", data = fmri, kind = "line", hue = "event");
El parámetro <strong>style</strong> también provoca la disgregación de la curva inicial en varias, en este caso diferenciadas por el estilo de línea:
sns.relplot(x = "timepoint", y = "signal", data = fmri, kind = "line", style = "region");
Por último, también es posible modificar el tamaño de las líneas, aunque si no existe una relación directa entre éste y las cifras representadas por cada línea, difícilmente será correctamente interpretada esta variable visual:
sns.relplot(x = "timepoint", y = "signal", data = fmri, kind = "line", size = "region", ci = None);
(se ha eliminado el intervalo de confianza para poder visualizar mejor las líneas).
', 'es') (Line: 118)
Drupal\filter\Element\ProcessedText::preRenderText(Array)
call_user_func_array(Array, Array) (Line: 101)
Drupal\Core\Render\Renderer->doTrustedCallback(Array, Array, 'Render #pre_render callbacks must be methods of a class that implements \Drupal\Core\Security\TrustedCallbackInterface or be an anonymous function. The callback was %s. See https://www.drupal.org/node/2966725', 'exception', 'Drupal\Core\Render\Element\RenderCallbackInterface') (Line: 788)
Drupal\Core\Render\Renderer->doCallback('#pre_render', Array, Array) (Line: 374)
Drupal\Core\Render\Renderer->doRender(Array, ) (Line: 204)
Drupal\Core\Render\Renderer->render(Array) (Line: 479)
Drupal\Core\Template\TwigExtension->escapeFilter(Object, Array, 'html', NULL, 1) (Line: 88)
__TwigTemplate_a7d6005c89ae729617b9a0c2bccb1776->doDisplay(Array, Array) (Line: 405)
Twig\Template->displayWithErrorHandling(Array, Array) (Line: 378)
Twig\Template->display(Array, Array) (Line: 46)
__TwigTemplate_804f7948456cfe20e11a34c43439c7c2->doDisplay(Array, Array) (Line: 405)
Twig\Template->displayWithErrorHandling(Array, Array) (Line: 378)
Twig\Template->display(Array, Array) (Line: 43)
__TwigTemplate_bd990293b89f3b78c69fe0ee2f7828b5->doDisplay(Array, Array) (Line: 405)
Twig\Template->displayWithErrorHandling(Array, Array) (Line: 378)
Twig\Template->display(Array) (Line: 390)
Twig\Template->render(Array) (Line: 55)
twig_render_template('themes/contrib/classy/templates/field/field--text-with-summary.html.twig', Array) (Line: 384)
Drupal\Core\Theme\ThemeManager->render('field', Array) (Line: 433)
Drupal\Core\Render\Renderer->doRender(Array) (Line: 446)
Drupal\Core\Render\Renderer->doRender(Array, ) (Line: 204)
Drupal\Core\Render\Renderer->render(Array) (Line: 479)
Drupal\Core\Template\TwigExtension->escapeFilter(Object, Array, 'html', NULL, 1) (Line: 74)
__TwigTemplate_94047fbdba6937b76a4479dfa1763452->doDisplay(Array, Array) (Line: 405)
Twig\Template->displayWithErrorHandling(Array, Array) (Line: 378)
Twig\Template->display(Array) (Line: 390)
Twig\Template->render(Array) (Line: 55)
twig_render_template('themes/custom/yg_aesthetic/templates/node.html.twig', Array) (Line: 384)
Drupal\Core\Theme\ThemeManager->render('node', Array) (Line: 433)
Drupal\Core\Render\Renderer->doRender(Array, ) (Line: 204)
Drupal\Core\Render\Renderer->render(Array, ) (Line: 242)
Drupal\Core\Render\MainContent\HtmlRenderer->Drupal\Core\Render\MainContent\{closure}() (Line: 580)
Drupal\Core\Render\Renderer->executeInRenderContext(Object, Object) (Line: 235)
Drupal\Core\Render\MainContent\HtmlRenderer->prepare(Array, Object, Object) (Line: 132)
Drupal\Core\Render\MainContent\HtmlRenderer->renderResponse(Array, Object, Object) (Line: 90)
Drupal\Core\EventSubscriber\MainContentViewSubscriber->onViewRenderArray(Object, 'kernel.view', Object)
call_user_func(Array, Object, 'kernel.view', Object) (Line: 142)
Drupal\Component\EventDispatcher\ContainerAwareEventDispatcher->dispatch(Object, 'kernel.view') (Line: 174)
Symfony\Component\HttpKernel\HttpKernel->handleRaw(Object, 1) (Line: 81)
Symfony\Component\HttpKernel\HttpKernel->handle(Object, 1, 1) (Line: 58)
Drupal\Core\StackMiddleware\Session->handle(Object, 1, 1) (Line: 48)
Drupal\Core\StackMiddleware\KernelPreHandle->handle(Object, 1, 1) (Line: 191)
Drupal\page_cache\StackMiddleware\PageCache->fetch(Object, 1, 1) (Line: 128)
Drupal\page_cache\StackMiddleware\PageCache->lookup(Object, 1, 1) (Line: 82)
Drupal\page_cache\StackMiddleware\PageCache->handle(Object, 1, 1) (Line: 48)
Drupal\Core\StackMiddleware\ReverseProxyMiddleware->handle(Object, 1, 1) (Line: 51)
Drupal\Core\StackMiddleware\NegotiationMiddleware->handle(Object, 1, 1) (Line: 23)
Stack\StackedHttpKernel->handle(Object, 1, 1) (Line: 713)
Drupal\Core\DrupalKernel->handle(Object) (Line: 19)
- Deprecated function: Creation of dynamic property Drupal\mysql\Driver\Database\mysql\Select::$alterTags is deprecated in Drupal\Core\Database\Query\Select->addTag() (line 149 of core/lib/Drupal/Core/Database/Query/Select.php).
Drupal\Core\Database\Query\Select->addTag('file_load_multiple') (Line: 696)
Drupal\Core\Entity\Sql\SqlContentEntityStorage->buildQuery(Array) (Line: 422)
Drupal\Core\Entity\Sql\SqlContentEntityStorage->getFromStorage(Array) (Line: 393)
Drupal\Core\Entity\Sql\SqlContentEntityStorage->doLoadMultiple(Array) (Line: 346)
Drupal\Core\Entity\EntityStorageBase->loadMultiple(Array) (Line: 641)
Drupal\Core\Entity\EntityStorageBase->loadByProperties(Array) (Line: 63)
Drupal\Core\Entity\EntityRepository->loadEntityByUuid('file', '759730c0-dc16-49d6-8345-dc50549ea889') (Line: 95)
Drupal\editor\Plugin\Filter\EditorFileReference->process('Ya comentamos que la función <a href="https://seaborn.pydata.org/generated/seaborn.relplot.html" target="_blank">seaborn.relplot</a> (y su correspondiente función a nivel de ejes cuando se muestran gráficos de líneas, <a href="https://seaborn.pydata.org/generated/seaborn.lineplot.html" target="_blank">seaborn.lineplot</a>) tienen las mismas opciones de agregación de nuevas dimensiones de información que la función <a href="https://seaborn.pydata.org/generated/seaborn.scatterplot.html" target="_blank">seaborn.scatterplot</a>. Veámoslas una a una, y para ello partamos del dataset <em>fmri</em>:
fmri = sns.load_dataset("fmri")
fmri.sample(5)
Este dataset muestra información de señales captadas en diferentes regiones del cráneo, de diferentes sujetos, en diferentes momentos, y debido a diferentes eventos (sea lo que sea que esto significa, pues esta información no está documentada). Es decir, para un momento determinado (campo <em>timepoint</em>) tendremos varias señales. Mostremos ambos campos en una gráfica de líneas básica:
sns.relplot(x = "timepoint", y = "signal", data = fmri, kind = "line");
Pues bien, podemos dividir la línea mostrada en dos según el evento que genera la señal, mostrando cada una de un color distinto, usando el parámetro <strong>hue</strong>:
sns.relplot(x = "timepoint", y = "signal", data = fmri, kind = "line", hue = "event");
El parámetro <strong>style</strong> también provoca la disgregación de la curva inicial en varias, en este caso diferenciadas por el estilo de línea:
sns.relplot(x = "timepoint", y = "signal", data = fmri, kind = "line", style = "region");
Por último, también es posible modificar el tamaño de las líneas, aunque si no existe una relación directa entre éste y las cifras representadas por cada línea, difícilmente será correctamente interpretada esta variable visual:
sns.relplot(x = "timepoint", y = "signal", data = fmri, kind = "line", size = "region", ci = None);
(se ha eliminado el intervalo de confianza para poder visualizar mejor las líneas).
', 'es') (Line: 118)
Drupal\filter\Element\ProcessedText::preRenderText(Array)
call_user_func_array(Array, Array) (Line: 101)
Drupal\Core\Render\Renderer->doTrustedCallback(Array, Array, 'Render #pre_render callbacks must be methods of a class that implements \Drupal\Core\Security\TrustedCallbackInterface or be an anonymous function. The callback was %s. See https://www.drupal.org/node/2966725', 'exception', 'Drupal\Core\Render\Element\RenderCallbackInterface') (Line: 788)
Drupal\Core\Render\Renderer->doCallback('#pre_render', Array, Array) (Line: 374)
Drupal\Core\Render\Renderer->doRender(Array, ) (Line: 204)
Drupal\Core\Render\Renderer->render(Array) (Line: 479)
Drupal\Core\Template\TwigExtension->escapeFilter(Object, Array, 'html', NULL, 1) (Line: 88)
__TwigTemplate_a7d6005c89ae729617b9a0c2bccb1776->doDisplay(Array, Array) (Line: 405)
Twig\Template->displayWithErrorHandling(Array, Array) (Line: 378)
Twig\Template->display(Array, Array) (Line: 46)
__TwigTemplate_804f7948456cfe20e11a34c43439c7c2->doDisplay(Array, Array) (Line: 405)
Twig\Template->displayWithErrorHandling(Array, Array) (Line: 378)
Twig\Template->display(Array, Array) (Line: 43)
__TwigTemplate_bd990293b89f3b78c69fe0ee2f7828b5->doDisplay(Array, Array) (Line: 405)
Twig\Template->displayWithErrorHandling(Array, Array) (Line: 378)
Twig\Template->display(Array) (Line: 390)
Twig\Template->render(Array) (Line: 55)
twig_render_template('themes/contrib/classy/templates/field/field--text-with-summary.html.twig', Array) (Line: 384)
Drupal\Core\Theme\ThemeManager->render('field', Array) (Line: 433)
Drupal\Core\Render\Renderer->doRender(Array) (Line: 446)
Drupal\Core\Render\Renderer->doRender(Array, ) (Line: 204)
Drupal\Core\Render\Renderer->render(Array) (Line: 479)
Drupal\Core\Template\TwigExtension->escapeFilter(Object, Array, 'html', NULL, 1) (Line: 74)
__TwigTemplate_94047fbdba6937b76a4479dfa1763452->doDisplay(Array, Array) (Line: 405)
Twig\Template->displayWithErrorHandling(Array, Array) (Line: 378)
Twig\Template->display(Array) (Line: 390)
Twig\Template->render(Array) (Line: 55)
twig_render_template('themes/custom/yg_aesthetic/templates/node.html.twig', Array) (Line: 384)
Drupal\Core\Theme\ThemeManager->render('node', Array) (Line: 433)
Drupal\Core\Render\Renderer->doRender(Array, ) (Line: 204)
Drupal\Core\Render\Renderer->render(Array, ) (Line: 242)
Drupal\Core\Render\MainContent\HtmlRenderer->Drupal\Core\Render\MainContent\{closure}() (Line: 580)
Drupal\Core\Render\Renderer->executeInRenderContext(Object, Object) (Line: 235)
Drupal\Core\Render\MainContent\HtmlRenderer->prepare(Array, Object, Object) (Line: 132)
Drupal\Core\Render\MainContent\HtmlRenderer->renderResponse(Array, Object, Object) (Line: 90)
Drupal\Core\EventSubscriber\MainContentViewSubscriber->onViewRenderArray(Object, 'kernel.view', Object)
call_user_func(Array, Object, 'kernel.view', Object) (Line: 142)
Drupal\Component\EventDispatcher\ContainerAwareEventDispatcher->dispatch(Object, 'kernel.view') (Line: 174)
Symfony\Component\HttpKernel\HttpKernel->handleRaw(Object, 1) (Line: 81)
Symfony\Component\HttpKernel\HttpKernel->handle(Object, 1, 1) (Line: 58)
Drupal\Core\StackMiddleware\Session->handle(Object, 1, 1) (Line: 48)
Drupal\Core\StackMiddleware\KernelPreHandle->handle(Object, 1, 1) (Line: 191)
Drupal\page_cache\StackMiddleware\PageCache->fetch(Object, 1, 1) (Line: 128)
Drupal\page_cache\StackMiddleware\PageCache->lookup(Object, 1, 1) (Line: 82)
Drupal\page_cache\StackMiddleware\PageCache->handle(Object, 1, 1) (Line: 48)
Drupal\Core\StackMiddleware\ReverseProxyMiddleware->handle(Object, 1, 1) (Line: 51)
Drupal\Core\StackMiddleware\NegotiationMiddleware->handle(Object, 1, 1) (Line: 23)
Stack\StackedHttpKernel->handle(Object, 1, 1) (Line: 713)
Drupal\Core\DrupalKernel->handle(Object) (Line: 19)
- Deprecated function: Creation of dynamic property Drupal\mysql\Driver\Database\mysql\Select::$alterMetaData is deprecated in Drupal\Core\Database\Query\Select->addMetaData() (line 178 of core/lib/Drupal/Core/Database/Query/Select.php).
Drupal\Core\Database\Query\Select->addMetaData('entity_type', 'file') (Line: 115)
Drupal\Core\Entity\Query\Sql\Query->prepare() (Line: 80)
Drupal\Core\Entity\Query\Sql\Query->execute() (Line: 640)
Drupal\Core\Entity\EntityStorageBase->loadByProperties(Array) (Line: 63)
Drupal\Core\Entity\EntityRepository->loadEntityByUuid('file', '759730c0-dc16-49d6-8345-dc50549ea889') (Line: 124)
Drupal\editor\Plugin\Filter\EditorFileReference->process('Ya comentamos que la función <a href="https://seaborn.pydata.org/generated/seaborn.relplot.html" target="_blank">seaborn.relplot</a> (y su correspondiente función a nivel de ejes cuando se muestran gráficos de líneas, <a href="https://seaborn.pydata.org/generated/seaborn.lineplot.html" target="_blank">seaborn.lineplot</a>) tienen las mismas opciones de agregación de nuevas dimensiones de información que la función <a href="https://seaborn.pydata.org/generated/seaborn.scatterplot.html" target="_blank">seaborn.scatterplot</a>. Veámoslas una a una, y para ello partamos del dataset <em>fmri</em>:
fmri = sns.load_dataset("fmri")
fmri.sample(5)
Este dataset muestra información de señales captadas en diferentes regiones del cráneo, de diferentes sujetos, en diferentes momentos, y debido a diferentes eventos (sea lo que sea que esto significa, pues esta información no está documentada). Es decir, para un momento determinado (campo <em>timepoint</em>) tendremos varias señales. Mostremos ambos campos en una gráfica de líneas básica:
sns.relplot(x = "timepoint", y = "signal", data = fmri, kind = "line");
Pues bien, podemos dividir la línea mostrada en dos según el evento que genera la señal, mostrando cada una de un color distinto, usando el parámetro <strong>hue</strong>:
sns.relplot(x = "timepoint", y = "signal", data = fmri, kind = "line", hue = "event");
El parámetro <strong>style</strong> también provoca la disgregación de la curva inicial en varias, en este caso diferenciadas por el estilo de línea:
sns.relplot(x = "timepoint", y = "signal", data = fmri, kind = "line", style = "region");
Por último, también es posible modificar el tamaño de las líneas, aunque si no existe una relación directa entre éste y las cifras representadas por cada línea, difícilmente será correctamente interpretada esta variable visual:
sns.relplot(x = "timepoint", y = "signal", data = fmri, kind = "line", size = "region", ci = None);
(se ha eliminado el intervalo de confianza para poder visualizar mejor las líneas).
', 'es') (Line: 118)
Drupal\filter\Element\ProcessedText::preRenderText(Array)
call_user_func_array(Array, Array) (Line: 101)
Drupal\Core\Render\Renderer->doTrustedCallback(Array, Array, 'Render #pre_render callbacks must be methods of a class that implements \Drupal\Core\Security\TrustedCallbackInterface or be an anonymous function. The callback was %s. See https://www.drupal.org/node/2966725', 'exception', 'Drupal\Core\Render\Element\RenderCallbackInterface') (Line: 788)
Drupal\Core\Render\Renderer->doCallback('#pre_render', Array, Array) (Line: 374)
Drupal\Core\Render\Renderer->doRender(Array, ) (Line: 204)
Drupal\Core\Render\Renderer->render(Array) (Line: 479)
Drupal\Core\Template\TwigExtension->escapeFilter(Object, Array, 'html', NULL, 1) (Line: 88)
__TwigTemplate_a7d6005c89ae729617b9a0c2bccb1776->doDisplay(Array, Array) (Line: 405)
Twig\Template->displayWithErrorHandling(Array, Array) (Line: 378)
Twig\Template->display(Array, Array) (Line: 46)
__TwigTemplate_804f7948456cfe20e11a34c43439c7c2->doDisplay(Array, Array) (Line: 405)
Twig\Template->displayWithErrorHandling(Array, Array) (Line: 378)
Twig\Template->display(Array, Array) (Line: 43)
__TwigTemplate_bd990293b89f3b78c69fe0ee2f7828b5->doDisplay(Array, Array) (Line: 405)
Twig\Template->displayWithErrorHandling(Array, Array) (Line: 378)
Twig\Template->display(Array) (Line: 390)
Twig\Template->render(Array) (Line: 55)
twig_render_template('themes/contrib/classy/templates/field/field--text-with-summary.html.twig', Array) (Line: 384)
Drupal\Core\Theme\ThemeManager->render('field', Array) (Line: 433)
Drupal\Core\Render\Renderer->doRender(Array) (Line: 446)
Drupal\Core\Render\Renderer->doRender(Array, ) (Line: 204)
Drupal\Core\Render\Renderer->render(Array) (Line: 479)
Drupal\Core\Template\TwigExtension->escapeFilter(Object, Array, 'html', NULL, 1) (Line: 74)
__TwigTemplate_94047fbdba6937b76a4479dfa1763452->doDisplay(Array, Array) (Line: 405)
Twig\Template->displayWithErrorHandling(Array, Array) (Line: 378)
Twig\Template->display(Array) (Line: 390)
Twig\Template->render(Array) (Line: 55)
twig_render_template('themes/custom/yg_aesthetic/templates/node.html.twig', Array) (Line: 384)
Drupal\Core\Theme\ThemeManager->render('node', Array) (Line: 433)
Drupal\Core\Render\Renderer->doRender(Array, ) (Line: 204)
Drupal\Core\Render\Renderer->render(Array, ) (Line: 242)
Drupal\Core\Render\MainContent\HtmlRenderer->Drupal\Core\Render\MainContent\{closure}() (Line: 580)
Drupal\Core\Render\Renderer->executeInRenderContext(Object, Object) (Line: 235)
Drupal\Core\Render\MainContent\HtmlRenderer->prepare(Array, Object, Object) (Line: 132)
Drupal\Core\Render\MainContent\HtmlRenderer->renderResponse(Array, Object, Object) (Line: 90)
Drupal\Core\EventSubscriber\MainContentViewSubscriber->onViewRenderArray(Object, 'kernel.view', Object)
call_user_func(Array, Object, 'kernel.view', Object) (Line: 142)
Drupal\Component\EventDispatcher\ContainerAwareEventDispatcher->dispatch(Object, 'kernel.view') (Line: 174)
Symfony\Component\HttpKernel\HttpKernel->handleRaw(Object, 1) (Line: 81)
Symfony\Component\HttpKernel\HttpKernel->handle(Object, 1, 1) (Line: 58)
Drupal\Core\StackMiddleware\Session->handle(Object, 1, 1) (Line: 48)
Drupal\Core\StackMiddleware\KernelPreHandle->handle(Object, 1, 1) (Line: 191)
Drupal\page_cache\StackMiddleware\PageCache->fetch(Object, 1, 1) (Line: 128)
Drupal\page_cache\StackMiddleware\PageCache->lookup(Object, 1, 1) (Line: 82)
Drupal\page_cache\StackMiddleware\PageCache->handle(Object, 1, 1) (Line: 48)
Drupal\Core\StackMiddleware\ReverseProxyMiddleware->handle(Object, 1, 1) (Line: 51)
Drupal\Core\StackMiddleware\NegotiationMiddleware->handle(Object, 1, 1) (Line: 23)
Stack\StackedHttpKernel->handle(Object, 1, 1) (Line: 713)
Drupal\Core\DrupalKernel->handle(Object) (Line: 19)
- Deprecated function: Creation of dynamic property Drupal\mysql\Driver\Database\mysql\Select::$alterTags is deprecated in Drupal\Core\Database\Query\Select->addTag() (line 149 of core/lib/Drupal/Core/Database/Query/Select.php).
Drupal\Core\Database\Query\Select->addTag('entity_query') (Line: 147)
Drupal\Core\Entity\Query\Sql\Query->prepare() (Line: 80)
Drupal\Core\Entity\Query\Sql\Query->execute() (Line: 640)
Drupal\Core\Entity\EntityStorageBase->loadByProperties(Array) (Line: 63)
Drupal\Core\Entity\EntityRepository->loadEntityByUuid('file', '759730c0-dc16-49d6-8345-dc50549ea889') (Line: 124)
Drupal\editor\Plugin\Filter\EditorFileReference->process('Ya comentamos que la función <a href="https://seaborn.pydata.org/generated/seaborn.relplot.html" target="_blank">seaborn.relplot</a> (y su correspondiente función a nivel de ejes cuando se muestran gráficos de líneas, <a href="https://seaborn.pydata.org/generated/seaborn.lineplot.html" target="_blank">seaborn.lineplot</a>) tienen las mismas opciones de agregación de nuevas dimensiones de información que la función <a href="https://seaborn.pydata.org/generated/seaborn.scatterplot.html" target="_blank">seaborn.scatterplot</a>. Veámoslas una a una, y para ello partamos del dataset <em>fmri</em>:
fmri = sns.load_dataset("fmri")
fmri.sample(5)
Este dataset muestra información de señales captadas en diferentes regiones del cráneo, de diferentes sujetos, en diferentes momentos, y debido a diferentes eventos (sea lo que sea que esto significa, pues esta información no está documentada). Es decir, para un momento determinado (campo <em>timepoint</em>) tendremos varias señales. Mostremos ambos campos en una gráfica de líneas básica:
sns.relplot(x = "timepoint", y = "signal", data = fmri, kind = "line");
Pues bien, podemos dividir la línea mostrada en dos según el evento que genera la señal, mostrando cada una de un color distinto, usando el parámetro <strong>hue</strong>:
sns.relplot(x = "timepoint", y = "signal", data = fmri, kind = "line", hue = "event");
El parámetro <strong>style</strong> también provoca la disgregación de la curva inicial en varias, en este caso diferenciadas por el estilo de línea:
sns.relplot(x = "timepoint", y = "signal", data = fmri, kind = "line", style = "region");
Por último, también es posible modificar el tamaño de las líneas, aunque si no existe una relación directa entre éste y las cifras representadas por cada línea, difícilmente será correctamente interpretada esta variable visual:
sns.relplot(x = "timepoint", y = "signal", data = fmri, kind = "line", size = "region", ci = None);
(se ha eliminado el intervalo de confianza para poder visualizar mejor las líneas).
', 'es') (Line: 118)
Drupal\filter\Element\ProcessedText::preRenderText(Array)
call_user_func_array(Array, Array) (Line: 101)
Drupal\Core\Render\Renderer->doTrustedCallback(Array, Array, 'Render #pre_render callbacks must be methods of a class that implements \Drupal\Core\Security\TrustedCallbackInterface or be an anonymous function. The callback was %s. See https://www.drupal.org/node/2966725', 'exception', 'Drupal\Core\Render\Element\RenderCallbackInterface') (Line: 788)
Drupal\Core\Render\Renderer->doCallback('#pre_render', Array, Array) (Line: 374)
Drupal\Core\Render\Renderer->doRender(Array, ) (Line: 204)
Drupal\Core\Render\Renderer->render(Array) (Line: 479)
Drupal\Core\Template\TwigExtension->escapeFilter(Object, Array, 'html', NULL, 1) (Line: 88)
__TwigTemplate_a7d6005c89ae729617b9a0c2bccb1776->doDisplay(Array, Array) (Line: 405)
Twig\Template->displayWithErrorHandling(Array, Array) (Line: 378)
Twig\Template->display(Array, Array) (Line: 46)
__TwigTemplate_804f7948456cfe20e11a34c43439c7c2->doDisplay(Array, Array) (Line: 405)
Twig\Template->displayWithErrorHandling(Array, Array) (Line: 378)
Twig\Template->display(Array, Array) (Line: 43)
__TwigTemplate_bd990293b89f3b78c69fe0ee2f7828b5->doDisplay(Array, Array) (Line: 405)
Twig\Template->displayWithErrorHandling(Array, Array) (Line: 378)
Twig\Template->display(Array) (Line: 390)
Twig\Template->render(Array) (Line: 55)
twig_render_template('themes/contrib/classy/templates/field/field--text-with-summary.html.twig', Array) (Line: 384)
Drupal\Core\Theme\ThemeManager->render('field', Array) (Line: 433)
Drupal\Core\Render\Renderer->doRender(Array) (Line: 446)
Drupal\Core\Render\Renderer->doRender(Array, ) (Line: 204)
Drupal\Core\Render\Renderer->render(Array) (Line: 479)
Drupal\Core\Template\TwigExtension->escapeFilter(Object, Array, 'html', NULL, 1) (Line: 74)
__TwigTemplate_94047fbdba6937b76a4479dfa1763452->doDisplay(Array, Array) (Line: 405)
Twig\Template->displayWithErrorHandling(Array, Array) (Line: 378)
Twig\Template->display(Array) (Line: 390)
Twig\Template->render(Array) (Line: 55)
twig_render_template('themes/custom/yg_aesthetic/templates/node.html.twig', Array) (Line: 384)
Drupal\Core\Theme\ThemeManager->render('node', Array) (Line: 433)
Drupal\Core\Render\Renderer->doRender(Array, ) (Line: 204)
Drupal\Core\Render\Renderer->render(Array, ) (Line: 242)
Drupal\Core\Render\MainContent\HtmlRenderer->Drupal\Core\Render\MainContent\{closure}() (Line: 580)
Drupal\Core\Render\Renderer->executeInRenderContext(Object, Object) (Line: 235)
Drupal\Core\Render\MainContent\HtmlRenderer->prepare(Array, Object, Object) (Line: 132)
Drupal\Core\Render\MainContent\HtmlRenderer->renderResponse(Array, Object, Object) (Line: 90)
Drupal\Core\EventSubscriber\MainContentViewSubscriber->onViewRenderArray(Object, 'kernel.view', Object)
call_user_func(Array, Object, 'kernel.view', Object) (Line: 142)
Drupal\Component\EventDispatcher\ContainerAwareEventDispatcher->dispatch(Object, 'kernel.view') (Line: 174)
Symfony\Component\HttpKernel\HttpKernel->handleRaw(Object, 1) (Line: 81)
Symfony\Component\HttpKernel\HttpKernel->handle(Object, 1, 1) (Line: 58)
Drupal\Core\StackMiddleware\Session->handle(Object, 1, 1) (Line: 48)
Drupal\Core\StackMiddleware\KernelPreHandle->handle(Object, 1, 1) (Line: 191)
Drupal\page_cache\StackMiddleware\PageCache->fetch(Object, 1, 1) (Line: 128)
Drupal\page_cache\StackMiddleware\PageCache->lookup(Object, 1, 1) (Line: 82)
Drupal\page_cache\StackMiddleware\PageCache->handle(Object, 1, 1) (Line: 48)
Drupal\Core\StackMiddleware\ReverseProxyMiddleware->handle(Object, 1, 1) (Line: 51)
Drupal\Core\StackMiddleware\NegotiationMiddleware->handle(Object, 1, 1) (Line: 23)
Stack\StackedHttpKernel->handle(Object, 1, 1) (Line: 713)
Drupal\Core\DrupalKernel->handle(Object) (Line: 19)
- Deprecated function: Creation of dynamic property Drupal\mysql\Driver\Database\mysql\Select::$alterMetaData is deprecated in Drupal\Core\Database\Query\Select->addMetaData() (line 178 of core/lib/Drupal/Core/Database/Query/Select.php).
Drupal\Core\Database\Query\Select->addMetaData('entity_type', 'file') (Line: 115)
Drupal\Core\Entity\Query\Sql\Query->prepare() (Line: 80)
Drupal\Core\Entity\Query\Sql\Query->execute() (Line: 640)
Drupal\Core\Entity\EntityStorageBase->loadByProperties(Array) (Line: 63)
Drupal\Core\Entity\EntityRepository->loadEntityByUuid('file', 'f655d0d0-3796-46a6-a331-3b6ff6edaabd') (Line: 95)
Drupal\editor\Plugin\Filter\EditorFileReference->process('Ya comentamos que la función <a href="https://seaborn.pydata.org/generated/seaborn.relplot.html" target="_blank">seaborn.relplot</a> (y su correspondiente función a nivel de ejes cuando se muestran gráficos de líneas, <a href="https://seaborn.pydata.org/generated/seaborn.lineplot.html" target="_blank">seaborn.lineplot</a>) tienen las mismas opciones de agregación de nuevas dimensiones de información que la función <a href="https://seaborn.pydata.org/generated/seaborn.scatterplot.html" target="_blank">seaborn.scatterplot</a>. Veámoslas una a una, y para ello partamos del dataset <em>fmri</em>:
fmri = sns.load_dataset("fmri")
fmri.sample(5)
Este dataset muestra información de señales captadas en diferentes regiones del cráneo, de diferentes sujetos, en diferentes momentos, y debido a diferentes eventos (sea lo que sea que esto significa, pues esta información no está documentada). Es decir, para un momento determinado (campo <em>timepoint</em>) tendremos varias señales. Mostremos ambos campos en una gráfica de líneas básica:
sns.relplot(x = "timepoint", y = "signal", data = fmri, kind = "line");
Pues bien, podemos dividir la línea mostrada en dos según el evento que genera la señal, mostrando cada una de un color distinto, usando el parámetro <strong>hue</strong>:
sns.relplot(x = "timepoint", y = "signal", data = fmri, kind = "line", hue = "event");
El parámetro <strong>style</strong> también provoca la disgregación de la curva inicial en varias, en este caso diferenciadas por el estilo de línea:
sns.relplot(x = "timepoint", y = "signal", data = fmri, kind = "line", style = "region");
Por último, también es posible modificar el tamaño de las líneas, aunque si no existe una relación directa entre éste y las cifras representadas por cada línea, difícilmente será correctamente interpretada esta variable visual:
sns.relplot(x = "timepoint", y = "signal", data = fmri, kind = "line", size = "region", ci = None);
(se ha eliminado el intervalo de confianza para poder visualizar mejor las líneas).
', 'es') (Line: 118)
Drupal\filter\Element\ProcessedText::preRenderText(Array)
call_user_func_array(Array, Array) (Line: 101)
Drupal\Core\Render\Renderer->doTrustedCallback(Array, Array, 'Render #pre_render callbacks must be methods of a class that implements \Drupal\Core\Security\TrustedCallbackInterface or be an anonymous function. The callback was %s. See https://www.drupal.org/node/2966725', 'exception', 'Drupal\Core\Render\Element\RenderCallbackInterface') (Line: 788)
Drupal\Core\Render\Renderer->doCallback('#pre_render', Array, Array) (Line: 374)
Drupal\Core\Render\Renderer->doRender(Array, ) (Line: 204)
Drupal\Core\Render\Renderer->render(Array) (Line: 479)
Drupal\Core\Template\TwigExtension->escapeFilter(Object, Array, 'html', NULL, 1) (Line: 88)
__TwigTemplate_a7d6005c89ae729617b9a0c2bccb1776->doDisplay(Array, Array) (Line: 405)
Twig\Template->displayWithErrorHandling(Array, Array) (Line: 378)
Twig\Template->display(Array, Array) (Line: 46)
__TwigTemplate_804f7948456cfe20e11a34c43439c7c2->doDisplay(Array, Array) (Line: 405)
Twig\Template->displayWithErrorHandling(Array, Array) (Line: 378)
Twig\Template->display(Array, Array) (Line: 43)
__TwigTemplate_bd990293b89f3b78c69fe0ee2f7828b5->doDisplay(Array, Array) (Line: 405)
Twig\Template->displayWithErrorHandling(Array, Array) (Line: 378)
Twig\Template->display(Array) (Line: 390)
Twig\Template->render(Array) (Line: 55)
twig_render_template('themes/contrib/classy/templates/field/field--text-with-summary.html.twig', Array) (Line: 384)
Drupal\Core\Theme\ThemeManager->render('field', Array) (Line: 433)
Drupal\Core\Render\Renderer->doRender(Array) (Line: 446)
Drupal\Core\Render\Renderer->doRender(Array, ) (Line: 204)
Drupal\Core\Render\Renderer->render(Array) (Line: 479)
Drupal\Core\Template\TwigExtension->escapeFilter(Object, Array, 'html', NULL, 1) (Line: 74)
__TwigTemplate_94047fbdba6937b76a4479dfa1763452->doDisplay(Array, Array) (Line: 405)
Twig\Template->displayWithErrorHandling(Array, Array) (Line: 378)
Twig\Template->display(Array) (Line: 390)
Twig\Template->render(Array) (Line: 55)
twig_render_template('themes/custom/yg_aesthetic/templates/node.html.twig', Array) (Line: 384)
Drupal\Core\Theme\ThemeManager->render('node', Array) (Line: 433)
Drupal\Core\Render\Renderer->doRender(Array, ) (Line: 204)
Drupal\Core\Render\Renderer->render(Array, ) (Line: 242)
Drupal\Core\Render\MainContent\HtmlRenderer->Drupal\Core\Render\MainContent\{closure}() (Line: 580)
Drupal\Core\Render\Renderer->executeInRenderContext(Object, Object) (Line: 235)
Drupal\Core\Render\MainContent\HtmlRenderer->prepare(Array, Object, Object) (Line: 132)
Drupal\Core\Render\MainContent\HtmlRenderer->renderResponse(Array, Object, Object) (Line: 90)
Drupal\Core\EventSubscriber\MainContentViewSubscriber->onViewRenderArray(Object, 'kernel.view', Object)
call_user_func(Array, Object, 'kernel.view', Object) (Line: 142)
Drupal\Component\EventDispatcher\ContainerAwareEventDispatcher->dispatch(Object, 'kernel.view') (Line: 174)
Symfony\Component\HttpKernel\HttpKernel->handleRaw(Object, 1) (Line: 81)
Symfony\Component\HttpKernel\HttpKernel->handle(Object, 1, 1) (Line: 58)
Drupal\Core\StackMiddleware\Session->handle(Object, 1, 1) (Line: 48)
Drupal\Core\StackMiddleware\KernelPreHandle->handle(Object, 1, 1) (Line: 191)
Drupal\page_cache\StackMiddleware\PageCache->fetch(Object, 1, 1) (Line: 128)
Drupal\page_cache\StackMiddleware\PageCache->lookup(Object, 1, 1) (Line: 82)
Drupal\page_cache\StackMiddleware\PageCache->handle(Object, 1, 1) (Line: 48)
Drupal\Core\StackMiddleware\ReverseProxyMiddleware->handle(Object, 1, 1) (Line: 51)
Drupal\Core\StackMiddleware\NegotiationMiddleware->handle(Object, 1, 1) (Line: 23)
Stack\StackedHttpKernel->handle(Object, 1, 1) (Line: 713)
Drupal\Core\DrupalKernel->handle(Object) (Line: 19)
- Deprecated function: Creation of dynamic property Drupal\mysql\Driver\Database\mysql\Select::$alterTags is deprecated in Drupal\Core\Database\Query\Select->addTag() (line 149 of core/lib/Drupal/Core/Database/Query/Select.php).
Drupal\Core\Database\Query\Select->addTag('entity_query') (Line: 147)
Drupal\Core\Entity\Query\Sql\Query->prepare() (Line: 80)
Drupal\Core\Entity\Query\Sql\Query->execute() (Line: 640)
Drupal\Core\Entity\EntityStorageBase->loadByProperties(Array) (Line: 63)
Drupal\Core\Entity\EntityRepository->loadEntityByUuid('file', 'f655d0d0-3796-46a6-a331-3b6ff6edaabd') (Line: 95)
Drupal\editor\Plugin\Filter\EditorFileReference->process('Ya comentamos que la función <a href="https://seaborn.pydata.org/generated/seaborn.relplot.html" target="_blank">seaborn.relplot</a> (y su correspondiente función a nivel de ejes cuando se muestran gráficos de líneas, <a href="https://seaborn.pydata.org/generated/seaborn.lineplot.html" target="_blank">seaborn.lineplot</a>) tienen las mismas opciones de agregación de nuevas dimensiones de información que la función <a href="https://seaborn.pydata.org/generated/seaborn.scatterplot.html" target="_blank">seaborn.scatterplot</a>. Veámoslas una a una, y para ello partamos del dataset <em>fmri</em>:
fmri = sns.load_dataset("fmri")
fmri.sample(5)
Este dataset muestra información de señales captadas en diferentes regiones del cráneo, de diferentes sujetos, en diferentes momentos, y debido a diferentes eventos (sea lo que sea que esto significa, pues esta información no está documentada). Es decir, para un momento determinado (campo <em>timepoint</em>) tendremos varias señales. Mostremos ambos campos en una gráfica de líneas básica:
sns.relplot(x = "timepoint", y = "signal", data = fmri, kind = "line");
Pues bien, podemos dividir la línea mostrada en dos según el evento que genera la señal, mostrando cada una de un color distinto, usando el parámetro <strong>hue</strong>:
sns.relplot(x = "timepoint", y = "signal", data = fmri, kind = "line", hue = "event");
El parámetro <strong>style</strong> también provoca la disgregación de la curva inicial en varias, en este caso diferenciadas por el estilo de línea:
sns.relplot(x = "timepoint", y = "signal", data = fmri, kind = "line", style = "region");
Por último, también es posible modificar el tamaño de las líneas, aunque si no existe una relación directa entre éste y las cifras representadas por cada línea, difícilmente será correctamente interpretada esta variable visual:
sns.relplot(x = "timepoint", y = "signal", data = fmri, kind = "line", size = "region", ci = None);
(se ha eliminado el intervalo de confianza para poder visualizar mejor las líneas).
', 'es') (Line: 118)
Drupal\filter\Element\ProcessedText::preRenderText(Array)
call_user_func_array(Array, Array) (Line: 101)
Drupal\Core\Render\Renderer->doTrustedCallback(Array, Array, 'Render #pre_render callbacks must be methods of a class that implements \Drupal\Core\Security\TrustedCallbackInterface or be an anonymous function. The callback was %s. See https://www.drupal.org/node/2966725', 'exception', 'Drupal\Core\Render\Element\RenderCallbackInterface') (Line: 788)
Drupal\Core\Render\Renderer->doCallback('#pre_render', Array, Array) (Line: 374)
Drupal\Core\Render\Renderer->doRender(Array, ) (Line: 204)
Drupal\Core\Render\Renderer->render(Array) (Line: 479)
Drupal\Core\Template\TwigExtension->escapeFilter(Object, Array, 'html', NULL, 1) (Line: 88)
__TwigTemplate_a7d6005c89ae729617b9a0c2bccb1776->doDisplay(Array, Array) (Line: 405)
Twig\Template->displayWithErrorHandling(Array, Array) (Line: 378)
Twig\Template->display(Array, Array) (Line: 46)
__TwigTemplate_804f7948456cfe20e11a34c43439c7c2->doDisplay(Array, Array) (Line: 405)
Twig\Template->displayWithErrorHandling(Array, Array) (Line: 378)
Twig\Template->display(Array, Array) (Line: 43)
__TwigTemplate_bd990293b89f3b78c69fe0ee2f7828b5->doDisplay(Array, Array) (Line: 405)
Twig\Template->displayWithErrorHandling(Array, Array) (Line: 378)
Twig\Template->display(Array) (Line: 390)
Twig\Template->render(Array) (Line: 55)
twig_render_template('themes/contrib/classy/templates/field/field--text-with-summary.html.twig', Array) (Line: 384)
Drupal\Core\Theme\ThemeManager->render('field', Array) (Line: 433)
Drupal\Core\Render\Renderer->doRender(Array) (Line: 446)
Drupal\Core\Render\Renderer->doRender(Array, ) (Line: 204)
Drupal\Core\Render\Renderer->render(Array) (Line: 479)
Drupal\Core\Template\TwigExtension->escapeFilter(Object, Array, 'html', NULL, 1) (Line: 74)
__TwigTemplate_94047fbdba6937b76a4479dfa1763452->doDisplay(Array, Array) (Line: 405)
Twig\Template->displayWithErrorHandling(Array, Array) (Line: 378)
Twig\Template->display(Array) (Line: 390)
Twig\Template->render(Array) (Line: 55)
twig_render_template('themes/custom/yg_aesthetic/templates/node.html.twig', Array) (Line: 384)
Drupal\Core\Theme\ThemeManager->render('node', Array) (Line: 433)
Drupal\Core\Render\Renderer->doRender(Array, ) (Line: 204)
Drupal\Core\Render\Renderer->render(Array, ) (Line: 242)
Drupal\Core\Render\MainContent\HtmlRenderer->Drupal\Core\Render\MainContent\{closure}() (Line: 580)
Drupal\Core\Render\Renderer->executeInRenderContext(Object, Object) (Line: 235)
Drupal\Core\Render\MainContent\HtmlRenderer->prepare(Array, Object, Object) (Line: 132)
Drupal\Core\Render\MainContent\HtmlRenderer->renderResponse(Array, Object, Object) (Line: 90)
Drupal\Core\EventSubscriber\MainContentViewSubscriber->onViewRenderArray(Object, 'kernel.view', Object)
call_user_func(Array, Object, 'kernel.view', Object) (Line: 142)
Drupal\Component\EventDispatcher\ContainerAwareEventDispatcher->dispatch(Object, 'kernel.view') (Line: 174)
Symfony\Component\HttpKernel\HttpKernel->handleRaw(Object, 1) (Line: 81)
Symfony\Component\HttpKernel\HttpKernel->handle(Object, 1, 1) (Line: 58)
Drupal\Core\StackMiddleware\Session->handle(Object, 1, 1) (Line: 48)
Drupal\Core\StackMiddleware\KernelPreHandle->handle(Object, 1, 1) (Line: 191)
Drupal\page_cache\StackMiddleware\PageCache->fetch(Object, 1, 1) (Line: 128)
Drupal\page_cache\StackMiddleware\PageCache->lookup(Object, 1, 1) (Line: 82)
Drupal\page_cache\StackMiddleware\PageCache->handle(Object, 1, 1) (Line: 48)
Drupal\Core\StackMiddleware\ReverseProxyMiddleware->handle(Object, 1, 1) (Line: 51)
Drupal\Core\StackMiddleware\NegotiationMiddleware->handle(Object, 1, 1) (Line: 23)
Stack\StackedHttpKernel->handle(Object, 1, 1) (Line: 713)
Drupal\Core\DrupalKernel->handle(Object) (Line: 19)
- Deprecated function: Creation of dynamic property Drupal\mysql\Driver\Database\mysql\Select::$alterTags is deprecated in Drupal\Core\Database\Query\Select->addTag() (line 149 of core/lib/Drupal/Core/Database/Query/Select.php).
Drupal\Core\Database\Query\Select->addTag('file_load_multiple') (Line: 696)
Drupal\Core\Entity\Sql\SqlContentEntityStorage->buildQuery(Array) (Line: 422)
Drupal\Core\Entity\Sql\SqlContentEntityStorage->getFromStorage(Array) (Line: 393)
Drupal\Core\Entity\Sql\SqlContentEntityStorage->doLoadMultiple(Array) (Line: 346)
Drupal\Core\Entity\EntityStorageBase->loadMultiple(Array) (Line: 641)
Drupal\Core\Entity\EntityStorageBase->loadByProperties(Array) (Line: 63)
Drupal\Core\Entity\EntityRepository->loadEntityByUuid('file', 'f655d0d0-3796-46a6-a331-3b6ff6edaabd') (Line: 95)
Drupal\editor\Plugin\Filter\EditorFileReference->process('Ya comentamos que la función <a href="https://seaborn.pydata.org/generated/seaborn.relplot.html" target="_blank">seaborn.relplot</a> (y su correspondiente función a nivel de ejes cuando se muestran gráficos de líneas, <a href="https://seaborn.pydata.org/generated/seaborn.lineplot.html" target="_blank">seaborn.lineplot</a>) tienen las mismas opciones de agregación de nuevas dimensiones de información que la función <a href="https://seaborn.pydata.org/generated/seaborn.scatterplot.html" target="_blank">seaborn.scatterplot</a>. Veámoslas una a una, y para ello partamos del dataset <em>fmri</em>:
fmri = sns.load_dataset("fmri")
fmri.sample(5)
Este dataset muestra información de señales captadas en diferentes regiones del cráneo, de diferentes sujetos, en diferentes momentos, y debido a diferentes eventos (sea lo que sea que esto significa, pues esta información no está documentada). Es decir, para un momento determinado (campo <em>timepoint</em>) tendremos varias señales. Mostremos ambos campos en una gráfica de líneas básica:
sns.relplot(x = "timepoint", y = "signal", data = fmri, kind = "line");
Pues bien, podemos dividir la línea mostrada en dos según el evento que genera la señal, mostrando cada una de un color distinto, usando el parámetro <strong>hue</strong>:
sns.relplot(x = "timepoint", y = "signal", data = fmri, kind = "line", hue = "event");
El parámetro <strong>style</strong> también provoca la disgregación de la curva inicial en varias, en este caso diferenciadas por el estilo de línea:
sns.relplot(x = "timepoint", y = "signal", data = fmri, kind = "line", style = "region");
Por último, también es posible modificar el tamaño de las líneas, aunque si no existe una relación directa entre éste y las cifras representadas por cada línea, difícilmente será correctamente interpretada esta variable visual:
sns.relplot(x = "timepoint", y = "signal", data = fmri, kind = "line", size = "region", ci = None);
(se ha eliminado el intervalo de confianza para poder visualizar mejor las líneas).
', 'es') (Line: 118)
Drupal\filter\Element\ProcessedText::preRenderText(Array)
call_user_func_array(Array, Array) (Line: 101)
Drupal\Core\Render\Renderer->doTrustedCallback(Array, Array, 'Render #pre_render callbacks must be methods of a class that implements \Drupal\Core\Security\TrustedCallbackInterface or be an anonymous function. The callback was %s. See https://www.drupal.org/node/2966725', 'exception', 'Drupal\Core\Render\Element\RenderCallbackInterface') (Line: 788)
Drupal\Core\Render\Renderer->doCallback('#pre_render', Array, Array) (Line: 374)
Drupal\Core\Render\Renderer->doRender(Array, ) (Line: 204)
Drupal\Core\Render\Renderer->render(Array) (Line: 479)
Drupal\Core\Template\TwigExtension->escapeFilter(Object, Array, 'html', NULL, 1) (Line: 88)
__TwigTemplate_a7d6005c89ae729617b9a0c2bccb1776->doDisplay(Array, Array) (Line: 405)
Twig\Template->displayWithErrorHandling(Array, Array) (Line: 378)
Twig\Template->display(Array, Array) (Line: 46)
__TwigTemplate_804f7948456cfe20e11a34c43439c7c2->doDisplay(Array, Array) (Line: 405)
Twig\Template->displayWithErrorHandling(Array, Array) (Line: 378)
Twig\Template->display(Array, Array) (Line: 43)
__TwigTemplate_bd990293b89f3b78c69fe0ee2f7828b5->doDisplay(Array, Array) (Line: 405)
Twig\Template->displayWithErrorHandling(Array, Array) (Line: 378)
Twig\Template->display(Array) (Line: 390)
Twig\Template->render(Array) (Line: 55)
twig_render_template('themes/contrib/classy/templates/field/field--text-with-summary.html.twig', Array) (Line: 384)
Drupal\Core\Theme\ThemeManager->render('field', Array) (Line: 433)
Drupal\Core\Render\Renderer->doRender(Array) (Line: 446)
Drupal\Core\Render\Renderer->doRender(Array, ) (Line: 204)
Drupal\Core\Render\Renderer->render(Array) (Line: 479)
Drupal\Core\Template\TwigExtension->escapeFilter(Object, Array, 'html', NULL, 1) (Line: 74)
__TwigTemplate_94047fbdba6937b76a4479dfa1763452->doDisplay(Array, Array) (Line: 405)
Twig\Template->displayWithErrorHandling(Array, Array) (Line: 378)
Twig\Template->display(Array) (Line: 390)
Twig\Template->render(Array) (Line: 55)
twig_render_template('themes/custom/yg_aesthetic/templates/node.html.twig', Array) (Line: 384)
Drupal\Core\Theme\ThemeManager->render('node', Array) (Line: 433)
Drupal\Core\Render\Renderer->doRender(Array, ) (Line: 204)
Drupal\Core\Render\Renderer->render(Array, ) (Line: 242)
Drupal\Core\Render\MainContent\HtmlRenderer->Drupal\Core\Render\MainContent\{closure}() (Line: 580)
Drupal\Core\Render\Renderer->executeInRenderContext(Object, Object) (Line: 235)
Drupal\Core\Render\MainContent\HtmlRenderer->prepare(Array, Object, Object) (Line: 132)
Drupal\Core\Render\MainContent\HtmlRenderer->renderResponse(Array, Object, Object) (Line: 90)
Drupal\Core\EventSubscriber\MainContentViewSubscriber->onViewRenderArray(Object, 'kernel.view', Object)
call_user_func(Array, Object, 'kernel.view', Object) (Line: 142)
Drupal\Component\EventDispatcher\ContainerAwareEventDispatcher->dispatch(Object, 'kernel.view') (Line: 174)
Symfony\Component\HttpKernel\HttpKernel->handleRaw(Object, 1) (Line: 81)
Symfony\Component\HttpKernel\HttpKernel->handle(Object, 1, 1) (Line: 58)
Drupal\Core\StackMiddleware\Session->handle(Object, 1, 1) (Line: 48)
Drupal\Core\StackMiddleware\KernelPreHandle->handle(Object, 1, 1) (Line: 191)
Drupal\page_cache\StackMiddleware\PageCache->fetch(Object, 1, 1) (Line: 128)
Drupal\page_cache\StackMiddleware\PageCache->lookup(Object, 1, 1) (Line: 82)
Drupal\page_cache\StackMiddleware\PageCache->handle(Object, 1, 1) (Line: 48)
Drupal\Core\StackMiddleware\ReverseProxyMiddleware->handle(Object, 1, 1) (Line: 51)
Drupal\Core\StackMiddleware\NegotiationMiddleware->handle(Object, 1, 1) (Line: 23)
Stack\StackedHttpKernel->handle(Object, 1, 1) (Line: 713)
Drupal\Core\DrupalKernel->handle(Object) (Line: 19)
- Deprecated function: Creation of dynamic property Drupal\mysql\Driver\Database\mysql\Select::$alterMetaData is deprecated in Drupal\Core\Database\Query\Select->addMetaData() (line 178 of core/lib/Drupal/Core/Database/Query/Select.php).
Drupal\Core\Database\Query\Select->addMetaData('entity_type', 'file') (Line: 115)
Drupal\Core\Entity\Query\Sql\Query->prepare() (Line: 80)
Drupal\Core\Entity\Query\Sql\Query->execute() (Line: 640)
Drupal\Core\Entity\EntityStorageBase->loadByProperties(Array) (Line: 63)
Drupal\Core\Entity\EntityRepository->loadEntityByUuid('file', 'f655d0d0-3796-46a6-a331-3b6ff6edaabd') (Line: 124)
Drupal\editor\Plugin\Filter\EditorFileReference->process('Ya comentamos que la función <a href="https://seaborn.pydata.org/generated/seaborn.relplot.html" target="_blank">seaborn.relplot</a> (y su correspondiente función a nivel de ejes cuando se muestran gráficos de líneas, <a href="https://seaborn.pydata.org/generated/seaborn.lineplot.html" target="_blank">seaborn.lineplot</a>) tienen las mismas opciones de agregación de nuevas dimensiones de información que la función <a href="https://seaborn.pydata.org/generated/seaborn.scatterplot.html" target="_blank">seaborn.scatterplot</a>. Veámoslas una a una, y para ello partamos del dataset <em>fmri</em>:
fmri = sns.load_dataset("fmri")
fmri.sample(5)
Este dataset muestra información de señales captadas en diferentes regiones del cráneo, de diferentes sujetos, en diferentes momentos, y debido a diferentes eventos (sea lo que sea que esto significa, pues esta información no está documentada). Es decir, para un momento determinado (campo <em>timepoint</em>) tendremos varias señales. Mostremos ambos campos en una gráfica de líneas básica:
sns.relplot(x = "timepoint", y = "signal", data = fmri, kind = "line");
Pues bien, podemos dividir la línea mostrada en dos según el evento que genera la señal, mostrando cada una de un color distinto, usando el parámetro <strong>hue</strong>:
sns.relplot(x = "timepoint", y = "signal", data = fmri, kind = "line", hue = "event");
El parámetro <strong>style</strong> también provoca la disgregación de la curva inicial en varias, en este caso diferenciadas por el estilo de línea:
sns.relplot(x = "timepoint", y = "signal", data = fmri, kind = "line", style = "region");
Por último, también es posible modificar el tamaño de las líneas, aunque si no existe una relación directa entre éste y las cifras representadas por cada línea, difícilmente será correctamente interpretada esta variable visual:
sns.relplot(x = "timepoint", y = "signal", data = fmri, kind = "line", size = "region", ci = None);
(se ha eliminado el intervalo de confianza para poder visualizar mejor las líneas).
', 'es') (Line: 118)
Drupal\filter\Element\ProcessedText::preRenderText(Array)
call_user_func_array(Array, Array) (Line: 101)
Drupal\Core\Render\Renderer->doTrustedCallback(Array, Array, 'Render #pre_render callbacks must be methods of a class that implements \Drupal\Core\Security\TrustedCallbackInterface or be an anonymous function. The callback was %s. See https://www.drupal.org/node/2966725', 'exception', 'Drupal\Core\Render\Element\RenderCallbackInterface') (Line: 788)
Drupal\Core\Render\Renderer->doCallback('#pre_render', Array, Array) (Line: 374)
Drupal\Core\Render\Renderer->doRender(Array, ) (Line: 204)
Drupal\Core\Render\Renderer->render(Array) (Line: 479)
Drupal\Core\Template\TwigExtension->escapeFilter(Object, Array, 'html', NULL, 1) (Line: 88)
__TwigTemplate_a7d6005c89ae729617b9a0c2bccb1776->doDisplay(Array, Array) (Line: 405)
Twig\Template->displayWithErrorHandling(Array, Array) (Line: 378)
Twig\Template->display(Array, Array) (Line: 46)
__TwigTemplate_804f7948456cfe20e11a34c43439c7c2->doDisplay(Array, Array) (Line: 405)
Twig\Template->displayWithErrorHandling(Array, Array) (Line: 378)
Twig\Template->display(Array, Array) (Line: 43)
__TwigTemplate_bd990293b89f3b78c69fe0ee2f7828b5->doDisplay(Array, Array) (Line: 405)
Twig\Template->displayWithErrorHandling(Array, Array) (Line: 378)
Twig\Template->display(Array) (Line: 390)
Twig\Template->render(Array) (Line: 55)
twig_render_template('themes/contrib/classy/templates/field/field--text-with-summary.html.twig', Array) (Line: 384)
Drupal\Core\Theme\ThemeManager->render('field', Array) (Line: 433)
Drupal\Core\Render\Renderer->doRender(Array) (Line: 446)
Drupal\Core\Render\Renderer->doRender(Array, ) (Line: 204)
Drupal\Core\Render\Renderer->render(Array) (Line: 479)
Drupal\Core\Template\TwigExtension->escapeFilter(Object, Array, 'html', NULL, 1) (Line: 74)
__TwigTemplate_94047fbdba6937b76a4479dfa1763452->doDisplay(Array, Array) (Line: 405)
Twig\Template->displayWithErrorHandling(Array, Array) (Line: 378)
Twig\Template->display(Array) (Line: 390)
Twig\Template->render(Array) (Line: 55)
twig_render_template('themes/custom/yg_aesthetic/templates/node.html.twig', Array) (Line: 384)
Drupal\Core\Theme\ThemeManager->render('node', Array) (Line: 433)
Drupal\Core\Render\Renderer->doRender(Array, ) (Line: 204)
Drupal\Core\Render\Renderer->render(Array, ) (Line: 242)
Drupal\Core\Render\MainContent\HtmlRenderer->Drupal\Core\Render\MainContent\{closure}() (Line: 580)
Drupal\Core\Render\Renderer->executeInRenderContext(Object, Object) (Line: 235)
Drupal\Core\Render\MainContent\HtmlRenderer->prepare(Array, Object, Object) (Line: 132)
Drupal\Core\Render\MainContent\HtmlRenderer->renderResponse(Array, Object, Object) (Line: 90)
Drupal\Core\EventSubscriber\MainContentViewSubscriber->onViewRenderArray(Object, 'kernel.view', Object)
call_user_func(Array, Object, 'kernel.view', Object) (Line: 142)
Drupal\Component\EventDispatcher\ContainerAwareEventDispatcher->dispatch(Object, 'kernel.view') (Line: 174)
Symfony\Component\HttpKernel\HttpKernel->handleRaw(Object, 1) (Line: 81)
Symfony\Component\HttpKernel\HttpKernel->handle(Object, 1, 1) (Line: 58)
Drupal\Core\StackMiddleware\Session->handle(Object, 1, 1) (Line: 48)
Drupal\Core\StackMiddleware\KernelPreHandle->handle(Object, 1, 1) (Line: 191)
Drupal\page_cache\StackMiddleware\PageCache->fetch(Object, 1, 1) (Line: 128)
Drupal\page_cache\StackMiddleware\PageCache->lookup(Object, 1, 1) (Line: 82)
Drupal\page_cache\StackMiddleware\PageCache->handle(Object, 1, 1) (Line: 48)
Drupal\Core\StackMiddleware\ReverseProxyMiddleware->handle(Object, 1, 1) (Line: 51)
Drupal\Core\StackMiddleware\NegotiationMiddleware->handle(Object, 1, 1) (Line: 23)
Stack\StackedHttpKernel->handle(Object, 1, 1) (Line: 713)
Drupal\Core\DrupalKernel->handle(Object) (Line: 19)
- Deprecated function: Creation of dynamic property Drupal\mysql\Driver\Database\mysql\Select::$alterTags is deprecated in Drupal\Core\Database\Query\Select->addTag() (line 149 of core/lib/Drupal/Core/Database/Query/Select.php).
Drupal\Core\Database\Query\Select->addTag('entity_query') (Line: 147)
Drupal\Core\Entity\Query\Sql\Query->prepare() (Line: 80)
Drupal\Core\Entity\Query\Sql\Query->execute() (Line: 640)
Drupal\Core\Entity\EntityStorageBase->loadByProperties(Array) (Line: 63)
Drupal\Core\Entity\EntityRepository->loadEntityByUuid('file', 'f655d0d0-3796-46a6-a331-3b6ff6edaabd') (Line: 124)
Drupal\editor\Plugin\Filter\EditorFileReference->process('Ya comentamos que la función <a href="https://seaborn.pydata.org/generated/seaborn.relplot.html" target="_blank">seaborn.relplot</a> (y su correspondiente función a nivel de ejes cuando se muestran gráficos de líneas, <a href="https://seaborn.pydata.org/generated/seaborn.lineplot.html" target="_blank">seaborn.lineplot</a>) tienen las mismas opciones de agregación de nuevas dimensiones de información que la función <a href="https://seaborn.pydata.org/generated/seaborn.scatterplot.html" target="_blank">seaborn.scatterplot</a>. Veámoslas una a una, y para ello partamos del dataset <em>fmri</em>:
fmri = sns.load_dataset("fmri")
fmri.sample(5)
Este dataset muestra información de señales captadas en diferentes regiones del cráneo, de diferentes sujetos, en diferentes momentos, y debido a diferentes eventos (sea lo que sea que esto significa, pues esta información no está documentada). Es decir, para un momento determinado (campo <em>timepoint</em>) tendremos varias señales. Mostremos ambos campos en una gráfica de líneas básica:
sns.relplot(x = "timepoint", y = "signal", data = fmri, kind = "line");
Pues bien, podemos dividir la línea mostrada en dos según el evento que genera la señal, mostrando cada una de un color distinto, usando el parámetro <strong>hue</strong>:
sns.relplot(x = "timepoint", y = "signal", data = fmri, kind = "line", hue = "event");
El parámetro <strong>style</strong> también provoca la disgregación de la curva inicial en varias, en este caso diferenciadas por el estilo de línea:
sns.relplot(x = "timepoint", y = "signal", data = fmri, kind = "line", style = "region");
Por último, también es posible modificar el tamaño de las líneas, aunque si no existe una relación directa entre éste y las cifras representadas por cada línea, difícilmente será correctamente interpretada esta variable visual:
sns.relplot(x = "timepoint", y = "signal", data = fmri, kind = "line", size = "region", ci = None);
(se ha eliminado el intervalo de confianza para poder visualizar mejor las líneas).
', 'es') (Line: 118)
Drupal\filter\Element\ProcessedText::preRenderText(Array)
call_user_func_array(Array, Array) (Line: 101)
Drupal\Core\Render\Renderer->doTrustedCallback(Array, Array, 'Render #pre_render callbacks must be methods of a class that implements \Drupal\Core\Security\TrustedCallbackInterface or be an anonymous function. The callback was %s. See https://www.drupal.org/node/2966725', 'exception', 'Drupal\Core\Render\Element\RenderCallbackInterface') (Line: 788)
Drupal\Core\Render\Renderer->doCallback('#pre_render', Array, Array) (Line: 374)
Drupal\Core\Render\Renderer->doRender(Array, ) (Line: 204)
Drupal\Core\Render\Renderer->render(Array) (Line: 479)
Drupal\Core\Template\TwigExtension->escapeFilter(Object, Array, 'html', NULL, 1) (Line: 88)
__TwigTemplate_a7d6005c89ae729617b9a0c2bccb1776->doDisplay(Array, Array) (Line: 405)
Twig\Template->displayWithErrorHandling(Array, Array) (Line: 378)
Twig\Template->display(Array, Array) (Line: 46)
__TwigTemplate_804f7948456cfe20e11a34c43439c7c2->doDisplay(Array, Array) (Line: 405)
Twig\Template->displayWithErrorHandling(Array, Array) (Line: 378)
Twig\Template->display(Array, Array) (Line: 43)
__TwigTemplate_bd990293b89f3b78c69fe0ee2f7828b5->doDisplay(Array, Array) (Line: 405)
Twig\Template->displayWithErrorHandling(Array, Array) (Line: 378)
Twig\Template->display(Array) (Line: 390)
Twig\Template->render(Array) (Line: 55)
twig_render_template('themes/contrib/classy/templates/field/field--text-with-summary.html.twig', Array) (Line: 384)
Drupal\Core\Theme\ThemeManager->render('field', Array) (Line: 433)
Drupal\Core\Render\Renderer->doRender(Array) (Line: 446)
Drupal\Core\Render\Renderer->doRender(Array, ) (Line: 204)
Drupal\Core\Render\Renderer->render(Array) (Line: 479)
Drupal\Core\Template\TwigExtension->escapeFilter(Object, Array, 'html', NULL, 1) (Line: 74)
__TwigTemplate_94047fbdba6937b76a4479dfa1763452->doDisplay(Array, Array) (Line: 405)
Twig\Template->displayWithErrorHandling(Array, Array) (Line: 378)
Twig\Template->display(Array) (Line: 390)
Twig\Template->render(Array) (Line: 55)
twig_render_template('themes/custom/yg_aesthetic/templates/node.html.twig', Array) (Line: 384)
Drupal\Core\Theme\ThemeManager->render('node', Array) (Line: 433)
Drupal\Core\Render\Renderer->doRender(Array, ) (Line: 204)
Drupal\Core\Render\Renderer->render(Array, ) (Line: 242)
Drupal\Core\Render\MainContent\HtmlRenderer->Drupal\Core\Render\MainContent\{closure}() (Line: 580)
Drupal\Core\Render\Renderer->executeInRenderContext(Object, Object) (Line: 235)
Drupal\Core\Render\MainContent\HtmlRenderer->prepare(Array, Object, Object) (Line: 132)
Drupal\Core\Render\MainContent\HtmlRenderer->renderResponse(Array, Object, Object) (Line: 90)
Drupal\Core\EventSubscriber\MainContentViewSubscriber->onViewRenderArray(Object, 'kernel.view', Object)
call_user_func(Array, Object, 'kernel.view', Object) (Line: 142)
Drupal\Component\EventDispatcher\ContainerAwareEventDispatcher->dispatch(Object, 'kernel.view') (Line: 174)
Symfony\Component\HttpKernel\HttpKernel->handleRaw(Object, 1) (Line: 81)
Symfony\Component\HttpKernel\HttpKernel->handle(Object, 1, 1) (Line: 58)
Drupal\Core\StackMiddleware\Session->handle(Object, 1, 1) (Line: 48)
Drupal\Core\StackMiddleware\KernelPreHandle->handle(Object, 1, 1) (Line: 191)
Drupal\page_cache\StackMiddleware\PageCache->fetch(Object, 1, 1) (Line: 128)
Drupal\page_cache\StackMiddleware\PageCache->lookup(Object, 1, 1) (Line: 82)
Drupal\page_cache\StackMiddleware\PageCache->handle(Object, 1, 1) (Line: 48)
Drupal\Core\StackMiddleware\ReverseProxyMiddleware->handle(Object, 1, 1) (Line: 51)
Drupal\Core\StackMiddleware\NegotiationMiddleware->handle(Object, 1, 1) (Line: 23)
Stack\StackedHttpKernel->handle(Object, 1, 1) (Line: 713)
Drupal\Core\DrupalKernel->handle(Object) (Line: 19)
- Deprecated function: Creation of dynamic property Drupal\mysql\Driver\Database\mysql\Select::$alterMetaData is deprecated in Drupal\Core\Database\Query\Select->addMetaData() (line 178 of core/lib/Drupal/Core/Database/Query/Select.php).
Drupal\Core\Database\Query\Select->addMetaData('entity_type', 'file') (Line: 115)
Drupal\Core\Entity\Query\Sql\Query->prepare() (Line: 80)
Drupal\Core\Entity\Query\Sql\Query->execute() (Line: 640)
Drupal\Core\Entity\EntityStorageBase->loadByProperties(Array) (Line: 63)
Drupal\Core\Entity\EntityRepository->loadEntityByUuid('file', '701c7a89-7f8c-4486-b718-dc7c1c7a77ee') (Line: 95)
Drupal\editor\Plugin\Filter\EditorFileReference->process('Ya comentamos que la función <a href="https://seaborn.pydata.org/generated/seaborn.relplot.html" target="_blank">seaborn.relplot</a> (y su correspondiente función a nivel de ejes cuando se muestran gráficos de líneas, <a href="https://seaborn.pydata.org/generated/seaborn.lineplot.html" target="_blank">seaborn.lineplot</a>) tienen las mismas opciones de agregación de nuevas dimensiones de información que la función <a href="https://seaborn.pydata.org/generated/seaborn.scatterplot.html" target="_blank">seaborn.scatterplot</a>. Veámoslas una a una, y para ello partamos del dataset <em>fmri</em>:
fmri = sns.load_dataset("fmri")
fmri.sample(5)
Este dataset muestra información de señales captadas en diferentes regiones del cráneo, de diferentes sujetos, en diferentes momentos, y debido a diferentes eventos (sea lo que sea que esto significa, pues esta información no está documentada). Es decir, para un momento determinado (campo <em>timepoint</em>) tendremos varias señales. Mostremos ambos campos en una gráfica de líneas básica:
sns.relplot(x = "timepoint", y = "signal", data = fmri, kind = "line");
Pues bien, podemos dividir la línea mostrada en dos según el evento que genera la señal, mostrando cada una de un color distinto, usando el parámetro <strong>hue</strong>:
sns.relplot(x = "timepoint", y = "signal", data = fmri, kind = "line", hue = "event");
El parámetro <strong>style</strong> también provoca la disgregación de la curva inicial en varias, en este caso diferenciadas por el estilo de línea:
sns.relplot(x = "timepoint", y = "signal", data = fmri, kind = "line", style = "region");
Por último, también es posible modificar el tamaño de las líneas, aunque si no existe una relación directa entre éste y las cifras representadas por cada línea, difícilmente será correctamente interpretada esta variable visual:
sns.relplot(x = "timepoint", y = "signal", data = fmri, kind = "line", size = "region", ci = None);
(se ha eliminado el intervalo de confianza para poder visualizar mejor las líneas).
', 'es') (Line: 118)
Drupal\filter\Element\ProcessedText::preRenderText(Array)
call_user_func_array(Array, Array) (Line: 101)
Drupal\Core\Render\Renderer->doTrustedCallback(Array, Array, 'Render #pre_render callbacks must be methods of a class that implements \Drupal\Core\Security\TrustedCallbackInterface or be an anonymous function. The callback was %s. See https://www.drupal.org/node/2966725', 'exception', 'Drupal\Core\Render\Element\RenderCallbackInterface') (Line: 788)
Drupal\Core\Render\Renderer->doCallback('#pre_render', Array, Array) (Line: 374)
Drupal\Core\Render\Renderer->doRender(Array, ) (Line: 204)
Drupal\Core\Render\Renderer->render(Array) (Line: 479)
Drupal\Core\Template\TwigExtension->escapeFilter(Object, Array, 'html', NULL, 1) (Line: 88)
__TwigTemplate_a7d6005c89ae729617b9a0c2bccb1776->doDisplay(Array, Array) (Line: 405)
Twig\Template->displayWithErrorHandling(Array, Array) (Line: 378)
Twig\Template->display(Array, Array) (Line: 46)
__TwigTemplate_804f7948456cfe20e11a34c43439c7c2->doDisplay(Array, Array) (Line: 405)
Twig\Template->displayWithErrorHandling(Array, Array) (Line: 378)
Twig\Template->display(Array, Array) (Line: 43)
__TwigTemplate_bd990293b89f3b78c69fe0ee2f7828b5->doDisplay(Array, Array) (Line: 405)
Twig\Template->displayWithErrorHandling(Array, Array) (Line: 378)
Twig\Template->display(Array) (Line: 390)
Twig\Template->render(Array) (Line: 55)
twig_render_template('themes/contrib/classy/templates/field/field--text-with-summary.html.twig', Array) (Line: 384)
Drupal\Core\Theme\ThemeManager->render('field', Array) (Line: 433)
Drupal\Core\Render\Renderer->doRender(Array) (Line: 446)
Drupal\Core\Render\Renderer->doRender(Array, ) (Line: 204)
Drupal\Core\Render\Renderer->render(Array) (Line: 479)
Drupal\Core\Template\TwigExtension->escapeFilter(Object, Array, 'html', NULL, 1) (Line: 74)
__TwigTemplate_94047fbdba6937b76a4479dfa1763452->doDisplay(Array, Array) (Line: 405)
Twig\Template->displayWithErrorHandling(Array, Array) (Line: 378)
Twig\Template->display(Array) (Line: 390)
Twig\Template->render(Array) (Line: 55)
twig_render_template('themes/custom/yg_aesthetic/templates/node.html.twig', Array) (Line: 384)
Drupal\Core\Theme\ThemeManager->render('node', Array) (Line: 433)
Drupal\Core\Render\Renderer->doRender(Array, ) (Line: 204)
Drupal\Core\Render\Renderer->render(Array, ) (Line: 242)
Drupal\Core\Render\MainContent\HtmlRenderer->Drupal\Core\Render\MainContent\{closure}() (Line: 580)
Drupal\Core\Render\Renderer->executeInRenderContext(Object, Object) (Line: 235)
Drupal\Core\Render\MainContent\HtmlRenderer->prepare(Array, Object, Object) (Line: 132)
Drupal\Core\Render\MainContent\HtmlRenderer->renderResponse(Array, Object, Object) (Line: 90)
Drupal\Core\EventSubscriber\MainContentViewSubscriber->onViewRenderArray(Object, 'kernel.view', Object)
call_user_func(Array, Object, 'kernel.view', Object) (Line: 142)
Drupal\Component\EventDispatcher\ContainerAwareEventDispatcher->dispatch(Object, 'kernel.view') (Line: 174)
Symfony\Component\HttpKernel\HttpKernel->handleRaw(Object, 1) (Line: 81)
Symfony\Component\HttpKernel\HttpKernel->handle(Object, 1, 1) (Line: 58)
Drupal\Core\StackMiddleware\Session->handle(Object, 1, 1) (Line: 48)
Drupal\Core\StackMiddleware\KernelPreHandle->handle(Object, 1, 1) (Line: 191)
Drupal\page_cache\StackMiddleware\PageCache->fetch(Object, 1, 1) (Line: 128)
Drupal\page_cache\StackMiddleware\PageCache->lookup(Object, 1, 1) (Line: 82)
Drupal\page_cache\StackMiddleware\PageCache->handle(Object, 1, 1) (Line: 48)
Drupal\Core\StackMiddleware\ReverseProxyMiddleware->handle(Object, 1, 1) (Line: 51)
Drupal\Core\StackMiddleware\NegotiationMiddleware->handle(Object, 1, 1) (Line: 23)
Stack\StackedHttpKernel->handle(Object, 1, 1) (Line: 713)
Drupal\Core\DrupalKernel->handle(Object) (Line: 19)
- Deprecated function: Creation of dynamic property Drupal\mysql\Driver\Database\mysql\Select::$alterTags is deprecated in Drupal\Core\Database\Query\Select->addTag() (line 149 of core/lib/Drupal/Core/Database/Query/Select.php).
Drupal\Core\Database\Query\Select->addTag('entity_query') (Line: 147)
Drupal\Core\Entity\Query\Sql\Query->prepare() (Line: 80)
Drupal\Core\Entity\Query\Sql\Query->execute() (Line: 640)
Drupal\Core\Entity\EntityStorageBase->loadByProperties(Array) (Line: 63)
Drupal\Core\Entity\EntityRepository->loadEntityByUuid('file', '701c7a89-7f8c-4486-b718-dc7c1c7a77ee') (Line: 95)
Drupal\editor\Plugin\Filter\EditorFileReference->process('Ya comentamos que la función <a href="https://seaborn.pydata.org/generated/seaborn.relplot.html" target="_blank">seaborn.relplot</a> (y su correspondiente función a nivel de ejes cuando se muestran gráficos de líneas, <a href="https://seaborn.pydata.org/generated/seaborn.lineplot.html" target="_blank">seaborn.lineplot</a>) tienen las mismas opciones de agregación de nuevas dimensiones de información que la función <a href="https://seaborn.pydata.org/generated/seaborn.scatterplot.html" target="_blank">seaborn.scatterplot</a>. Veámoslas una a una, y para ello partamos del dataset <em>fmri</em>:
fmri = sns.load_dataset("fmri")
fmri.sample(5)
Este dataset muestra información de señales captadas en diferentes regiones del cráneo, de diferentes sujetos, en diferentes momentos, y debido a diferentes eventos (sea lo que sea que esto significa, pues esta información no está documentada). Es decir, para un momento determinado (campo <em>timepoint</em>) tendremos varias señales. Mostremos ambos campos en una gráfica de líneas básica:
sns.relplot(x = "timepoint", y = "signal", data = fmri, kind = "line");
Pues bien, podemos dividir la línea mostrada en dos según el evento que genera la señal, mostrando cada una de un color distinto, usando el parámetro <strong>hue</strong>:
sns.relplot(x = "timepoint", y = "signal", data = fmri, kind = "line", hue = "event");
El parámetro <strong>style</strong> también provoca la disgregación de la curva inicial en varias, en este caso diferenciadas por el estilo de línea:
sns.relplot(x = "timepoint", y = "signal", data = fmri, kind = "line", style = "region");
Por último, también es posible modificar el tamaño de las líneas, aunque si no existe una relación directa entre éste y las cifras representadas por cada línea, difícilmente será correctamente interpretada esta variable visual:
sns.relplot(x = "timepoint", y = "signal", data = fmri, kind = "line", size = "region", ci = None);
(se ha eliminado el intervalo de confianza para poder visualizar mejor las líneas).
', 'es') (Line: 118)
Drupal\filter\Element\ProcessedText::preRenderText(Array)
call_user_func_array(Array, Array) (Line: 101)
Drupal\Core\Render\Renderer->doTrustedCallback(Array, Array, 'Render #pre_render callbacks must be methods of a class that implements \Drupal\Core\Security\TrustedCallbackInterface or be an anonymous function. The callback was %s. See https://www.drupal.org/node/2966725', 'exception', 'Drupal\Core\Render\Element\RenderCallbackInterface') (Line: 788)
Drupal\Core\Render\Renderer->doCallback('#pre_render', Array, Array) (Line: 374)
Drupal\Core\Render\Renderer->doRender(Array, ) (Line: 204)
Drupal\Core\Render\Renderer->render(Array) (Line: 479)
Drupal\Core\Template\TwigExtension->escapeFilter(Object, Array, 'html', NULL, 1) (Line: 88)
__TwigTemplate_a7d6005c89ae729617b9a0c2bccb1776->doDisplay(Array, Array) (Line: 405)
Twig\Template->displayWithErrorHandling(Array, Array) (Line: 378)
Twig\Template->display(Array, Array) (Line: 46)
__TwigTemplate_804f7948456cfe20e11a34c43439c7c2->doDisplay(Array, Array) (Line: 405)
Twig\Template->displayWithErrorHandling(Array, Array) (Line: 378)
Twig\Template->display(Array, Array) (Line: 43)
__TwigTemplate_bd990293b89f3b78c69fe0ee2f7828b5->doDisplay(Array, Array) (Line: 405)
Twig\Template->displayWithErrorHandling(Array, Array) (Line: 378)
Twig\Template->display(Array) (Line: 390)
Twig\Template->render(Array) (Line: 55)
twig_render_template('themes/contrib/classy/templates/field/field--text-with-summary.html.twig', Array) (Line: 384)
Drupal\Core\Theme\ThemeManager->render('field', Array) (Line: 433)
Drupal\Core\Render\Renderer->doRender(Array) (Line: 446)
Drupal\Core\Render\Renderer->doRender(Array, ) (Line: 204)
Drupal\Core\Render\Renderer->render(Array) (Line: 479)
Drupal\Core\Template\TwigExtension->escapeFilter(Object, Array, 'html', NULL, 1) (Line: 74)
__TwigTemplate_94047fbdba6937b76a4479dfa1763452->doDisplay(Array, Array) (Line: 405)
Twig\Template->displayWithErrorHandling(Array, Array) (Line: 378)
Twig\Template->display(Array) (Line: 390)
Twig\Template->render(Array) (Line: 55)
twig_render_template('themes/custom/yg_aesthetic/templates/node.html.twig', Array) (Line: 384)
Drupal\Core\Theme\ThemeManager->render('node', Array) (Line: 433)
Drupal\Core\Render\Renderer->doRender(Array, ) (Line: 204)
Drupal\Core\Render\Renderer->render(Array, ) (Line: 242)
Drupal\Core\Render\MainContent\HtmlRenderer->Drupal\Core\Render\MainContent\{closure}() (Line: 580)
Drupal\Core\Render\Renderer->executeInRenderContext(Object, Object) (Line: 235)
Drupal\Core\Render\MainContent\HtmlRenderer->prepare(Array, Object, Object) (Line: 132)
Drupal\Core\Render\MainContent\HtmlRenderer->renderResponse(Array, Object, Object) (Line: 90)
Drupal\Core\EventSubscriber\MainContentViewSubscriber->onViewRenderArray(Object, 'kernel.view', Object)
call_user_func(Array, Object, 'kernel.view', Object) (Line: 142)
Drupal\Component\EventDispatcher\ContainerAwareEventDispatcher->dispatch(Object, 'kernel.view') (Line: 174)
Symfony\Component\HttpKernel\HttpKernel->handleRaw(Object, 1) (Line: 81)
Symfony\Component\HttpKernel\HttpKernel->handle(Object, 1, 1) (Line: 58)
Drupal\Core\StackMiddleware\Session->handle(Object, 1, 1) (Line: 48)
Drupal\Core\StackMiddleware\KernelPreHandle->handle(Object, 1, 1) (Line: 191)
Drupal\page_cache\StackMiddleware\PageCache->fetch(Object, 1, 1) (Line: 128)
Drupal\page_cache\StackMiddleware\PageCache->lookup(Object, 1, 1) (Line: 82)
Drupal\page_cache\StackMiddleware\PageCache->handle(Object, 1, 1) (Line: 48)
Drupal\Core\StackMiddleware\ReverseProxyMiddleware->handle(Object, 1, 1) (Line: 51)
Drupal\Core\StackMiddleware\NegotiationMiddleware->handle(Object, 1, 1) (Line: 23)
Stack\StackedHttpKernel->handle(Object, 1, 1) (Line: 713)
Drupal\Core\DrupalKernel->handle(Object) (Line: 19)
- Deprecated function: Creation of dynamic property Drupal\mysql\Driver\Database\mysql\Select::$alterTags is deprecated in Drupal\Core\Database\Query\Select->addTag() (line 149 of core/lib/Drupal/Core/Database/Query/Select.php).
Drupal\Core\Database\Query\Select->addTag('file_load_multiple') (Line: 696)
Drupal\Core\Entity\Sql\SqlContentEntityStorage->buildQuery(Array) (Line: 422)
Drupal\Core\Entity\Sql\SqlContentEntityStorage->getFromStorage(Array) (Line: 393)
Drupal\Core\Entity\Sql\SqlContentEntityStorage->doLoadMultiple(Array) (Line: 346)
Drupal\Core\Entity\EntityStorageBase->loadMultiple(Array) (Line: 641)
Drupal\Core\Entity\EntityStorageBase->loadByProperties(Array) (Line: 63)
Drupal\Core\Entity\EntityRepository->loadEntityByUuid('file', '701c7a89-7f8c-4486-b718-dc7c1c7a77ee') (Line: 95)
Drupal\editor\Plugin\Filter\EditorFileReference->process('Ya comentamos que la función <a href="https://seaborn.pydata.org/generated/seaborn.relplot.html" target="_blank">seaborn.relplot</a> (y su correspondiente función a nivel de ejes cuando se muestran gráficos de líneas, <a href="https://seaborn.pydata.org/generated/seaborn.lineplot.html" target="_blank">seaborn.lineplot</a>) tienen las mismas opciones de agregación de nuevas dimensiones de información que la función <a href="https://seaborn.pydata.org/generated/seaborn.scatterplot.html" target="_blank">seaborn.scatterplot</a>. Veámoslas una a una, y para ello partamos del dataset <em>fmri</em>:
fmri = sns.load_dataset("fmri")
fmri.sample(5)
Este dataset muestra información de señales captadas en diferentes regiones del cráneo, de diferentes sujetos, en diferentes momentos, y debido a diferentes eventos (sea lo que sea que esto significa, pues esta información no está documentada). Es decir, para un momento determinado (campo <em>timepoint</em>) tendremos varias señales. Mostremos ambos campos en una gráfica de líneas básica:
sns.relplot(x = "timepoint", y = "signal", data = fmri, kind = "line");
Pues bien, podemos dividir la línea mostrada en dos según el evento que genera la señal, mostrando cada una de un color distinto, usando el parámetro <strong>hue</strong>:
sns.relplot(x = "timepoint", y = "signal", data = fmri, kind = "line", hue = "event");
El parámetro <strong>style</strong> también provoca la disgregación de la curva inicial en varias, en este caso diferenciadas por el estilo de línea:
sns.relplot(x = "timepoint", y = "signal", data = fmri, kind = "line", style = "region");
Por último, también es posible modificar el tamaño de las líneas, aunque si no existe una relación directa entre éste y las cifras representadas por cada línea, difícilmente será correctamente interpretada esta variable visual:
sns.relplot(x = "timepoint", y = "signal", data = fmri, kind = "line", size = "region", ci = None);
(se ha eliminado el intervalo de confianza para poder visualizar mejor las líneas).
', 'es') (Line: 118)
Drupal\filter\Element\ProcessedText::preRenderText(Array)
call_user_func_array(Array, Array) (Line: 101)
Drupal\Core\Render\Renderer->doTrustedCallback(Array, Array, 'Render #pre_render callbacks must be methods of a class that implements \Drupal\Core\Security\TrustedCallbackInterface or be an anonymous function. The callback was %s. See https://www.drupal.org/node/2966725', 'exception', 'Drupal\Core\Render\Element\RenderCallbackInterface') (Line: 788)
Drupal\Core\Render\Renderer->doCallback('#pre_render', Array, Array) (Line: 374)
Drupal\Core\Render\Renderer->doRender(Array, ) (Line: 204)
Drupal\Core\Render\Renderer->render(Array) (Line: 479)
Drupal\Core\Template\TwigExtension->escapeFilter(Object, Array, 'html', NULL, 1) (Line: 88)
__TwigTemplate_a7d6005c89ae729617b9a0c2bccb1776->doDisplay(Array, Array) (Line: 405)
Twig\Template->displayWithErrorHandling(Array, Array) (Line: 378)
Twig\Template->display(Array, Array) (Line: 46)
__TwigTemplate_804f7948456cfe20e11a34c43439c7c2->doDisplay(Array, Array) (Line: 405)
Twig\Template->displayWithErrorHandling(Array, Array) (Line: 378)
Twig\Template->display(Array, Array) (Line: 43)
__TwigTemplate_bd990293b89f3b78c69fe0ee2f7828b5->doDisplay(Array, Array) (Line: 405)
Twig\Template->displayWithErrorHandling(Array, Array) (Line: 378)
Twig\Template->display(Array) (Line: 390)
Twig\Template->render(Array) (Line: 55)
twig_render_template('themes/contrib/classy/templates/field/field--text-with-summary.html.twig', Array) (Line: 384)
Drupal\Core\Theme\ThemeManager->render('field', Array) (Line: 433)
Drupal\Core\Render\Renderer->doRender(Array) (Line: 446)
Drupal\Core\Render\Renderer->doRender(Array, ) (Line: 204)
Drupal\Core\Render\Renderer->render(Array) (Line: 479)
Drupal\Core\Template\TwigExtension->escapeFilter(Object, Array, 'html', NULL, 1) (Line: 74)
__TwigTemplate_94047fbdba6937b76a4479dfa1763452->doDisplay(Array, Array) (Line: 405)
Twig\Template->displayWithErrorHandling(Array, Array) (Line: 378)
Twig\Template->display(Array) (Line: 390)
Twig\Template->render(Array) (Line: 55)
twig_render_template('themes/custom/yg_aesthetic/templates/node.html.twig', Array) (Line: 384)
Drupal\Core\Theme\ThemeManager->render('node', Array) (Line: 433)
Drupal\Core\Render\Renderer->doRender(Array, ) (Line: 204)
Drupal\Core\Render\Renderer->render(Array, ) (Line: 242)
Drupal\Core\Render\MainContent\HtmlRenderer->Drupal\Core\Render\MainContent\{closure}() (Line: 580)
Drupal\Core\Render\Renderer->executeInRenderContext(Object, Object) (Line: 235)
Drupal\Core\Render\MainContent\HtmlRenderer->prepare(Array, Object, Object) (Line: 132)
Drupal\Core\Render\MainContent\HtmlRenderer->renderResponse(Array, Object, Object) (Line: 90)
Drupal\Core\EventSubscriber\MainContentViewSubscriber->onViewRenderArray(Object, 'kernel.view', Object)
call_user_func(Array, Object, 'kernel.view', Object) (Line: 142)
Drupal\Component\EventDispatcher\ContainerAwareEventDispatcher->dispatch(Object, 'kernel.view') (Line: 174)
Symfony\Component\HttpKernel\HttpKernel->handleRaw(Object, 1) (Line: 81)
Symfony\Component\HttpKernel\HttpKernel->handle(Object, 1, 1) (Line: 58)
Drupal\Core\StackMiddleware\Session->handle(Object, 1, 1) (Line: 48)
Drupal\Core\StackMiddleware\KernelPreHandle->handle(Object, 1, 1) (Line: 191)
Drupal\page_cache\StackMiddleware\PageCache->fetch(Object, 1, 1) (Line: 128)
Drupal\page_cache\StackMiddleware\PageCache->lookup(Object, 1, 1) (Line: 82)
Drupal\page_cache\StackMiddleware\PageCache->handle(Object, 1, 1) (Line: 48)
Drupal\Core\StackMiddleware\ReverseProxyMiddleware->handle(Object, 1, 1) (Line: 51)
Drupal\Core\StackMiddleware\NegotiationMiddleware->handle(Object, 1, 1) (Line: 23)
Stack\StackedHttpKernel->handle(Object, 1, 1) (Line: 713)
Drupal\Core\DrupalKernel->handle(Object) (Line: 19)
- Deprecated function: Creation of dynamic property Drupal\mysql\Driver\Database\mysql\Select::$alterMetaData is deprecated in Drupal\Core\Database\Query\Select->addMetaData() (line 178 of core/lib/Drupal/Core/Database/Query/Select.php).
Drupal\Core\Database\Query\Select->addMetaData('entity_type', 'file') (Line: 115)
Drupal\Core\Entity\Query\Sql\Query->prepare() (Line: 80)
Drupal\Core\Entity\Query\Sql\Query->execute() (Line: 640)
Drupal\Core\Entity\EntityStorageBase->loadByProperties(Array) (Line: 63)
Drupal\Core\Entity\EntityRepository->loadEntityByUuid('file', '701c7a89-7f8c-4486-b718-dc7c1c7a77ee') (Line: 124)
Drupal\editor\Plugin\Filter\EditorFileReference->process('Ya comentamos que la función <a href="https://seaborn.pydata.org/generated/seaborn.relplot.html" target="_blank">seaborn.relplot</a> (y su correspondiente función a nivel de ejes cuando se muestran gráficos de líneas, <a href="https://seaborn.pydata.org/generated/seaborn.lineplot.html" target="_blank">seaborn.lineplot</a>) tienen las mismas opciones de agregación de nuevas dimensiones de información que la función <a href="https://seaborn.pydata.org/generated/seaborn.scatterplot.html" target="_blank">seaborn.scatterplot</a>. Veámoslas una a una, y para ello partamos del dataset <em>fmri</em>:
fmri = sns.load_dataset("fmri")
fmri.sample(5)
Este dataset muestra información de señales captadas en diferentes regiones del cráneo, de diferentes sujetos, en diferentes momentos, y debido a diferentes eventos (sea lo que sea que esto significa, pues esta información no está documentada). Es decir, para un momento determinado (campo <em>timepoint</em>) tendremos varias señales. Mostremos ambos campos en una gráfica de líneas básica:
sns.relplot(x = "timepoint", y = "signal", data = fmri, kind = "line");
Pues bien, podemos dividir la línea mostrada en dos según el evento que genera la señal, mostrando cada una de un color distinto, usando el parámetro <strong>hue</strong>:
sns.relplot(x = "timepoint", y = "signal", data = fmri, kind = "line", hue = "event");
El parámetro <strong>style</strong> también provoca la disgregación de la curva inicial en varias, en este caso diferenciadas por el estilo de línea:
sns.relplot(x = "timepoint", y = "signal", data = fmri, kind = "line", style = "region");
Por último, también es posible modificar el tamaño de las líneas, aunque si no existe una relación directa entre éste y las cifras representadas por cada línea, difícilmente será correctamente interpretada esta variable visual:
sns.relplot(x = "timepoint", y = "signal", data = fmri, kind = "line", size = "region", ci = None);
(se ha eliminado el intervalo de confianza para poder visualizar mejor las líneas).
', 'es') (Line: 118)
Drupal\filter\Element\ProcessedText::preRenderText(Array)
call_user_func_array(Array, Array) (Line: 101)
Drupal\Core\Render\Renderer->doTrustedCallback(Array, Array, 'Render #pre_render callbacks must be methods of a class that implements \Drupal\Core\Security\TrustedCallbackInterface or be an anonymous function. The callback was %s. See https://www.drupal.org/node/2966725', 'exception', 'Drupal\Core\Render\Element\RenderCallbackInterface') (Line: 788)
Drupal\Core\Render\Renderer->doCallback('#pre_render', Array, Array) (Line: 374)
Drupal\Core\Render\Renderer->doRender(Array, ) (Line: 204)
Drupal\Core\Render\Renderer->render(Array) (Line: 479)
Drupal\Core\Template\TwigExtension->escapeFilter(Object, Array, 'html', NULL, 1) (Line: 88)
__TwigTemplate_a7d6005c89ae729617b9a0c2bccb1776->doDisplay(Array, Array) (Line: 405)
Twig\Template->displayWithErrorHandling(Array, Array) (Line: 378)
Twig\Template->display(Array, Array) (Line: 46)
__TwigTemplate_804f7948456cfe20e11a34c43439c7c2->doDisplay(Array, Array) (Line: 405)
Twig\Template->displayWithErrorHandling(Array, Array) (Line: 378)
Twig\Template->display(Array, Array) (Line: 43)
__TwigTemplate_bd990293b89f3b78c69fe0ee2f7828b5->doDisplay(Array, Array) (Line: 405)
Twig\Template->displayWithErrorHandling(Array, Array) (Line: 378)
Twig\Template->display(Array) (Line: 390)
Twig\Template->render(Array) (Line: 55)
twig_render_template('themes/contrib/classy/templates/field/field--text-with-summary.html.twig', Array) (Line: 384)
Drupal\Core\Theme\ThemeManager->render('field', Array) (Line: 433)
Drupal\Core\Render\Renderer->doRender(Array) (Line: 446)
Drupal\Core\Render\Renderer->doRender(Array, ) (Line: 204)
Drupal\Core\Render\Renderer->render(Array) (Line: 479)
Drupal\Core\Template\TwigExtension->escapeFilter(Object, Array, 'html', NULL, 1) (Line: 74)
__TwigTemplate_94047fbdba6937b76a4479dfa1763452->doDisplay(Array, Array) (Line: 405)
Twig\Template->displayWithErrorHandling(Array, Array) (Line: 378)
Twig\Template->display(Array) (Line: 390)
Twig\Template->render(Array) (Line: 55)
twig_render_template('themes/custom/yg_aesthetic/templates/node.html.twig', Array) (Line: 384)
Drupal\Core\Theme\ThemeManager->render('node', Array) (Line: 433)
Drupal\Core\Render\Renderer->doRender(Array, ) (Line: 204)
Drupal\Core\Render\Renderer->render(Array, ) (Line: 242)
Drupal\Core\Render\MainContent\HtmlRenderer->Drupal\Core\Render\MainContent\{closure}() (Line: 580)
Drupal\Core\Render\Renderer->executeInRenderContext(Object, Object) (Line: 235)
Drupal\Core\Render\MainContent\HtmlRenderer->prepare(Array, Object, Object) (Line: 132)
Drupal\Core\Render\MainContent\HtmlRenderer->renderResponse(Array, Object, Object) (Line: 90)
Drupal\Core\EventSubscriber\MainContentViewSubscriber->onViewRenderArray(Object, 'kernel.view', Object)
call_user_func(Array, Object, 'kernel.view', Object) (Line: 142)
Drupal\Component\EventDispatcher\ContainerAwareEventDispatcher->dispatch(Object, 'kernel.view') (Line: 174)
Symfony\Component\HttpKernel\HttpKernel->handleRaw(Object, 1) (Line: 81)
Symfony\Component\HttpKernel\HttpKernel->handle(Object, 1, 1) (Line: 58)
Drupal\Core\StackMiddleware\Session->handle(Object, 1, 1) (Line: 48)
Drupal\Core\StackMiddleware\KernelPreHandle->handle(Object, 1, 1) (Line: 191)
Drupal\page_cache\StackMiddleware\PageCache->fetch(Object, 1, 1) (Line: 128)
Drupal\page_cache\StackMiddleware\PageCache->lookup(Object, 1, 1) (Line: 82)
Drupal\page_cache\StackMiddleware\PageCache->handle(Object, 1, 1) (Line: 48)
Drupal\Core\StackMiddleware\ReverseProxyMiddleware->handle(Object, 1, 1) (Line: 51)
Drupal\Core\StackMiddleware\NegotiationMiddleware->handle(Object, 1, 1) (Line: 23)
Stack\StackedHttpKernel->handle(Object, 1, 1) (Line: 713)
Drupal\Core\DrupalKernel->handle(Object) (Line: 19)
- Deprecated function: Creation of dynamic property Drupal\mysql\Driver\Database\mysql\Select::$alterTags is deprecated in Drupal\Core\Database\Query\Select->addTag() (line 149 of core/lib/Drupal/Core/Database/Query/Select.php).
Drupal\Core\Database\Query\Select->addTag('entity_query') (Line: 147)
Drupal\Core\Entity\Query\Sql\Query->prepare() (Line: 80)
Drupal\Core\Entity\Query\Sql\Query->execute() (Line: 640)
Drupal\Core\Entity\EntityStorageBase->loadByProperties(Array) (Line: 63)
Drupal\Core\Entity\EntityRepository->loadEntityByUuid('file', '701c7a89-7f8c-4486-b718-dc7c1c7a77ee') (Line: 124)
Drupal\editor\Plugin\Filter\EditorFileReference->process('Ya comentamos que la función <a href="https://seaborn.pydata.org/generated/seaborn.relplot.html" target="_blank">seaborn.relplot</a> (y su correspondiente función a nivel de ejes cuando se muestran gráficos de líneas, <a href="https://seaborn.pydata.org/generated/seaborn.lineplot.html" target="_blank">seaborn.lineplot</a>) tienen las mismas opciones de agregación de nuevas dimensiones de información que la función <a href="https://seaborn.pydata.org/generated/seaborn.scatterplot.html" target="_blank">seaborn.scatterplot</a>. Veámoslas una a una, y para ello partamos del dataset <em>fmri</em>:
fmri = sns.load_dataset("fmri")
fmri.sample(5)
Este dataset muestra información de señales captadas en diferentes regiones del cráneo, de diferentes sujetos, en diferentes momentos, y debido a diferentes eventos (sea lo que sea que esto significa, pues esta información no está documentada). Es decir, para un momento determinado (campo <em>timepoint</em>) tendremos varias señales. Mostremos ambos campos en una gráfica de líneas básica:
sns.relplot(x = "timepoint", y = "signal", data = fmri, kind = "line");
Pues bien, podemos dividir la línea mostrada en dos según el evento que genera la señal, mostrando cada una de un color distinto, usando el parámetro <strong>hue</strong>:
sns.relplot(x = "timepoint", y = "signal", data = fmri, kind = "line", hue = "event");
El parámetro <strong>style</strong> también provoca la disgregación de la curva inicial en varias, en este caso diferenciadas por el estilo de línea:
sns.relplot(x = "timepoint", y = "signal", data = fmri, kind = "line", style = "region");
Por último, también es posible modificar el tamaño de las líneas, aunque si no existe una relación directa entre éste y las cifras representadas por cada línea, difícilmente será correctamente interpretada esta variable visual:
sns.relplot(x = "timepoint", y = "signal", data = fmri, kind = "line", size = "region", ci = None);
(se ha eliminado el intervalo de confianza para poder visualizar mejor las líneas).
', 'es') (Line: 118)
Drupal\filter\Element\ProcessedText::preRenderText(Array)
call_user_func_array(Array, Array) (Line: 101)
Drupal\Core\Render\Renderer->doTrustedCallback(Array, Array, 'Render #pre_render callbacks must be methods of a class that implements \Drupal\Core\Security\TrustedCallbackInterface or be an anonymous function. The callback was %s. See https://www.drupal.org/node/2966725', 'exception', 'Drupal\Core\Render\Element\RenderCallbackInterface') (Line: 788)
Drupal\Core\Render\Renderer->doCallback('#pre_render', Array, Array) (Line: 374)
Drupal\Core\Render\Renderer->doRender(Array, ) (Line: 204)
Drupal\Core\Render\Renderer->render(Array) (Line: 479)
Drupal\Core\Template\TwigExtension->escapeFilter(Object, Array, 'html', NULL, 1) (Line: 88)
__TwigTemplate_a7d6005c89ae729617b9a0c2bccb1776->doDisplay(Array, Array) (Line: 405)
Twig\Template->displayWithErrorHandling(Array, Array) (Line: 378)
Twig\Template->display(Array, Array) (Line: 46)
__TwigTemplate_804f7948456cfe20e11a34c43439c7c2->doDisplay(Array, Array) (Line: 405)
Twig\Template->displayWithErrorHandling(Array, Array) (Line: 378)
Twig\Template->display(Array, Array) (Line: 43)
__TwigTemplate_bd990293b89f3b78c69fe0ee2f7828b5->doDisplay(Array, Array) (Line: 405)
Twig\Template->displayWithErrorHandling(Array, Array) (Line: 378)
Twig\Template->display(Array) (Line: 390)
Twig\Template->render(Array) (Line: 55)
twig_render_template('themes/contrib/classy/templates/field/field--text-with-summary.html.twig', Array) (Line: 384)
Drupal\Core\Theme\ThemeManager->render('field', Array) (Line: 433)
Drupal\Core\Render\Renderer->doRender(Array) (Line: 446)
Drupal\Core\Render\Renderer->doRender(Array, ) (Line: 204)
Drupal\Core\Render\Renderer->render(Array) (Line: 479)
Drupal\Core\Template\TwigExtension->escapeFilter(Object, Array, 'html', NULL, 1) (Line: 74)
__TwigTemplate_94047fbdba6937b76a4479dfa1763452->doDisplay(Array, Array) (Line: 405)
Twig\Template->displayWithErrorHandling(Array, Array) (Line: 378)
Twig\Template->display(Array) (Line: 390)
Twig\Template->render(Array) (Line: 55)
twig_render_template('themes/custom/yg_aesthetic/templates/node.html.twig', Array) (Line: 384)
Drupal\Core\Theme\ThemeManager->render('node', Array) (Line: 433)
Drupal\Core\Render\Renderer->doRender(Array, ) (Line: 204)
Drupal\Core\Render\Renderer->render(Array, ) (Line: 242)
Drupal\Core\Render\MainContent\HtmlRenderer->Drupal\Core\Render\MainContent\{closure}() (Line: 580)
Drupal\Core\Render\Renderer->executeInRenderContext(Object, Object) (Line: 235)
Drupal\Core\Render\MainContent\HtmlRenderer->prepare(Array, Object, Object) (Line: 132)
Drupal\Core\Render\MainContent\HtmlRenderer->renderResponse(Array, Object, Object) (Line: 90)
Drupal\Core\EventSubscriber\MainContentViewSubscriber->onViewRenderArray(Object, 'kernel.view', Object)
call_user_func(Array, Object, 'kernel.view', Object) (Line: 142)
Drupal\Component\EventDispatcher\ContainerAwareEventDispatcher->dispatch(Object, 'kernel.view') (Line: 174)
Symfony\Component\HttpKernel\HttpKernel->handleRaw(Object, 1) (Line: 81)
Symfony\Component\HttpKernel\HttpKernel->handle(Object, 1, 1) (Line: 58)
Drupal\Core\StackMiddleware\Session->handle(Object, 1, 1) (Line: 48)
Drupal\Core\StackMiddleware\KernelPreHandle->handle(Object, 1, 1) (Line: 191)
Drupal\page_cache\StackMiddleware\PageCache->fetch(Object, 1, 1) (Line: 128)
Drupal\page_cache\StackMiddleware\PageCache->lookup(Object, 1, 1) (Line: 82)
Drupal\page_cache\StackMiddleware\PageCache->handle(Object, 1, 1) (Line: 48)
Drupal\Core\StackMiddleware\ReverseProxyMiddleware->handle(Object, 1, 1) (Line: 51)
Drupal\Core\StackMiddleware\NegotiationMiddleware->handle(Object, 1, 1) (Line: 23)
Stack\StackedHttpKernel->handle(Object, 1, 1) (Line: 713)
Drupal\Core\DrupalKernel->handle(Object) (Line: 19)
- Deprecated function: Creation of dynamic property Drupal\mysql\Driver\Database\mysql\Select::$alterMetaData is deprecated in Drupal\Core\Database\Query\Select->addMetaData() (line 178 of core/lib/Drupal/Core/Database/Query/Select.php).
Drupal\Core\Database\Query\Select->addMetaData('entity_type', 'file') (Line: 115)
Drupal\Core\Entity\Query\Sql\Query->prepare() (Line: 80)
Drupal\Core\Entity\Query\Sql\Query->execute() (Line: 640)
Drupal\Core\Entity\EntityStorageBase->loadByProperties(Array) (Line: 63)
Drupal\Core\Entity\EntityRepository->loadEntityByUuid('file', '3d1bf0c7-7a74-40bc-bb16-93d87d3e1ac5') (Line: 95)
Drupal\editor\Plugin\Filter\EditorFileReference->process('Ya comentamos que la función <a href="https://seaborn.pydata.org/generated/seaborn.relplot.html" target="_blank">seaborn.relplot</a> (y su correspondiente función a nivel de ejes cuando se muestran gráficos de líneas, <a href="https://seaborn.pydata.org/generated/seaborn.lineplot.html" target="_blank">seaborn.lineplot</a>) tienen las mismas opciones de agregación de nuevas dimensiones de información que la función <a href="https://seaborn.pydata.org/generated/seaborn.scatterplot.html" target="_blank">seaborn.scatterplot</a>. Veámoslas una a una, y para ello partamos del dataset <em>fmri</em>:
fmri = sns.load_dataset("fmri")
fmri.sample(5)
Este dataset muestra información de señales captadas en diferentes regiones del cráneo, de diferentes sujetos, en diferentes momentos, y debido a diferentes eventos (sea lo que sea que esto significa, pues esta información no está documentada). Es decir, para un momento determinado (campo <em>timepoint</em>) tendremos varias señales. Mostremos ambos campos en una gráfica de líneas básica:
sns.relplot(x = "timepoint", y = "signal", data = fmri, kind = "line");
Pues bien, podemos dividir la línea mostrada en dos según el evento que genera la señal, mostrando cada una de un color distinto, usando el parámetro <strong>hue</strong>:
sns.relplot(x = "timepoint", y = "signal", data = fmri, kind = "line", hue = "event");
El parámetro <strong>style</strong> también provoca la disgregación de la curva inicial en varias, en este caso diferenciadas por el estilo de línea:
sns.relplot(x = "timepoint", y = "signal", data = fmri, kind = "line", style = "region");
Por último, también es posible modificar el tamaño de las líneas, aunque si no existe una relación directa entre éste y las cifras representadas por cada línea, difícilmente será correctamente interpretada esta variable visual:
sns.relplot(x = "timepoint", y = "signal", data = fmri, kind = "line", size = "region", ci = None);
(se ha eliminado el intervalo de confianza para poder visualizar mejor las líneas).
', 'es') (Line: 118)
Drupal\filter\Element\ProcessedText::preRenderText(Array)
call_user_func_array(Array, Array) (Line: 101)
Drupal\Core\Render\Renderer->doTrustedCallback(Array, Array, 'Render #pre_render callbacks must be methods of a class that implements \Drupal\Core\Security\TrustedCallbackInterface or be an anonymous function. The callback was %s. See https://www.drupal.org/node/2966725', 'exception', 'Drupal\Core\Render\Element\RenderCallbackInterface') (Line: 788)
Drupal\Core\Render\Renderer->doCallback('#pre_render', Array, Array) (Line: 374)
Drupal\Core\Render\Renderer->doRender(Array, ) (Line: 204)
Drupal\Core\Render\Renderer->render(Array) (Line: 479)
Drupal\Core\Template\TwigExtension->escapeFilter(Object, Array, 'html', NULL, 1) (Line: 88)
__TwigTemplate_a7d6005c89ae729617b9a0c2bccb1776->doDisplay(Array, Array) (Line: 405)
Twig\Template->displayWithErrorHandling(Array, Array) (Line: 378)
Twig\Template->display(Array, Array) (Line: 46)
__TwigTemplate_804f7948456cfe20e11a34c43439c7c2->doDisplay(Array, Array) (Line: 405)
Twig\Template->displayWithErrorHandling(Array, Array) (Line: 378)
Twig\Template->display(Array, Array) (Line: 43)
__TwigTemplate_bd990293b89f3b78c69fe0ee2f7828b5->doDisplay(Array, Array) (Line: 405)
Twig\Template->displayWithErrorHandling(Array, Array) (Line: 378)
Twig\Template->display(Array) (Line: 390)
Twig\Template->render(Array) (Line: 55)
twig_render_template('themes/contrib/classy/templates/field/field--text-with-summary.html.twig', Array) (Line: 384)
Drupal\Core\Theme\ThemeManager->render('field', Array) (Line: 433)
Drupal\Core\Render\Renderer->doRender(Array) (Line: 446)
Drupal\Core\Render\Renderer->doRender(Array, ) (Line: 204)
Drupal\Core\Render\Renderer->render(Array) (Line: 479)
Drupal\Core\Template\TwigExtension->escapeFilter(Object, Array, 'html', NULL, 1) (Line: 74)
__TwigTemplate_94047fbdba6937b76a4479dfa1763452->doDisplay(Array, Array) (Line: 405)
Twig\Template->displayWithErrorHandling(Array, Array) (Line: 378)
Twig\Template->display(Array) (Line: 390)
Twig\Template->render(Array) (Line: 55)
twig_render_template('themes/custom/yg_aesthetic/templates/node.html.twig', Array) (Line: 384)
Drupal\Core\Theme\ThemeManager->render('node', Array) (Line: 433)
Drupal\Core\Render\Renderer->doRender(Array, ) (Line: 204)
Drupal\Core\Render\Renderer->render(Array, ) (Line: 242)
Drupal\Core\Render\MainContent\HtmlRenderer->Drupal\Core\Render\MainContent\{closure}() (Line: 580)
Drupal\Core\Render\Renderer->executeInRenderContext(Object, Object) (Line: 235)
Drupal\Core\Render\MainContent\HtmlRenderer->prepare(Array, Object, Object) (Line: 132)
Drupal\Core\Render\MainContent\HtmlRenderer->renderResponse(Array, Object, Object) (Line: 90)
Drupal\Core\EventSubscriber\MainContentViewSubscriber->onViewRenderArray(Object, 'kernel.view', Object)
call_user_func(Array, Object, 'kernel.view', Object) (Line: 142)
Drupal\Component\EventDispatcher\ContainerAwareEventDispatcher->dispatch(Object, 'kernel.view') (Line: 174)
Symfony\Component\HttpKernel\HttpKernel->handleRaw(Object, 1) (Line: 81)
Symfony\Component\HttpKernel\HttpKernel->handle(Object, 1, 1) (Line: 58)
Drupal\Core\StackMiddleware\Session->handle(Object, 1, 1) (Line: 48)
Drupal\Core\StackMiddleware\KernelPreHandle->handle(Object, 1, 1) (Line: 191)
Drupal\page_cache\StackMiddleware\PageCache->fetch(Object, 1, 1) (Line: 128)
Drupal\page_cache\StackMiddleware\PageCache->lookup(Object, 1, 1) (Line: 82)
Drupal\page_cache\StackMiddleware\PageCache->handle(Object, 1, 1) (Line: 48)
Drupal\Core\StackMiddleware\ReverseProxyMiddleware->handle(Object, 1, 1) (Line: 51)
Drupal\Core\StackMiddleware\NegotiationMiddleware->handle(Object, 1, 1) (Line: 23)
Stack\StackedHttpKernel->handle(Object, 1, 1) (Line: 713)
Drupal\Core\DrupalKernel->handle(Object) (Line: 19)
- Deprecated function: Creation of dynamic property Drupal\mysql\Driver\Database\mysql\Select::$alterTags is deprecated in Drupal\Core\Database\Query\Select->addTag() (line 149 of core/lib/Drupal/Core/Database/Query/Select.php).
Drupal\Core\Database\Query\Select->addTag('entity_query') (Line: 147)
Drupal\Core\Entity\Query\Sql\Query->prepare() (Line: 80)
Drupal\Core\Entity\Query\Sql\Query->execute() (Line: 640)
Drupal\Core\Entity\EntityStorageBase->loadByProperties(Array) (Line: 63)
Drupal\Core\Entity\EntityRepository->loadEntityByUuid('file', '3d1bf0c7-7a74-40bc-bb16-93d87d3e1ac5') (Line: 95)
Drupal\editor\Plugin\Filter\EditorFileReference->process('Ya comentamos que la función <a href="https://seaborn.pydata.org/generated/seaborn.relplot.html" target="_blank">seaborn.relplot</a> (y su correspondiente función a nivel de ejes cuando se muestran gráficos de líneas, <a href="https://seaborn.pydata.org/generated/seaborn.lineplot.html" target="_blank">seaborn.lineplot</a>) tienen las mismas opciones de agregación de nuevas dimensiones de información que la función <a href="https://seaborn.pydata.org/generated/seaborn.scatterplot.html" target="_blank">seaborn.scatterplot</a>. Veámoslas una a una, y para ello partamos del dataset <em>fmri</em>:
fmri = sns.load_dataset("fmri")
fmri.sample(5)
Este dataset muestra información de señales captadas en diferentes regiones del cráneo, de diferentes sujetos, en diferentes momentos, y debido a diferentes eventos (sea lo que sea que esto significa, pues esta información no está documentada). Es decir, para un momento determinado (campo <em>timepoint</em>) tendremos varias señales. Mostremos ambos campos en una gráfica de líneas básica:
sns.relplot(x = "timepoint", y = "signal", data = fmri, kind = "line");
Pues bien, podemos dividir la línea mostrada en dos según el evento que genera la señal, mostrando cada una de un color distinto, usando el parámetro <strong>hue</strong>:
sns.relplot(x = "timepoint", y = "signal", data = fmri, kind = "line", hue = "event");
El parámetro <strong>style</strong> también provoca la disgregación de la curva inicial en varias, en este caso diferenciadas por el estilo de línea:
sns.relplot(x = "timepoint", y = "signal", data = fmri, kind = "line", style = "region");
Por último, también es posible modificar el tamaño de las líneas, aunque si no existe una relación directa entre éste y las cifras representadas por cada línea, difícilmente será correctamente interpretada esta variable visual:
sns.relplot(x = "timepoint", y = "signal", data = fmri, kind = "line", size = "region", ci = None);
(se ha eliminado el intervalo de confianza para poder visualizar mejor las líneas).
', 'es') (Line: 118)
Drupal\filter\Element\ProcessedText::preRenderText(Array)
call_user_func_array(Array, Array) (Line: 101)
Drupal\Core\Render\Renderer->doTrustedCallback(Array, Array, 'Render #pre_render callbacks must be methods of a class that implements \Drupal\Core\Security\TrustedCallbackInterface or be an anonymous function. The callback was %s. See https://www.drupal.org/node/2966725', 'exception', 'Drupal\Core\Render\Element\RenderCallbackInterface') (Line: 788)
Drupal\Core\Render\Renderer->doCallback('#pre_render', Array, Array) (Line: 374)
Drupal\Core\Render\Renderer->doRender(Array, ) (Line: 204)
Drupal\Core\Render\Renderer->render(Array) (Line: 479)
Drupal\Core\Template\TwigExtension->escapeFilter(Object, Array, 'html', NULL, 1) (Line: 88)
__TwigTemplate_a7d6005c89ae729617b9a0c2bccb1776->doDisplay(Array, Array) (Line: 405)
Twig\Template->displayWithErrorHandling(Array, Array) (Line: 378)
Twig\Template->display(Array, Array) (Line: 46)
__TwigTemplate_804f7948456cfe20e11a34c43439c7c2->doDisplay(Array, Array) (Line: 405)
Twig\Template->displayWithErrorHandling(Array, Array) (Line: 378)
Twig\Template->display(Array, Array) (Line: 43)
__TwigTemplate_bd990293b89f3b78c69fe0ee2f7828b5->doDisplay(Array, Array) (Line: 405)
Twig\Template->displayWithErrorHandling(Array, Array) (Line: 378)
Twig\Template->display(Array) (Line: 390)
Twig\Template->render(Array) (Line: 55)
twig_render_template('themes/contrib/classy/templates/field/field--text-with-summary.html.twig', Array) (Line: 384)
Drupal\Core\Theme\ThemeManager->render('field', Array) (Line: 433)
Drupal\Core\Render\Renderer->doRender(Array) (Line: 446)
Drupal\Core\Render\Renderer->doRender(Array, ) (Line: 204)
Drupal\Core\Render\Renderer->render(Array) (Line: 479)
Drupal\Core\Template\TwigExtension->escapeFilter(Object, Array, 'html', NULL, 1) (Line: 74)
__TwigTemplate_94047fbdba6937b76a4479dfa1763452->doDisplay(Array, Array) (Line: 405)
Twig\Template->displayWithErrorHandling(Array, Array) (Line: 378)
Twig\Template->display(Array) (Line: 390)
Twig\Template->render(Array) (Line: 55)
twig_render_template('themes/custom/yg_aesthetic/templates/node.html.twig', Array) (Line: 384)
Drupal\Core\Theme\ThemeManager->render('node', Array) (Line: 433)
Drupal\Core\Render\Renderer->doRender(Array, ) (Line: 204)
Drupal\Core\Render\Renderer->render(Array, ) (Line: 242)
Drupal\Core\Render\MainContent\HtmlRenderer->Drupal\Core\Render\MainContent\{closure}() (Line: 580)
Drupal\Core\Render\Renderer->executeInRenderContext(Object, Object) (Line: 235)
Drupal\Core\Render\MainContent\HtmlRenderer->prepare(Array, Object, Object) (Line: 132)
Drupal\Core\Render\MainContent\HtmlRenderer->renderResponse(Array, Object, Object) (Line: 90)
Drupal\Core\EventSubscriber\MainContentViewSubscriber->onViewRenderArray(Object, 'kernel.view', Object)
call_user_func(Array, Object, 'kernel.view', Object) (Line: 142)
Drupal\Component\EventDispatcher\ContainerAwareEventDispatcher->dispatch(Object, 'kernel.view') (Line: 174)
Symfony\Component\HttpKernel\HttpKernel->handleRaw(Object, 1) (Line: 81)
Symfony\Component\HttpKernel\HttpKernel->handle(Object, 1, 1) (Line: 58)
Drupal\Core\StackMiddleware\Session->handle(Object, 1, 1) (Line: 48)
Drupal\Core\StackMiddleware\KernelPreHandle->handle(Object, 1, 1) (Line: 191)
Drupal\page_cache\StackMiddleware\PageCache->fetch(Object, 1, 1) (Line: 128)
Drupal\page_cache\StackMiddleware\PageCache->lookup(Object, 1, 1) (Line: 82)
Drupal\page_cache\StackMiddleware\PageCache->handle(Object, 1, 1) (Line: 48)
Drupal\Core\StackMiddleware\ReverseProxyMiddleware->handle(Object, 1, 1) (Line: 51)
Drupal\Core\StackMiddleware\NegotiationMiddleware->handle(Object, 1, 1) (Line: 23)
Stack\StackedHttpKernel->handle(Object, 1, 1) (Line: 713)
Drupal\Core\DrupalKernel->handle(Object) (Line: 19)
- Deprecated function: Creation of dynamic property Drupal\mysql\Driver\Database\mysql\Select::$alterTags is deprecated in Drupal\Core\Database\Query\Select->addTag() (line 149 of core/lib/Drupal/Core/Database/Query/Select.php).
Drupal\Core\Database\Query\Select->addTag('file_load_multiple') (Line: 696)
Drupal\Core\Entity\Sql\SqlContentEntityStorage->buildQuery(Array) (Line: 422)
Drupal\Core\Entity\Sql\SqlContentEntityStorage->getFromStorage(Array) (Line: 393)
Drupal\Core\Entity\Sql\SqlContentEntityStorage->doLoadMultiple(Array) (Line: 346)
Drupal\Core\Entity\EntityStorageBase->loadMultiple(Array) (Line: 641)
Drupal\Core\Entity\EntityStorageBase->loadByProperties(Array) (Line: 63)
Drupal\Core\Entity\EntityRepository->loadEntityByUuid('file', '3d1bf0c7-7a74-40bc-bb16-93d87d3e1ac5') (Line: 95)
Drupal\editor\Plugin\Filter\EditorFileReference->process('Ya comentamos que la función <a href="https://seaborn.pydata.org/generated/seaborn.relplot.html" target="_blank">seaborn.relplot</a> (y su correspondiente función a nivel de ejes cuando se muestran gráficos de líneas, <a href="https://seaborn.pydata.org/generated/seaborn.lineplot.html" target="_blank">seaborn.lineplot</a>) tienen las mismas opciones de agregación de nuevas dimensiones de información que la función <a href="https://seaborn.pydata.org/generated/seaborn.scatterplot.html" target="_blank">seaborn.scatterplot</a>. Veámoslas una a una, y para ello partamos del dataset <em>fmri</em>:
fmri = sns.load_dataset("fmri")
fmri.sample(5)
Este dataset muestra información de señales captadas en diferentes regiones del cráneo, de diferentes sujetos, en diferentes momentos, y debido a diferentes eventos (sea lo que sea que esto significa, pues esta información no está documentada). Es decir, para un momento determinado (campo <em>timepoint</em>) tendremos varias señales. Mostremos ambos campos en una gráfica de líneas básica:
sns.relplot(x = "timepoint", y = "signal", data = fmri, kind = "line");
Pues bien, podemos dividir la línea mostrada en dos según el evento que genera la señal, mostrando cada una de un color distinto, usando el parámetro <strong>hue</strong>:
sns.relplot(x = "timepoint", y = "signal", data = fmri, kind = "line", hue = "event");
El parámetro <strong>style</strong> también provoca la disgregación de la curva inicial en varias, en este caso diferenciadas por el estilo de línea:
sns.relplot(x = "timepoint", y = "signal", data = fmri, kind = "line", style = "region");
Por último, también es posible modificar el tamaño de las líneas, aunque si no existe una relación directa entre éste y las cifras representadas por cada línea, difícilmente será correctamente interpretada esta variable visual:
sns.relplot(x = "timepoint", y = "signal", data = fmri, kind = "line", size = "region", ci = None);
(se ha eliminado el intervalo de confianza para poder visualizar mejor las líneas).
', 'es') (Line: 118)
Drupal\filter\Element\ProcessedText::preRenderText(Array)
call_user_func_array(Array, Array) (Line: 101)
Drupal\Core\Render\Renderer->doTrustedCallback(Array, Array, 'Render #pre_render callbacks must be methods of a class that implements \Drupal\Core\Security\TrustedCallbackInterface or be an anonymous function. The callback was %s. See https://www.drupal.org/node/2966725', 'exception', 'Drupal\Core\Render\Element\RenderCallbackInterface') (Line: 788)
Drupal\Core\Render\Renderer->doCallback('#pre_render', Array, Array) (Line: 374)
Drupal\Core\Render\Renderer->doRender(Array, ) (Line: 204)
Drupal\Core\Render\Renderer->render(Array) (Line: 479)
Drupal\Core\Template\TwigExtension->escapeFilter(Object, Array, 'html', NULL, 1) (Line: 88)
__TwigTemplate_a7d6005c89ae729617b9a0c2bccb1776->doDisplay(Array, Array) (Line: 405)
Twig\Template->displayWithErrorHandling(Array, Array) (Line: 378)
Twig\Template->display(Array, Array) (Line: 46)
__TwigTemplate_804f7948456cfe20e11a34c43439c7c2->doDisplay(Array, Array) (Line: 405)
Twig\Template->displayWithErrorHandling(Array, Array) (Line: 378)
Twig\Template->display(Array, Array) (Line: 43)
__TwigTemplate_bd990293b89f3b78c69fe0ee2f7828b5->doDisplay(Array, Array) (Line: 405)
Twig\Template->displayWithErrorHandling(Array, Array) (Line: 378)
Twig\Template->display(Array) (Line: 390)
Twig\Template->render(Array) (Line: 55)
twig_render_template('themes/contrib/classy/templates/field/field--text-with-summary.html.twig', Array) (Line: 384)
Drupal\Core\Theme\ThemeManager->render('field', Array) (Line: 433)
Drupal\Core\Render\Renderer->doRender(Array) (Line: 446)
Drupal\Core\Render\Renderer->doRender(Array, ) (Line: 204)
Drupal\Core\Render\Renderer->render(Array) (Line: 479)
Drupal\Core\Template\TwigExtension->escapeFilter(Object, Array, 'html', NULL, 1) (Line: 74)
__TwigTemplate_94047fbdba6937b76a4479dfa1763452->doDisplay(Array, Array) (Line: 405)
Twig\Template->displayWithErrorHandling(Array, Array) (Line: 378)
Twig\Template->display(Array) (Line: 390)
Twig\Template->render(Array) (Line: 55)
twig_render_template('themes/custom/yg_aesthetic/templates/node.html.twig', Array) (Line: 384)
Drupal\Core\Theme\ThemeManager->render('node', Array) (Line: 433)
Drupal\Core\Render\Renderer->doRender(Array, ) (Line: 204)
Drupal\Core\Render\Renderer->render(Array, ) (Line: 242)
Drupal\Core\Render\MainContent\HtmlRenderer->Drupal\Core\Render\MainContent\{closure}() (Line: 580)
Drupal\Core\Render\Renderer->executeInRenderContext(Object, Object) (Line: 235)
Drupal\Core\Render\MainContent\HtmlRenderer->prepare(Array, Object, Object) (Line: 132)
Drupal\Core\Render\MainContent\HtmlRenderer->renderResponse(Array, Object, Object) (Line: 90)
Drupal\Core\EventSubscriber\MainContentViewSubscriber->onViewRenderArray(Object, 'kernel.view', Object)
call_user_func(Array, Object, 'kernel.view', Object) (Line: 142)
Drupal\Component\EventDispatcher\ContainerAwareEventDispatcher->dispatch(Object, 'kernel.view') (Line: 174)
Symfony\Component\HttpKernel\HttpKernel->handleRaw(Object, 1) (Line: 81)
Symfony\Component\HttpKernel\HttpKernel->handle(Object, 1, 1) (Line: 58)
Drupal\Core\StackMiddleware\Session->handle(Object, 1, 1) (Line: 48)
Drupal\Core\StackMiddleware\KernelPreHandle->handle(Object, 1, 1) (Line: 191)
Drupal\page_cache\StackMiddleware\PageCache->fetch(Object, 1, 1) (Line: 128)
Drupal\page_cache\StackMiddleware\PageCache->lookup(Object, 1, 1) (Line: 82)
Drupal\page_cache\StackMiddleware\PageCache->handle(Object, 1, 1) (Line: 48)
Drupal\Core\StackMiddleware\ReverseProxyMiddleware->handle(Object, 1, 1) (Line: 51)
Drupal\Core\StackMiddleware\NegotiationMiddleware->handle(Object, 1, 1) (Line: 23)
Stack\StackedHttpKernel->handle(Object, 1, 1) (Line: 713)
Drupal\Core\DrupalKernel->handle(Object) (Line: 19)
- Deprecated function: Creation of dynamic property Drupal\mysql\Driver\Database\mysql\Select::$alterMetaData is deprecated in Drupal\Core\Database\Query\Select->addMetaData() (line 178 of core/lib/Drupal/Core/Database/Query/Select.php).
Drupal\Core\Database\Query\Select->addMetaData('entity_type', 'file') (Line: 115)
Drupal\Core\Entity\Query\Sql\Query->prepare() (Line: 80)
Drupal\Core\Entity\Query\Sql\Query->execute() (Line: 640)
Drupal\Core\Entity\EntityStorageBase->loadByProperties(Array) (Line: 63)
Drupal\Core\Entity\EntityRepository->loadEntityByUuid('file', '3d1bf0c7-7a74-40bc-bb16-93d87d3e1ac5') (Line: 124)
Drupal\editor\Plugin\Filter\EditorFileReference->process('Ya comentamos que la función <a href="https://seaborn.pydata.org/generated/seaborn.relplot.html" target="_blank">seaborn.relplot</a> (y su correspondiente función a nivel de ejes cuando se muestran gráficos de líneas, <a href="https://seaborn.pydata.org/generated/seaborn.lineplot.html" target="_blank">seaborn.lineplot</a>) tienen las mismas opciones de agregación de nuevas dimensiones de información que la función <a href="https://seaborn.pydata.org/generated/seaborn.scatterplot.html" target="_blank">seaborn.scatterplot</a>. Veámoslas una a una, y para ello partamos del dataset <em>fmri</em>:
fmri = sns.load_dataset("fmri")
fmri.sample(5)
Este dataset muestra información de señales captadas en diferentes regiones del cráneo, de diferentes sujetos, en diferentes momentos, y debido a diferentes eventos (sea lo que sea que esto significa, pues esta información no está documentada). Es decir, para un momento determinado (campo <em>timepoint</em>) tendremos varias señales. Mostremos ambos campos en una gráfica de líneas básica:
sns.relplot(x = "timepoint", y = "signal", data = fmri, kind = "line");
Pues bien, podemos dividir la línea mostrada en dos según el evento que genera la señal, mostrando cada una de un color distinto, usando el parámetro <strong>hue</strong>:
sns.relplot(x = "timepoint", y = "signal", data = fmri, kind = "line", hue = "event");
El parámetro <strong>style</strong> también provoca la disgregación de la curva inicial en varias, en este caso diferenciadas por el estilo de línea:
sns.relplot(x = "timepoint", y = "signal", data = fmri, kind = "line", style = "region");
Por último, también es posible modificar el tamaño de las líneas, aunque si no existe una relación directa entre éste y las cifras representadas por cada línea, difícilmente será correctamente interpretada esta variable visual:
sns.relplot(x = "timepoint", y = "signal", data = fmri, kind = "line", size = "region", ci = None);
(se ha eliminado el intervalo de confianza para poder visualizar mejor las líneas).
', 'es') (Line: 118)
Drupal\filter\Element\ProcessedText::preRenderText(Array)
call_user_func_array(Array, Array) (Line: 101)
Drupal\Core\Render\Renderer->doTrustedCallback(Array, Array, 'Render #pre_render callbacks must be methods of a class that implements \Drupal\Core\Security\TrustedCallbackInterface or be an anonymous function. The callback was %s. See https://www.drupal.org/node/2966725', 'exception', 'Drupal\Core\Render\Element\RenderCallbackInterface') (Line: 788)
Drupal\Core\Render\Renderer->doCallback('#pre_render', Array, Array) (Line: 374)
Drupal\Core\Render\Renderer->doRender(Array, ) (Line: 204)
Drupal\Core\Render\Renderer->render(Array) (Line: 479)
Drupal\Core\Template\TwigExtension->escapeFilter(Object, Array, 'html', NULL, 1) (Line: 88)
__TwigTemplate_a7d6005c89ae729617b9a0c2bccb1776->doDisplay(Array, Array) (Line: 405)
Twig\Template->displayWithErrorHandling(Array, Array) (Line: 378)
Twig\Template->display(Array, Array) (Line: 46)
__TwigTemplate_804f7948456cfe20e11a34c43439c7c2->doDisplay(Array, Array) (Line: 405)
Twig\Template->displayWithErrorHandling(Array, Array) (Line: 378)
Twig\Template->display(Array, Array) (Line: 43)
__TwigTemplate_bd990293b89f3b78c69fe0ee2f7828b5->doDisplay(Array, Array) (Line: 405)
Twig\Template->displayWithErrorHandling(Array, Array) (Line: 378)
Twig\Template->display(Array) (Line: 390)
Twig\Template->render(Array) (Line: 55)
twig_render_template('themes/contrib/classy/templates/field/field--text-with-summary.html.twig', Array) (Line: 384)
Drupal\Core\Theme\ThemeManager->render('field', Array) (Line: 433)
Drupal\Core\Render\Renderer->doRender(Array) (Line: 446)
Drupal\Core\Render\Renderer->doRender(Array, ) (Line: 204)
Drupal\Core\Render\Renderer->render(Array) (Line: 479)
Drupal\Core\Template\TwigExtension->escapeFilter(Object, Array, 'html', NULL, 1) (Line: 74)
__TwigTemplate_94047fbdba6937b76a4479dfa1763452->doDisplay(Array, Array) (Line: 405)
Twig\Template->displayWithErrorHandling(Array, Array) (Line: 378)
Twig\Template->display(Array) (Line: 390)
Twig\Template->render(Array) (Line: 55)
twig_render_template('themes/custom/yg_aesthetic/templates/node.html.twig', Array) (Line: 384)
Drupal\Core\Theme\ThemeManager->render('node', Array) (Line: 433)
Drupal\Core\Render\Renderer->doRender(Array, ) (Line: 204)
Drupal\Core\Render\Renderer->render(Array, ) (Line: 242)
Drupal\Core\Render\MainContent\HtmlRenderer->Drupal\Core\Render\MainContent\{closure}() (Line: 580)
Drupal\Core\Render\Renderer->executeInRenderContext(Object, Object) (Line: 235)
Drupal\Core\Render\MainContent\HtmlRenderer->prepare(Array, Object, Object) (Line: 132)
Drupal\Core\Render\MainContent\HtmlRenderer->renderResponse(Array, Object, Object) (Line: 90)
Drupal\Core\EventSubscriber\MainContentViewSubscriber->onViewRenderArray(Object, 'kernel.view', Object)
call_user_func(Array, Object, 'kernel.view', Object) (Line: 142)
Drupal\Component\EventDispatcher\ContainerAwareEventDispatcher->dispatch(Object, 'kernel.view') (Line: 174)
Symfony\Component\HttpKernel\HttpKernel->handleRaw(Object, 1) (Line: 81)
Symfony\Component\HttpKernel\HttpKernel->handle(Object, 1, 1) (Line: 58)
Drupal\Core\StackMiddleware\Session->handle(Object, 1, 1) (Line: 48)
Drupal\Core\StackMiddleware\KernelPreHandle->handle(Object, 1, 1) (Line: 191)
Drupal\page_cache\StackMiddleware\PageCache->fetch(Object, 1, 1) (Line: 128)
Drupal\page_cache\StackMiddleware\PageCache->lookup(Object, 1, 1) (Line: 82)
Drupal\page_cache\StackMiddleware\PageCache->handle(Object, 1, 1) (Line: 48)
Drupal\Core\StackMiddleware\ReverseProxyMiddleware->handle(Object, 1, 1) (Line: 51)
Drupal\Core\StackMiddleware\NegotiationMiddleware->handle(Object, 1, 1) (Line: 23)
Stack\StackedHttpKernel->handle(Object, 1, 1) (Line: 713)
Drupal\Core\DrupalKernel->handle(Object) (Line: 19)
- Deprecated function: Creation of dynamic property Drupal\mysql\Driver\Database\mysql\Select::$alterTags is deprecated in Drupal\Core\Database\Query\Select->addTag() (line 149 of core/lib/Drupal/Core/Database/Query/Select.php).
Drupal\Core\Database\Query\Select->addTag('entity_query') (Line: 147)
Drupal\Core\Entity\Query\Sql\Query->prepare() (Line: 80)
Drupal\Core\Entity\Query\Sql\Query->execute() (Line: 640)
Drupal\Core\Entity\EntityStorageBase->loadByProperties(Array) (Line: 63)
Drupal\Core\Entity\EntityRepository->loadEntityByUuid('file', '3d1bf0c7-7a74-40bc-bb16-93d87d3e1ac5') (Line: 124)
Drupal\editor\Plugin\Filter\EditorFileReference->process('Ya comentamos que la función <a href="https://seaborn.pydata.org/generated/seaborn.relplot.html" target="_blank">seaborn.relplot</a> (y su correspondiente función a nivel de ejes cuando se muestran gráficos de líneas, <a href="https://seaborn.pydata.org/generated/seaborn.lineplot.html" target="_blank">seaborn.lineplot</a>) tienen las mismas opciones de agregación de nuevas dimensiones de información que la función <a href="https://seaborn.pydata.org/generated/seaborn.scatterplot.html" target="_blank">seaborn.scatterplot</a>. Veámoslas una a una, y para ello partamos del dataset <em>fmri</em>:
fmri = sns.load_dataset("fmri")
fmri.sample(5)
Este dataset muestra información de señales captadas en diferentes regiones del cráneo, de diferentes sujetos, en diferentes momentos, y debido a diferentes eventos (sea lo que sea que esto significa, pues esta información no está documentada). Es decir, para un momento determinado (campo <em>timepoint</em>) tendremos varias señales. Mostremos ambos campos en una gráfica de líneas básica:
sns.relplot(x = "timepoint", y = "signal", data = fmri, kind = "line");
Pues bien, podemos dividir la línea mostrada en dos según el evento que genera la señal, mostrando cada una de un color distinto, usando el parámetro <strong>hue</strong>:
sns.relplot(x = "timepoint", y = "signal", data = fmri, kind = "line", hue = "event");
El parámetro <strong>style</strong> también provoca la disgregación de la curva inicial en varias, en este caso diferenciadas por el estilo de línea:
sns.relplot(x = "timepoint", y = "signal", data = fmri, kind = "line", style = "region");
Por último, también es posible modificar el tamaño de las líneas, aunque si no existe una relación directa entre éste y las cifras representadas por cada línea, difícilmente será correctamente interpretada esta variable visual:
sns.relplot(x = "timepoint", y = "signal", data = fmri, kind = "line", size = "region", ci = None);
(se ha eliminado el intervalo de confianza para poder visualizar mejor las líneas).
', 'es') (Line: 118)
Drupal\filter\Element\ProcessedText::preRenderText(Array)
call_user_func_array(Array, Array) (Line: 101)
Drupal\Core\Render\Renderer->doTrustedCallback(Array, Array, 'Render #pre_render callbacks must be methods of a class that implements \Drupal\Core\Security\TrustedCallbackInterface or be an anonymous function. The callback was %s. See https://www.drupal.org/node/2966725', 'exception', 'Drupal\Core\Render\Element\RenderCallbackInterface') (Line: 788)
Drupal\Core\Render\Renderer->doCallback('#pre_render', Array, Array) (Line: 374)
Drupal\Core\Render\Renderer->doRender(Array, ) (Line: 204)
Drupal\Core\Render\Renderer->render(Array) (Line: 479)
Drupal\Core\Template\TwigExtension->escapeFilter(Object, Array, 'html', NULL, 1) (Line: 88)
__TwigTemplate_a7d6005c89ae729617b9a0c2bccb1776->doDisplay(Array, Array) (Line: 405)
Twig\Template->displayWithErrorHandling(Array, Array) (Line: 378)
Twig\Template->display(Array, Array) (Line: 46)
__TwigTemplate_804f7948456cfe20e11a34c43439c7c2->doDisplay(Array, Array) (Line: 405)
Twig\Template->displayWithErrorHandling(Array, Array) (Line: 378)
Twig\Template->display(Array, Array) (Line: 43)
__TwigTemplate_bd990293b89f3b78c69fe0ee2f7828b5->doDisplay(Array, Array) (Line: 405)
Twig\Template->displayWithErrorHandling(Array, Array) (Line: 378)
Twig\Template->display(Array) (Line: 390)
Twig\Template->render(Array) (Line: 55)
twig_render_template('themes/contrib/classy/templates/field/field--text-with-summary.html.twig', Array) (Line: 384)
Drupal\Core\Theme\ThemeManager->render('field', Array) (Line: 433)
Drupal\Core\Render\Renderer->doRender(Array) (Line: 446)
Drupal\Core\Render\Renderer->doRender(Array, ) (Line: 204)
Drupal\Core\Render\Renderer->render(Array) (Line: 479)
Drupal\Core\Template\TwigExtension->escapeFilter(Object, Array, 'html', NULL, 1) (Line: 74)
__TwigTemplate_94047fbdba6937b76a4479dfa1763452->doDisplay(Array, Array) (Line: 405)
Twig\Template->displayWithErrorHandling(Array, Array) (Line: 378)
Twig\Template->display(Array) (Line: 390)
Twig\Template->render(Array) (Line: 55)
twig_render_template('themes/custom/yg_aesthetic/templates/node.html.twig', Array) (Line: 384)
Drupal\Core\Theme\ThemeManager->render('node', Array) (Line: 433)
Drupal\Core\Render\Renderer->doRender(Array, ) (Line: 204)
Drupal\Core\Render\Renderer->render(Array, ) (Line: 242)
Drupal\Core\Render\MainContent\HtmlRenderer->Drupal\Core\Render\MainContent\{closure}() (Line: 580)
Drupal\Core\Render\Renderer->executeInRenderContext(Object, Object) (Line: 235)
Drupal\Core\Render\MainContent\HtmlRenderer->prepare(Array, Object, Object) (Line: 132)
Drupal\Core\Render\MainContent\HtmlRenderer->renderResponse(Array, Object, Object) (Line: 90)
Drupal\Core\EventSubscriber\MainContentViewSubscriber->onViewRenderArray(Object, 'kernel.view', Object)
call_user_func(Array, Object, 'kernel.view', Object) (Line: 142)
Drupal\Component\EventDispatcher\ContainerAwareEventDispatcher->dispatch(Object, 'kernel.view') (Line: 174)
Symfony\Component\HttpKernel\HttpKernel->handleRaw(Object, 1) (Line: 81)
Symfony\Component\HttpKernel\HttpKernel->handle(Object, 1, 1) (Line: 58)
Drupal\Core\StackMiddleware\Session->handle(Object, 1, 1) (Line: 48)
Drupal\Core\StackMiddleware\KernelPreHandle->handle(Object, 1, 1) (Line: 191)
Drupal\page_cache\StackMiddleware\PageCache->fetch(Object, 1, 1) (Line: 128)
Drupal\page_cache\StackMiddleware\PageCache->lookup(Object, 1, 1) (Line: 82)
Drupal\page_cache\StackMiddleware\PageCache->handle(Object, 1, 1) (Line: 48)
Drupal\Core\StackMiddleware\ReverseProxyMiddleware->handle(Object, 1, 1) (Line: 51)
Drupal\Core\StackMiddleware\NegotiationMiddleware->handle(Object, 1, 1) (Line: 23)
Stack\StackedHttpKernel->handle(Object, 1, 1) (Line: 713)
Drupal\Core\DrupalKernel->handle(Object) (Line: 19)
- Deprecated function: Creation of dynamic property Drupal\mysql\Driver\Database\mysql\Select::$alterMetaData is deprecated in Drupal\Core\Database\Query\Select->addMetaData() (line 178 of core/lib/Drupal/Core/Database/Query/Select.php).
Drupal\Core\Database\Query\Select->addMetaData('entity_type', 'file') (Line: 115)
Drupal\Core\Entity\Query\Sql\Query->prepare() (Line: 80)
Drupal\Core\Entity\Query\Sql\Query->execute() (Line: 640)
Drupal\Core\Entity\EntityStorageBase->loadByProperties(Array) (Line: 63)
Drupal\Core\Entity\EntityRepository->loadEntityByUuid('file', 'caa4897e-bb6e-48f5-a7c7-4c0c0ab083ce') (Line: 95)
Drupal\editor\Plugin\Filter\EditorFileReference->process('Ya comentamos que la función <a href="https://seaborn.pydata.org/generated/seaborn.relplot.html" target="_blank">seaborn.relplot</a> (y su correspondiente función a nivel de ejes cuando se muestran gráficos de líneas, <a href="https://seaborn.pydata.org/generated/seaborn.lineplot.html" target="_blank">seaborn.lineplot</a>) tienen las mismas opciones de agregación de nuevas dimensiones de información que la función <a href="https://seaborn.pydata.org/generated/seaborn.scatterplot.html" target="_blank">seaborn.scatterplot</a>. Veámoslas una a una, y para ello partamos del dataset <em>fmri</em>:
fmri = sns.load_dataset("fmri")
fmri.sample(5)
Este dataset muestra información de señales captadas en diferentes regiones del cráneo, de diferentes sujetos, en diferentes momentos, y debido a diferentes eventos (sea lo que sea que esto significa, pues esta información no está documentada). Es decir, para un momento determinado (campo <em>timepoint</em>) tendremos varias señales. Mostremos ambos campos en una gráfica de líneas básica:
sns.relplot(x = "timepoint", y = "signal", data = fmri, kind = "line");
Pues bien, podemos dividir la línea mostrada en dos según el evento que genera la señal, mostrando cada una de un color distinto, usando el parámetro <strong>hue</strong>:
sns.relplot(x = "timepoint", y = "signal", data = fmri, kind = "line", hue = "event");
El parámetro <strong>style</strong> también provoca la disgregación de la curva inicial en varias, en este caso diferenciadas por el estilo de línea:
sns.relplot(x = "timepoint", y = "signal", data = fmri, kind = "line", style = "region");
Por último, también es posible modificar el tamaño de las líneas, aunque si no existe una relación directa entre éste y las cifras representadas por cada línea, difícilmente será correctamente interpretada esta variable visual:
sns.relplot(x = "timepoint", y = "signal", data = fmri, kind = "line", size = "region", ci = None);
(se ha eliminado el intervalo de confianza para poder visualizar mejor las líneas).
', 'es') (Line: 118)
Drupal\filter\Element\ProcessedText::preRenderText(Array)
call_user_func_array(Array, Array) (Line: 101)
Drupal\Core\Render\Renderer->doTrustedCallback(Array, Array, 'Render #pre_render callbacks must be methods of a class that implements \Drupal\Core\Security\TrustedCallbackInterface or be an anonymous function. The callback was %s. See https://www.drupal.org/node/2966725', 'exception', 'Drupal\Core\Render\Element\RenderCallbackInterface') (Line: 788)
Drupal\Core\Render\Renderer->doCallback('#pre_render', Array, Array) (Line: 374)
Drupal\Core\Render\Renderer->doRender(Array, ) (Line: 204)
Drupal\Core\Render\Renderer->render(Array) (Line: 479)
Drupal\Core\Template\TwigExtension->escapeFilter(Object, Array, 'html', NULL, 1) (Line: 88)
__TwigTemplate_a7d6005c89ae729617b9a0c2bccb1776->doDisplay(Array, Array) (Line: 405)
Twig\Template->displayWithErrorHandling(Array, Array) (Line: 378)
Twig\Template->display(Array, Array) (Line: 46)
__TwigTemplate_804f7948456cfe20e11a34c43439c7c2->doDisplay(Array, Array) (Line: 405)
Twig\Template->displayWithErrorHandling(Array, Array) (Line: 378)
Twig\Template->display(Array, Array) (Line: 43)
__TwigTemplate_bd990293b89f3b78c69fe0ee2f7828b5->doDisplay(Array, Array) (Line: 405)
Twig\Template->displayWithErrorHandling(Array, Array) (Line: 378)
Twig\Template->display(Array) (Line: 390)
Twig\Template->render(Array) (Line: 55)
twig_render_template('themes/contrib/classy/templates/field/field--text-with-summary.html.twig', Array) (Line: 384)
Drupal\Core\Theme\ThemeManager->render('field', Array) (Line: 433)
Drupal\Core\Render\Renderer->doRender(Array) (Line: 446)
Drupal\Core\Render\Renderer->doRender(Array, ) (Line: 204)
Drupal\Core\Render\Renderer->render(Array) (Line: 479)
Drupal\Core\Template\TwigExtension->escapeFilter(Object, Array, 'html', NULL, 1) (Line: 74)
__TwigTemplate_94047fbdba6937b76a4479dfa1763452->doDisplay(Array, Array) (Line: 405)
Twig\Template->displayWithErrorHandling(Array, Array) (Line: 378)
Twig\Template->display(Array) (Line: 390)
Twig\Template->render(Array) (Line: 55)
twig_render_template('themes/custom/yg_aesthetic/templates/node.html.twig', Array) (Line: 384)
Drupal\Core\Theme\ThemeManager->render('node', Array) (Line: 433)
Drupal\Core\Render\Renderer->doRender(Array, ) (Line: 204)
Drupal\Core\Render\Renderer->render(Array, ) (Line: 242)
Drupal\Core\Render\MainContent\HtmlRenderer->Drupal\Core\Render\MainContent\{closure}() (Line: 580)
Drupal\Core\Render\Renderer->executeInRenderContext(Object, Object) (Line: 235)
Drupal\Core\Render\MainContent\HtmlRenderer->prepare(Array, Object, Object) (Line: 132)
Drupal\Core\Render\MainContent\HtmlRenderer->renderResponse(Array, Object, Object) (Line: 90)
Drupal\Core\EventSubscriber\MainContentViewSubscriber->onViewRenderArray(Object, 'kernel.view', Object)
call_user_func(Array, Object, 'kernel.view', Object) (Line: 142)
Drupal\Component\EventDispatcher\ContainerAwareEventDispatcher->dispatch(Object, 'kernel.view') (Line: 174)
Symfony\Component\HttpKernel\HttpKernel->handleRaw(Object, 1) (Line: 81)
Symfony\Component\HttpKernel\HttpKernel->handle(Object, 1, 1) (Line: 58)
Drupal\Core\StackMiddleware\Session->handle(Object, 1, 1) (Line: 48)
Drupal\Core\StackMiddleware\KernelPreHandle->handle(Object, 1, 1) (Line: 191)
Drupal\page_cache\StackMiddleware\PageCache->fetch(Object, 1, 1) (Line: 128)
Drupal\page_cache\StackMiddleware\PageCache->lookup(Object, 1, 1) (Line: 82)
Drupal\page_cache\StackMiddleware\PageCache->handle(Object, 1, 1) (Line: 48)
Drupal\Core\StackMiddleware\ReverseProxyMiddleware->handle(Object, 1, 1) (Line: 51)
Drupal\Core\StackMiddleware\NegotiationMiddleware->handle(Object, 1, 1) (Line: 23)
Stack\StackedHttpKernel->handle(Object, 1, 1) (Line: 713)
Drupal\Core\DrupalKernel->handle(Object) (Line: 19)
- Deprecated function: Creation of dynamic property Drupal\mysql\Driver\Database\mysql\Select::$alterTags is deprecated in Drupal\Core\Database\Query\Select->addTag() (line 149 of core/lib/Drupal/Core/Database/Query/Select.php).
Drupal\Core\Database\Query\Select->addTag('entity_query') (Line: 147)
Drupal\Core\Entity\Query\Sql\Query->prepare() (Line: 80)
Drupal\Core\Entity\Query\Sql\Query->execute() (Line: 640)
Drupal\Core\Entity\EntityStorageBase->loadByProperties(Array) (Line: 63)
Drupal\Core\Entity\EntityRepository->loadEntityByUuid('file', 'caa4897e-bb6e-48f5-a7c7-4c0c0ab083ce') (Line: 95)
Drupal\editor\Plugin\Filter\EditorFileReference->process('Ya comentamos que la función <a href="https://seaborn.pydata.org/generated/seaborn.relplot.html" target="_blank">seaborn.relplot</a> (y su correspondiente función a nivel de ejes cuando se muestran gráficos de líneas, <a href="https://seaborn.pydata.org/generated/seaborn.lineplot.html" target="_blank">seaborn.lineplot</a>) tienen las mismas opciones de agregación de nuevas dimensiones de información que la función <a href="https://seaborn.pydata.org/generated/seaborn.scatterplot.html" target="_blank">seaborn.scatterplot</a>. Veámoslas una a una, y para ello partamos del dataset <em>fmri</em>:
fmri = sns.load_dataset("fmri")
fmri.sample(5)
Este dataset muestra información de señales captadas en diferentes regiones del cráneo, de diferentes sujetos, en diferentes momentos, y debido a diferentes eventos (sea lo que sea que esto significa, pues esta información no está documentada). Es decir, para un momento determinado (campo <em>timepoint</em>) tendremos varias señales. Mostremos ambos campos en una gráfica de líneas básica:
sns.relplot(x = "timepoint", y = "signal", data = fmri, kind = "line");
Pues bien, podemos dividir la línea mostrada en dos según el evento que genera la señal, mostrando cada una de un color distinto, usando el parámetro <strong>hue</strong>:
sns.relplot(x = "timepoint", y = "signal", data = fmri, kind = "line", hue = "event");
El parámetro <strong>style</strong> también provoca la disgregación de la curva inicial en varias, en este caso diferenciadas por el estilo de línea:
sns.relplot(x = "timepoint", y = "signal", data = fmri, kind = "line", style = "region");
Por último, también es posible modificar el tamaño de las líneas, aunque si no existe una relación directa entre éste y las cifras representadas por cada línea, difícilmente será correctamente interpretada esta variable visual:
sns.relplot(x = "timepoint", y = "signal", data = fmri, kind = "line", size = "region", ci = None);
(se ha eliminado el intervalo de confianza para poder visualizar mejor las líneas).
', 'es') (Line: 118)
Drupal\filter\Element\ProcessedText::preRenderText(Array)
call_user_func_array(Array, Array) (Line: 101)
Drupal\Core\Render\Renderer->doTrustedCallback(Array, Array, 'Render #pre_render callbacks must be methods of a class that implements \Drupal\Core\Security\TrustedCallbackInterface or be an anonymous function. The callback was %s. See https://www.drupal.org/node/2966725', 'exception', 'Drupal\Core\Render\Element\RenderCallbackInterface') (Line: 788)
Drupal\Core\Render\Renderer->doCallback('#pre_render', Array, Array) (Line: 374)
Drupal\Core\Render\Renderer->doRender(Array, ) (Line: 204)
Drupal\Core\Render\Renderer->render(Array) (Line: 479)
Drupal\Core\Template\TwigExtension->escapeFilter(Object, Array, 'html', NULL, 1) (Line: 88)
__TwigTemplate_a7d6005c89ae729617b9a0c2bccb1776->doDisplay(Array, Array) (Line: 405)
Twig\Template->displayWithErrorHandling(Array, Array) (Line: 378)
Twig\Template->display(Array, Array) (Line: 46)
__TwigTemplate_804f7948456cfe20e11a34c43439c7c2->doDisplay(Array, Array) (Line: 405)
Twig\Template->displayWithErrorHandling(Array, Array) (Line: 378)
Twig\Template->display(Array, Array) (Line: 43)
__TwigTemplate_bd990293b89f3b78c69fe0ee2f7828b5->doDisplay(Array, Array) (Line: 405)
Twig\Template->displayWithErrorHandling(Array, Array) (Line: 378)
Twig\Template->display(Array) (Line: 390)
Twig\Template->render(Array) (Line: 55)
twig_render_template('themes/contrib/classy/templates/field/field--text-with-summary.html.twig', Array) (Line: 384)
Drupal\Core\Theme\ThemeManager->render('field', Array) (Line: 433)
Drupal\Core\Render\Renderer->doRender(Array) (Line: 446)
Drupal\Core\Render\Renderer->doRender(Array, ) (Line: 204)
Drupal\Core\Render\Renderer->render(Array) (Line: 479)
Drupal\Core\Template\TwigExtension->escapeFilter(Object, Array, 'html', NULL, 1) (Line: 74)
__TwigTemplate_94047fbdba6937b76a4479dfa1763452->doDisplay(Array, Array) (Line: 405)
Twig\Template->displayWithErrorHandling(Array, Array) (Line: 378)
Twig\Template->display(Array) (Line: 390)
Twig\Template->render(Array) (Line: 55)
twig_render_template('themes/custom/yg_aesthetic/templates/node.html.twig', Array) (Line: 384)
Drupal\Core\Theme\ThemeManager->render('node', Array) (Line: 433)
Drupal\Core\Render\Renderer->doRender(Array, ) (Line: 204)
Drupal\Core\Render\Renderer->render(Array, ) (Line: 242)
Drupal\Core\Render\MainContent\HtmlRenderer->Drupal\Core\Render\MainContent\{closure}() (Line: 580)
Drupal\Core\Render\Renderer->executeInRenderContext(Object, Object) (Line: 235)
Drupal\Core\Render\MainContent\HtmlRenderer->prepare(Array, Object, Object) (Line: 132)
Drupal\Core\Render\MainContent\HtmlRenderer->renderResponse(Array, Object, Object) (Line: 90)
Drupal\Core\EventSubscriber\MainContentViewSubscriber->onViewRenderArray(Object, 'kernel.view', Object)
call_user_func(Array, Object, 'kernel.view', Object) (Line: 142)
Drupal\Component\EventDispatcher\ContainerAwareEventDispatcher->dispatch(Object, 'kernel.view') (Line: 174)
Symfony\Component\HttpKernel\HttpKernel->handleRaw(Object, 1) (Line: 81)
Symfony\Component\HttpKernel\HttpKernel->handle(Object, 1, 1) (Line: 58)
Drupal\Core\StackMiddleware\Session->handle(Object, 1, 1) (Line: 48)
Drupal\Core\StackMiddleware\KernelPreHandle->handle(Object, 1, 1) (Line: 191)
Drupal\page_cache\StackMiddleware\PageCache->fetch(Object, 1, 1) (Line: 128)
Drupal\page_cache\StackMiddleware\PageCache->lookup(Object, 1, 1) (Line: 82)
Drupal\page_cache\StackMiddleware\PageCache->handle(Object, 1, 1) (Line: 48)
Drupal\Core\StackMiddleware\ReverseProxyMiddleware->handle(Object, 1, 1) (Line: 51)
Drupal\Core\StackMiddleware\NegotiationMiddleware->handle(Object, 1, 1) (Line: 23)
Stack\StackedHttpKernel->handle(Object, 1, 1) (Line: 713)
Drupal\Core\DrupalKernel->handle(Object) (Line: 19)
- Deprecated function: Creation of dynamic property Drupal\mysql\Driver\Database\mysql\Select::$alterTags is deprecated in Drupal\Core\Database\Query\Select->addTag() (line 149 of core/lib/Drupal/Core/Database/Query/Select.php).
Drupal\Core\Database\Query\Select->addTag('file_load_multiple') (Line: 696)
Drupal\Core\Entity\Sql\SqlContentEntityStorage->buildQuery(Array) (Line: 422)
Drupal\Core\Entity\Sql\SqlContentEntityStorage->getFromStorage(Array) (Line: 393)
Drupal\Core\Entity\Sql\SqlContentEntityStorage->doLoadMultiple(Array) (Line: 346)
Drupal\Core\Entity\EntityStorageBase->loadMultiple(Array) (Line: 641)
Drupal\Core\Entity\EntityStorageBase->loadByProperties(Array) (Line: 63)
Drupal\Core\Entity\EntityRepository->loadEntityByUuid('file', 'caa4897e-bb6e-48f5-a7c7-4c0c0ab083ce') (Line: 95)
Drupal\editor\Plugin\Filter\EditorFileReference->process('Ya comentamos que la función <a href="https://seaborn.pydata.org/generated/seaborn.relplot.html" target="_blank">seaborn.relplot</a> (y su correspondiente función a nivel de ejes cuando se muestran gráficos de líneas, <a href="https://seaborn.pydata.org/generated/seaborn.lineplot.html" target="_blank">seaborn.lineplot</a>) tienen las mismas opciones de agregación de nuevas dimensiones de información que la función <a href="https://seaborn.pydata.org/generated/seaborn.scatterplot.html" target="_blank">seaborn.scatterplot</a>. Veámoslas una a una, y para ello partamos del dataset <em>fmri</em>:
fmri = sns.load_dataset("fmri")
fmri.sample(5)
Este dataset muestra información de señales captadas en diferentes regiones del cráneo, de diferentes sujetos, en diferentes momentos, y debido a diferentes eventos (sea lo que sea que esto significa, pues esta información no está documentada). Es decir, para un momento determinado (campo <em>timepoint</em>) tendremos varias señales. Mostremos ambos campos en una gráfica de líneas básica:
sns.relplot(x = "timepoint", y = "signal", data = fmri, kind = "line");
Pues bien, podemos dividir la línea mostrada en dos según el evento que genera la señal, mostrando cada una de un color distinto, usando el parámetro <strong>hue</strong>:
sns.relplot(x = "timepoint", y = "signal", data = fmri, kind = "line", hue = "event");
El parámetro <strong>style</strong> también provoca la disgregación de la curva inicial en varias, en este caso diferenciadas por el estilo de línea:
sns.relplot(x = "timepoint", y = "signal", data = fmri, kind = "line", style = "region");
Por último, también es posible modificar el tamaño de las líneas, aunque si no existe una relación directa entre éste y las cifras representadas por cada línea, difícilmente será correctamente interpretada esta variable visual:
sns.relplot(x = "timepoint", y = "signal", data = fmri, kind = "line", size = "region", ci = None);
(se ha eliminado el intervalo de confianza para poder visualizar mejor las líneas).
', 'es') (Line: 118)
Drupal\filter\Element\ProcessedText::preRenderText(Array)
call_user_func_array(Array, Array) (Line: 101)
Drupal\Core\Render\Renderer->doTrustedCallback(Array, Array, 'Render #pre_render callbacks must be methods of a class that implements \Drupal\Core\Security\TrustedCallbackInterface or be an anonymous function. The callback was %s. See https://www.drupal.org/node/2966725', 'exception', 'Drupal\Core\Render\Element\RenderCallbackInterface') (Line: 788)
Drupal\Core\Render\Renderer->doCallback('#pre_render', Array, Array) (Line: 374)
Drupal\Core\Render\Renderer->doRender(Array, ) (Line: 204)
Drupal\Core\Render\Renderer->render(Array) (Line: 479)
Drupal\Core\Template\TwigExtension->escapeFilter(Object, Array, 'html', NULL, 1) (Line: 88)
__TwigTemplate_a7d6005c89ae729617b9a0c2bccb1776->doDisplay(Array, Array) (Line: 405)
Twig\Template->displayWithErrorHandling(Array, Array) (Line: 378)
Twig\Template->display(Array, Array) (Line: 46)
__TwigTemplate_804f7948456cfe20e11a34c43439c7c2->doDisplay(Array, Array) (Line: 405)
Twig\Template->displayWithErrorHandling(Array, Array) (Line: 378)
Twig\Template->display(Array, Array) (Line: 43)
__TwigTemplate_bd990293b89f3b78c69fe0ee2f7828b5->doDisplay(Array, Array) (Line: 405)
Twig\Template->displayWithErrorHandling(Array, Array) (Line: 378)
Twig\Template->display(Array) (Line: 390)
Twig\Template->render(Array) (Line: 55)
twig_render_template('themes/contrib/classy/templates/field/field--text-with-summary.html.twig', Array) (Line: 384)
Drupal\Core\Theme\ThemeManager->render('field', Array) (Line: 433)
Drupal\Core\Render\Renderer->doRender(Array) (Line: 446)
Drupal\Core\Render\Renderer->doRender(Array, ) (Line: 204)
Drupal\Core\Render\Renderer->render(Array) (Line: 479)
Drupal\Core\Template\TwigExtension->escapeFilter(Object, Array, 'html', NULL, 1) (Line: 74)
__TwigTemplate_94047fbdba6937b76a4479dfa1763452->doDisplay(Array, Array) (Line: 405)
Twig\Template->displayWithErrorHandling(Array, Array) (Line: 378)
Twig\Template->display(Array) (Line: 390)
Twig\Template->render(Array) (Line: 55)
twig_render_template('themes/custom/yg_aesthetic/templates/node.html.twig', Array) (Line: 384)
Drupal\Core\Theme\ThemeManager->render('node', Array) (Line: 433)
Drupal\Core\Render\Renderer->doRender(Array, ) (Line: 204)
Drupal\Core\Render\Renderer->render(Array, ) (Line: 242)
Drupal\Core\Render\MainContent\HtmlRenderer->Drupal\Core\Render\MainContent\{closure}() (Line: 580)
Drupal\Core\Render\Renderer->executeInRenderContext(Object, Object) (Line: 235)
Drupal\Core\Render\MainContent\HtmlRenderer->prepare(Array, Object, Object) (Line: 132)
Drupal\Core\Render\MainContent\HtmlRenderer->renderResponse(Array, Object, Object) (Line: 90)
Drupal\Core\EventSubscriber\MainContentViewSubscriber->onViewRenderArray(Object, 'kernel.view', Object)
call_user_func(Array, Object, 'kernel.view', Object) (Line: 142)
Drupal\Component\EventDispatcher\ContainerAwareEventDispatcher->dispatch(Object, 'kernel.view') (Line: 174)
Symfony\Component\HttpKernel\HttpKernel->handleRaw(Object, 1) (Line: 81)
Symfony\Component\HttpKernel\HttpKernel->handle(Object, 1, 1) (Line: 58)
Drupal\Core\StackMiddleware\Session->handle(Object, 1, 1) (Line: 48)
Drupal\Core\StackMiddleware\KernelPreHandle->handle(Object, 1, 1) (Line: 191)
Drupal\page_cache\StackMiddleware\PageCache->fetch(Object, 1, 1) (Line: 128)
Drupal\page_cache\StackMiddleware\PageCache->lookup(Object, 1, 1) (Line: 82)
Drupal\page_cache\StackMiddleware\PageCache->handle(Object, 1, 1) (Line: 48)
Drupal\Core\StackMiddleware\ReverseProxyMiddleware->handle(Object, 1, 1) (Line: 51)
Drupal\Core\StackMiddleware\NegotiationMiddleware->handle(Object, 1, 1) (Line: 23)
Stack\StackedHttpKernel->handle(Object, 1, 1) (Line: 713)
Drupal\Core\DrupalKernel->handle(Object) (Line: 19)
- Deprecated function: Creation of dynamic property Drupal\mysql\Driver\Database\mysql\Select::$alterMetaData is deprecated in Drupal\Core\Database\Query\Select->addMetaData() (line 178 of core/lib/Drupal/Core/Database/Query/Select.php).
Drupal\Core\Database\Query\Select->addMetaData('entity_type', 'file') (Line: 115)
Drupal\Core\Entity\Query\Sql\Query->prepare() (Line: 80)
Drupal\Core\Entity\Query\Sql\Query->execute() (Line: 640)
Drupal\Core\Entity\EntityStorageBase->loadByProperties(Array) (Line: 63)
Drupal\Core\Entity\EntityRepository->loadEntityByUuid('file', 'caa4897e-bb6e-48f5-a7c7-4c0c0ab083ce') (Line: 124)
Drupal\editor\Plugin\Filter\EditorFileReference->process('Ya comentamos que la función <a href="https://seaborn.pydata.org/generated/seaborn.relplot.html" target="_blank">seaborn.relplot</a> (y su correspondiente función a nivel de ejes cuando se muestran gráficos de líneas, <a href="https://seaborn.pydata.org/generated/seaborn.lineplot.html" target="_blank">seaborn.lineplot</a>) tienen las mismas opciones de agregación de nuevas dimensiones de información que la función <a href="https://seaborn.pydata.org/generated/seaborn.scatterplot.html" target="_blank">seaborn.scatterplot</a>. Veámoslas una a una, y para ello partamos del dataset <em>fmri</em>:
fmri = sns.load_dataset("fmri")
fmri.sample(5)
Este dataset muestra información de señales captadas en diferentes regiones del cráneo, de diferentes sujetos, en diferentes momentos, y debido a diferentes eventos (sea lo que sea que esto significa, pues esta información no está documentada). Es decir, para un momento determinado (campo <em>timepoint</em>) tendremos varias señales. Mostremos ambos campos en una gráfica de líneas básica:
sns.relplot(x = "timepoint", y = "signal", data = fmri, kind = "line");
Pues bien, podemos dividir la línea mostrada en dos según el evento que genera la señal, mostrando cada una de un color distinto, usando el parámetro <strong>hue</strong>:
sns.relplot(x = "timepoint", y = "signal", data = fmri, kind = "line", hue = "event");
El parámetro <strong>style</strong> también provoca la disgregación de la curva inicial en varias, en este caso diferenciadas por el estilo de línea:
sns.relplot(x = "timepoint", y = "signal", data = fmri, kind = "line", style = "region");
Por último, también es posible modificar el tamaño de las líneas, aunque si no existe una relación directa entre éste y las cifras representadas por cada línea, difícilmente será correctamente interpretada esta variable visual:
sns.relplot(x = "timepoint", y = "signal", data = fmri, kind = "line", size = "region", ci = None);
(se ha eliminado el intervalo de confianza para poder visualizar mejor las líneas).
', 'es') (Line: 118)
Drupal\filter\Element\ProcessedText::preRenderText(Array)
call_user_func_array(Array, Array) (Line: 101)
Drupal\Core\Render\Renderer->doTrustedCallback(Array, Array, 'Render #pre_render callbacks must be methods of a class that implements \Drupal\Core\Security\TrustedCallbackInterface or be an anonymous function. The callback was %s. See https://www.drupal.org/node/2966725', 'exception', 'Drupal\Core\Render\Element\RenderCallbackInterface') (Line: 788)
Drupal\Core\Render\Renderer->doCallback('#pre_render', Array, Array) (Line: 374)
Drupal\Core\Render\Renderer->doRender(Array, ) (Line: 204)
Drupal\Core\Render\Renderer->render(Array) (Line: 479)
Drupal\Core\Template\TwigExtension->escapeFilter(Object, Array, 'html', NULL, 1) (Line: 88)
__TwigTemplate_a7d6005c89ae729617b9a0c2bccb1776->doDisplay(Array, Array) (Line: 405)
Twig\Template->displayWithErrorHandling(Array, Array) (Line: 378)
Twig\Template->display(Array, Array) (Line: 46)
__TwigTemplate_804f7948456cfe20e11a34c43439c7c2->doDisplay(Array, Array) (Line: 405)
Twig\Template->displayWithErrorHandling(Array, Array) (Line: 378)
Twig\Template->display(Array, Array) (Line: 43)
__TwigTemplate_bd990293b89f3b78c69fe0ee2f7828b5->doDisplay(Array, Array) (Line: 405)
Twig\Template->displayWithErrorHandling(Array, Array) (Line: 378)
Twig\Template->display(Array) (Line: 390)
Twig\Template->render(Array) (Line: 55)
twig_render_template('themes/contrib/classy/templates/field/field--text-with-summary.html.twig', Array) (Line: 384)
Drupal\Core\Theme\ThemeManager->render('field', Array) (Line: 433)
Drupal\Core\Render\Renderer->doRender(Array) (Line: 446)
Drupal\Core\Render\Renderer->doRender(Array, ) (Line: 204)
Drupal\Core\Render\Renderer->render(Array) (Line: 479)
Drupal\Core\Template\TwigExtension->escapeFilter(Object, Array, 'html', NULL, 1) (Line: 74)
__TwigTemplate_94047fbdba6937b76a4479dfa1763452->doDisplay(Array, Array) (Line: 405)
Twig\Template->displayWithErrorHandling(Array, Array) (Line: 378)
Twig\Template->display(Array) (Line: 390)
Twig\Template->render(Array) (Line: 55)
twig_render_template('themes/custom/yg_aesthetic/templates/node.html.twig', Array) (Line: 384)
Drupal\Core\Theme\ThemeManager->render('node', Array) (Line: 433)
Drupal\Core\Render\Renderer->doRender(Array, ) (Line: 204)
Drupal\Core\Render\Renderer->render(Array, ) (Line: 242)
Drupal\Core\Render\MainContent\HtmlRenderer->Drupal\Core\Render\MainContent\{closure}() (Line: 580)
Drupal\Core\Render\Renderer->executeInRenderContext(Object, Object) (Line: 235)
Drupal\Core\Render\MainContent\HtmlRenderer->prepare(Array, Object, Object) (Line: 132)
Drupal\Core\Render\MainContent\HtmlRenderer->renderResponse(Array, Object, Object) (Line: 90)
Drupal\Core\EventSubscriber\MainContentViewSubscriber->onViewRenderArray(Object, 'kernel.view', Object)
call_user_func(Array, Object, 'kernel.view', Object) (Line: 142)
Drupal\Component\EventDispatcher\ContainerAwareEventDispatcher->dispatch(Object, 'kernel.view') (Line: 174)
Symfony\Component\HttpKernel\HttpKernel->handleRaw(Object, 1) (Line: 81)
Symfony\Component\HttpKernel\HttpKernel->handle(Object, 1, 1) (Line: 58)
Drupal\Core\StackMiddleware\Session->handle(Object, 1, 1) (Line: 48)
Drupal\Core\StackMiddleware\KernelPreHandle->handle(Object, 1, 1) (Line: 191)
Drupal\page_cache\StackMiddleware\PageCache->fetch(Object, 1, 1) (Line: 128)
Drupal\page_cache\StackMiddleware\PageCache->lookup(Object, 1, 1) (Line: 82)
Drupal\page_cache\StackMiddleware\PageCache->handle(Object, 1, 1) (Line: 48)
Drupal\Core\StackMiddleware\ReverseProxyMiddleware->handle(Object, 1, 1) (Line: 51)
Drupal\Core\StackMiddleware\NegotiationMiddleware->handle(Object, 1, 1) (Line: 23)
Stack\StackedHttpKernel->handle(Object, 1, 1) (Line: 713)
Drupal\Core\DrupalKernel->handle(Object) (Line: 19)
- Deprecated function: Creation of dynamic property Drupal\mysql\Driver\Database\mysql\Select::$alterTags is deprecated in Drupal\Core\Database\Query\Select->addTag() (line 149 of core/lib/Drupal/Core/Database/Query/Select.php).
Drupal\Core\Database\Query\Select->addTag('entity_query') (Line: 147)
Drupal\Core\Entity\Query\Sql\Query->prepare() (Line: 80)
Drupal\Core\Entity\Query\Sql\Query->execute() (Line: 640)
Drupal\Core\Entity\EntityStorageBase->loadByProperties(Array) (Line: 63)
Drupal\Core\Entity\EntityRepository->loadEntityByUuid('file', 'caa4897e-bb6e-48f5-a7c7-4c0c0ab083ce') (Line: 124)
Drupal\editor\Plugin\Filter\EditorFileReference->process('Ya comentamos que la función <a href="https://seaborn.pydata.org/generated/seaborn.relplot.html" target="_blank">seaborn.relplot</a> (y su correspondiente función a nivel de ejes cuando se muestran gráficos de líneas, <a href="https://seaborn.pydata.org/generated/seaborn.lineplot.html" target="_blank">seaborn.lineplot</a>) tienen las mismas opciones de agregación de nuevas dimensiones de información que la función <a href="https://seaborn.pydata.org/generated/seaborn.scatterplot.html" target="_blank">seaborn.scatterplot</a>. Veámoslas una a una, y para ello partamos del dataset <em>fmri</em>:
fmri = sns.load_dataset("fmri")
fmri.sample(5)
Este dataset muestra información de señales captadas en diferentes regiones del cráneo, de diferentes sujetos, en diferentes momentos, y debido a diferentes eventos (sea lo que sea que esto significa, pues esta información no está documentada). Es decir, para un momento determinado (campo <em>timepoint</em>) tendremos varias señales. Mostremos ambos campos en una gráfica de líneas básica:
sns.relplot(x = "timepoint", y = "signal", data = fmri, kind = "line");
Pues bien, podemos dividir la línea mostrada en dos según el evento que genera la señal, mostrando cada una de un color distinto, usando el parámetro <strong>hue</strong>:
sns.relplot(x = "timepoint", y = "signal", data = fmri, kind = "line", hue = "event");
El parámetro <strong>style</strong> también provoca la disgregación de la curva inicial en varias, en este caso diferenciadas por el estilo de línea:
sns.relplot(x = "timepoint", y = "signal", data = fmri, kind = "line", style = "region");
Por último, también es posible modificar el tamaño de las líneas, aunque si no existe una relación directa entre éste y las cifras representadas por cada línea, difícilmente será correctamente interpretada esta variable visual:
sns.relplot(x = "timepoint", y = "signal", data = fmri, kind = "line", size = "region", ci = None);
(se ha eliminado el intervalo de confianza para poder visualizar mejor las líneas).
', 'es') (Line: 118)
Drupal\filter\Element\ProcessedText::preRenderText(Array)
call_user_func_array(Array, Array) (Line: 101)
Drupal\Core\Render\Renderer->doTrustedCallback(Array, Array, 'Render #pre_render callbacks must be methods of a class that implements \Drupal\Core\Security\TrustedCallbackInterface or be an anonymous function. The callback was %s. See https://www.drupal.org/node/2966725', 'exception', 'Drupal\Core\Render\Element\RenderCallbackInterface') (Line: 788)
Drupal\Core\Render\Renderer->doCallback('#pre_render', Array, Array) (Line: 374)
Drupal\Core\Render\Renderer->doRender(Array, ) (Line: 204)
Drupal\Core\Render\Renderer->render(Array) (Line: 479)
Drupal\Core\Template\TwigExtension->escapeFilter(Object, Array, 'html', NULL, 1) (Line: 88)
__TwigTemplate_a7d6005c89ae729617b9a0c2bccb1776->doDisplay(Array, Array) (Line: 405)
Twig\Template->displayWithErrorHandling(Array, Array) (Line: 378)
Twig\Template->display(Array, Array) (Line: 46)
__TwigTemplate_804f7948456cfe20e11a34c43439c7c2->doDisplay(Array, Array) (Line: 405)
Twig\Template->displayWithErrorHandling(Array, Array) (Line: 378)
Twig\Template->display(Array, Array) (Line: 43)
__TwigTemplate_bd990293b89f3b78c69fe0ee2f7828b5->doDisplay(Array, Array) (Line: 405)
Twig\Template->displayWithErrorHandling(Array, Array) (Line: 378)
Twig\Template->display(Array) (Line: 390)
Twig\Template->render(Array) (Line: 55)
twig_render_template('themes/contrib/classy/templates/field/field--text-with-summary.html.twig', Array) (Line: 384)
Drupal\Core\Theme\ThemeManager->render('field', Array) (Line: 433)
Drupal\Core\Render\Renderer->doRender(Array) (Line: 446)
Drupal\Core\Render\Renderer->doRender(Array, ) (Line: 204)
Drupal\Core\Render\Renderer->render(Array) (Line: 479)
Drupal\Core\Template\TwigExtension->escapeFilter(Object, Array, 'html', NULL, 1) (Line: 74)
__TwigTemplate_94047fbdba6937b76a4479dfa1763452->doDisplay(Array, Array) (Line: 405)
Twig\Template->displayWithErrorHandling(Array, Array) (Line: 378)
Twig\Template->display(Array) (Line: 390)
Twig\Template->render(Array) (Line: 55)
twig_render_template('themes/custom/yg_aesthetic/templates/node.html.twig', Array) (Line: 384)
Drupal\Core\Theme\ThemeManager->render('node', Array) (Line: 433)
Drupal\Core\Render\Renderer->doRender(Array, ) (Line: 204)
Drupal\Core\Render\Renderer->render(Array, ) (Line: 242)
Drupal\Core\Render\MainContent\HtmlRenderer->Drupal\Core\Render\MainContent\{closure}() (Line: 580)
Drupal\Core\Render\Renderer->executeInRenderContext(Object, Object) (Line: 235)
Drupal\Core\Render\MainContent\HtmlRenderer->prepare(Array, Object, Object) (Line: 132)
Drupal\Core\Render\MainContent\HtmlRenderer->renderResponse(Array, Object, Object) (Line: 90)
Drupal\Core\EventSubscriber\MainContentViewSubscriber->onViewRenderArray(Object, 'kernel.view', Object)
call_user_func(Array, Object, 'kernel.view', Object) (Line: 142)
Drupal\Component\EventDispatcher\ContainerAwareEventDispatcher->dispatch(Object, 'kernel.view') (Line: 174)
Symfony\Component\HttpKernel\HttpKernel->handleRaw(Object, 1) (Line: 81)
Symfony\Component\HttpKernel\HttpKernel->handle(Object, 1, 1) (Line: 58)
Drupal\Core\StackMiddleware\Session->handle(Object, 1, 1) (Line: 48)
Drupal\Core\StackMiddleware\KernelPreHandle->handle(Object, 1, 1) (Line: 191)
Drupal\page_cache\StackMiddleware\PageCache->fetch(Object, 1, 1) (Line: 128)
Drupal\page_cache\StackMiddleware\PageCache->lookup(Object, 1, 1) (Line: 82)
Drupal\page_cache\StackMiddleware\PageCache->handle(Object, 1, 1) (Line: 48)
Drupal\Core\StackMiddleware\ReverseProxyMiddleware->handle(Object, 1, 1) (Line: 51)
Drupal\Core\StackMiddleware\NegotiationMiddleware->handle(Object, 1, 1) (Line: 23)
Stack\StackedHttpKernel->handle(Object, 1, 1) (Line: 713)
Drupal\Core\DrupalKernel->handle(Object) (Line: 19)
- Deprecated function: Creation of dynamic property Drupal\mysql\Driver\Database\mysql\Select::$alterTags is deprecated in Drupal\Core\Database\Query\Select->addTag() (line 149 of core/lib/Drupal/Core/Database/Query/Select.php).
Drupal\Core\Database\Query\Select->addTag('node_access') (Line: 51)
Drupal\book\BookOutlineStorage->loadMultiple(Array) (Line: 1021)
Drupal\book\BookManager->bookTreeCheckAccess(Array, Array) (Line: 701)
Drupal\book\BookManager->bookTreeBuild('663', Array) (Line: 567)
Drupal\book\BookManager->bookTreeAllData('663', Array, 4) (Line: 792)
Drupal\book\BookManager->bookTreeGetFlat(Array) (Line: 109)
Drupal\book\BookOutline->childrenLinks(Array) (Line: 403)
template_preprocess_book_navigation(Array, 'book_navigation', Array)
call_user_func_array('template_preprocess_book_navigation', Array) (Line: 287)
Drupal\Core\Theme\ThemeManager->render('book_navigation', Array) (Line: 433)
Drupal\Core\Render\Renderer->doRender(Array) (Line: 446)
Drupal\Core\Render\Renderer->doRender(Array, ) (Line: 204)
Drupal\Core\Render\Renderer->render(Array) (Line: 479)
Drupal\Core\Template\TwigExtension->escapeFilter(Object, Array, 'html', NULL, 1) (Line: 74)
__TwigTemplate_94047fbdba6937b76a4479dfa1763452->doDisplay(Array, Array) (Line: 405)
Twig\Template->displayWithErrorHandling(Array, Array) (Line: 378)
Twig\Template->display(Array) (Line: 390)
Twig\Template->render(Array) (Line: 55)
twig_render_template('themes/custom/yg_aesthetic/templates/node.html.twig', Array) (Line: 384)
Drupal\Core\Theme\ThemeManager->render('node', Array) (Line: 433)
Drupal\Core\Render\Renderer->doRender(Array, ) (Line: 204)
Drupal\Core\Render\Renderer->render(Array, ) (Line: 242)
Drupal\Core\Render\MainContent\HtmlRenderer->Drupal\Core\Render\MainContent\{closure}() (Line: 580)
Drupal\Core\Render\Renderer->executeInRenderContext(Object, Object) (Line: 235)
Drupal\Core\Render\MainContent\HtmlRenderer->prepare(Array, Object, Object) (Line: 132)
Drupal\Core\Render\MainContent\HtmlRenderer->renderResponse(Array, Object, Object) (Line: 90)
Drupal\Core\EventSubscriber\MainContentViewSubscriber->onViewRenderArray(Object, 'kernel.view', Object)
call_user_func(Array, Object, 'kernel.view', Object) (Line: 142)
Drupal\Component\EventDispatcher\ContainerAwareEventDispatcher->dispatch(Object, 'kernel.view') (Line: 174)
Symfony\Component\HttpKernel\HttpKernel->handleRaw(Object, 1) (Line: 81)
Symfony\Component\HttpKernel\HttpKernel->handle(Object, 1, 1) (Line: 58)
Drupal\Core\StackMiddleware\Session->handle(Object, 1, 1) (Line: 48)
Drupal\Core\StackMiddleware\KernelPreHandle->handle(Object, 1, 1) (Line: 191)
Drupal\page_cache\StackMiddleware\PageCache->fetch(Object, 1, 1) (Line: 128)
Drupal\page_cache\StackMiddleware\PageCache->lookup(Object, 1, 1) (Line: 82)
Drupal\page_cache\StackMiddleware\PageCache->handle(Object, 1, 1) (Line: 48)
Drupal\Core\StackMiddleware\ReverseProxyMiddleware->handle(Object, 1, 1) (Line: 51)
Drupal\Core\StackMiddleware\NegotiationMiddleware->handle(Object, 1, 1) (Line: 23)
Stack\StackedHttpKernel->handle(Object, 1, 1) (Line: 713)
Drupal\Core\DrupalKernel->handle(Object) (Line: 19)
- Deprecated function: Creation of dynamic property Drupal\mysql\Driver\Database\mysql\Select::$alterMetaData is deprecated in Drupal\Core\Database\Query\Select->addMetaData() (line 178 of core/lib/Drupal/Core/Database/Query/Select.php).
Drupal\Core\Database\Query\Select->addMetaData('base_table', 'book') (Line: 52)
Drupal\book\BookOutlineStorage->loadMultiple(Array) (Line: 1021)
Drupal\book\BookManager->bookTreeCheckAccess(Array, Array) (Line: 701)
Drupal\book\BookManager->bookTreeBuild('663', Array) (Line: 567)
Drupal\book\BookManager->bookTreeAllData('663', Array, 4) (Line: 792)
Drupal\book\BookManager->bookTreeGetFlat(Array) (Line: 109)
Drupal\book\BookOutline->childrenLinks(Array) (Line: 403)
template_preprocess_book_navigation(Array, 'book_navigation', Array)
call_user_func_array('template_preprocess_book_navigation', Array) (Line: 287)
Drupal\Core\Theme\ThemeManager->render('book_navigation', Array) (Line: 433)
Drupal\Core\Render\Renderer->doRender(Array) (Line: 446)
Drupal\Core\Render\Renderer->doRender(Array, ) (Line: 204)
Drupal\Core\Render\Renderer->render(Array) (Line: 479)
Drupal\Core\Template\TwigExtension->escapeFilter(Object, Array, 'html', NULL, 1) (Line: 74)
__TwigTemplate_94047fbdba6937b76a4479dfa1763452->doDisplay(Array, Array) (Line: 405)
Twig\Template->displayWithErrorHandling(Array, Array) (Line: 378)
Twig\Template->display(Array) (Line: 390)
Twig\Template->render(Array) (Line: 55)
twig_render_template('themes/custom/yg_aesthetic/templates/node.html.twig', Array) (Line: 384)
Drupal\Core\Theme\ThemeManager->render('node', Array) (Line: 433)
Drupal\Core\Render\Renderer->doRender(Array, ) (Line: 204)
Drupal\Core\Render\Renderer->render(Array, ) (Line: 242)
Drupal\Core\Render\MainContent\HtmlRenderer->Drupal\Core\Render\MainContent\{closure}() (Line: 580)
Drupal\Core\Render\Renderer->executeInRenderContext(Object, Object) (Line: 235)
Drupal\Core\Render\MainContent\HtmlRenderer->prepare(Array, Object, Object) (Line: 132)
Drupal\Core\Render\MainContent\HtmlRenderer->renderResponse(Array, Object, Object) (Line: 90)
Drupal\Core\EventSubscriber\MainContentViewSubscriber->onViewRenderArray(Object, 'kernel.view', Object)
call_user_func(Array, Object, 'kernel.view', Object) (Line: 142)
Drupal\Component\EventDispatcher\ContainerAwareEventDispatcher->dispatch(Object, 'kernel.view') (Line: 174)
Symfony\Component\HttpKernel\HttpKernel->handleRaw(Object, 1) (Line: 81)
Symfony\Component\HttpKernel\HttpKernel->handle(Object, 1, 1) (Line: 58)
Drupal\Core\StackMiddleware\Session->handle(Object, 1, 1) (Line: 48)
Drupal\Core\StackMiddleware\KernelPreHandle->handle(Object, 1, 1) (Line: 191)
Drupal\page_cache\StackMiddleware\PageCache->fetch(Object, 1, 1) (Line: 128)
Drupal\page_cache\StackMiddleware\PageCache->lookup(Object, 1, 1) (Line: 82)
Drupal\page_cache\StackMiddleware\PageCache->handle(Object, 1, 1) (Line: 48)
Drupal\Core\StackMiddleware\ReverseProxyMiddleware->handle(Object, 1, 1) (Line: 51)
Drupal\Core\StackMiddleware\NegotiationMiddleware->handle(Object, 1, 1) (Line: 23)
Stack\StackedHttpKernel->handle(Object, 1, 1) (Line: 713)
Drupal\Core\DrupalKernel->handle(Object) (Line: 19)
- Deprecated function: Creation of dynamic property Drupal\mysql\Driver\Database\mysql\Select::$alterTags is deprecated in Drupal\Core\Database\Query\Select->addTag() (line 149 of core/lib/Drupal/Core/Database/Query/Select.php).
Drupal\Core\Database\Query\Select->addTag('node_access') (Line: 51)
Drupal\book\BookOutlineStorage->loadMultiple(Array) (Line: 1021)
Drupal\book\BookManager->bookTreeCheckAccess(Array, Array) (Line: 1179)
Drupal\book\BookManager->bookSubtreeData(Array) (Line: 56)
Drupal\book\BookOutline->prevLink(Array) (Line: 407)
template_preprocess_book_navigation(Array, 'book_navigation', Array)
call_user_func_array('template_preprocess_book_navigation', Array) (Line: 287)
Drupal\Core\Theme\ThemeManager->render('book_navigation', Array) (Line: 433)
Drupal\Core\Render\Renderer->doRender(Array) (Line: 446)
Drupal\Core\Render\Renderer->doRender(Array, ) (Line: 204)
Drupal\Core\Render\Renderer->render(Array) (Line: 479)
Drupal\Core\Template\TwigExtension->escapeFilter(Object, Array, 'html', NULL, 1) (Line: 74)
__TwigTemplate_94047fbdba6937b76a4479dfa1763452->doDisplay(Array, Array) (Line: 405)
Twig\Template->displayWithErrorHandling(Array, Array) (Line: 378)
Twig\Template->display(Array) (Line: 390)
Twig\Template->render(Array) (Line: 55)
twig_render_template('themes/custom/yg_aesthetic/templates/node.html.twig', Array) (Line: 384)
Drupal\Core\Theme\ThemeManager->render('node', Array) (Line: 433)
Drupal\Core\Render\Renderer->doRender(Array, ) (Line: 204)
Drupal\Core\Render\Renderer->render(Array, ) (Line: 242)
Drupal\Core\Render\MainContent\HtmlRenderer->Drupal\Core\Render\MainContent\{closure}() (Line: 580)
Drupal\Core\Render\Renderer->executeInRenderContext(Object, Object) (Line: 235)
Drupal\Core\Render\MainContent\HtmlRenderer->prepare(Array, Object, Object) (Line: 132)
Drupal\Core\Render\MainContent\HtmlRenderer->renderResponse(Array, Object, Object) (Line: 90)
Drupal\Core\EventSubscriber\MainContentViewSubscriber->onViewRenderArray(Object, 'kernel.view', Object)
call_user_func(Array, Object, 'kernel.view', Object) (Line: 142)
Drupal\Component\EventDispatcher\ContainerAwareEventDispatcher->dispatch(Object, 'kernel.view') (Line: 174)
Symfony\Component\HttpKernel\HttpKernel->handleRaw(Object, 1) (Line: 81)
Symfony\Component\HttpKernel\HttpKernel->handle(Object, 1, 1) (Line: 58)
Drupal\Core\StackMiddleware\Session->handle(Object, 1, 1) (Line: 48)
Drupal\Core\StackMiddleware\KernelPreHandle->handle(Object, 1, 1) (Line: 191)
Drupal\page_cache\StackMiddleware\PageCache->fetch(Object, 1, 1) (Line: 128)
Drupal\page_cache\StackMiddleware\PageCache->lookup(Object, 1, 1) (Line: 82)
Drupal\page_cache\StackMiddleware\PageCache->handle(Object, 1, 1) (Line: 48)
Drupal\Core\StackMiddleware\ReverseProxyMiddleware->handle(Object, 1, 1) (Line: 51)
Drupal\Core\StackMiddleware\NegotiationMiddleware->handle(Object, 1, 1) (Line: 23)
Stack\StackedHttpKernel->handle(Object, 1, 1) (Line: 713)
Drupal\Core\DrupalKernel->handle(Object) (Line: 19)
- Deprecated function: Creation of dynamic property Drupal\mysql\Driver\Database\mysql\Select::$alterMetaData is deprecated in Drupal\Core\Database\Query\Select->addMetaData() (line 178 of core/lib/Drupal/Core/Database/Query/Select.php).
Drupal\Core\Database\Query\Select->addMetaData('base_table', 'book') (Line: 52)
Drupal\book\BookOutlineStorage->loadMultiple(Array) (Line: 1021)
Drupal\book\BookManager->bookTreeCheckAccess(Array, Array) (Line: 1179)
Drupal\book\BookManager->bookSubtreeData(Array) (Line: 56)
Drupal\book\BookOutline->prevLink(Array) (Line: 407)
template_preprocess_book_navigation(Array, 'book_navigation', Array)
call_user_func_array('template_preprocess_book_navigation', Array) (Line: 287)
Drupal\Core\Theme\ThemeManager->render('book_navigation', Array) (Line: 433)
Drupal\Core\Render\Renderer->doRender(Array) (Line: 446)
Drupal\Core\Render\Renderer->doRender(Array, ) (Line: 204)
Drupal\Core\Render\Renderer->render(Array) (Line: 479)
Drupal\Core\Template\TwigExtension->escapeFilter(Object, Array, 'html', NULL, 1) (Line: 74)
__TwigTemplate_94047fbdba6937b76a4479dfa1763452->doDisplay(Array, Array) (Line: 405)
Twig\Template->displayWithErrorHandling(Array, Array) (Line: 378)
Twig\Template->display(Array) (Line: 390)
Twig\Template->render(Array) (Line: 55)
twig_render_template('themes/custom/yg_aesthetic/templates/node.html.twig', Array) (Line: 384)
Drupal\Core\Theme\ThemeManager->render('node', Array) (Line: 433)
Drupal\Core\Render\Renderer->doRender(Array, ) (Line: 204)
Drupal\Core\Render\Renderer->render(Array, ) (Line: 242)
Drupal\Core\Render\MainContent\HtmlRenderer->Drupal\Core\Render\MainContent\{closure}() (Line: 580)
Drupal\Core\Render\Renderer->executeInRenderContext(Object, Object) (Line: 235)
Drupal\Core\Render\MainContent\HtmlRenderer->prepare(Array, Object, Object) (Line: 132)
Drupal\Core\Render\MainContent\HtmlRenderer->renderResponse(Array, Object, Object) (Line: 90)
Drupal\Core\EventSubscriber\MainContentViewSubscriber->onViewRenderArray(Object, 'kernel.view', Object)
call_user_func(Array, Object, 'kernel.view', Object) (Line: 142)
Drupal\Component\EventDispatcher\ContainerAwareEventDispatcher->dispatch(Object, 'kernel.view') (Line: 174)
Symfony\Component\HttpKernel\HttpKernel->handleRaw(Object, 1) (Line: 81)
Symfony\Component\HttpKernel\HttpKernel->handle(Object, 1, 1) (Line: 58)
Drupal\Core\StackMiddleware\Session->handle(Object, 1, 1) (Line: 48)
Drupal\Core\StackMiddleware\KernelPreHandle->handle(Object, 1, 1) (Line: 191)
Drupal\page_cache\StackMiddleware\PageCache->fetch(Object, 1, 1) (Line: 128)
Drupal\page_cache\StackMiddleware\PageCache->lookup(Object, 1, 1) (Line: 82)
Drupal\page_cache\StackMiddleware\PageCache->handle(Object, 1, 1) (Line: 48)
Drupal\Core\StackMiddleware\ReverseProxyMiddleware->handle(Object, 1, 1) (Line: 51)
Drupal\Core\StackMiddleware\NegotiationMiddleware->handle(Object, 1, 1) (Line: 23)
Stack\StackedHttpKernel->handle(Object, 1, 1) (Line: 713)
Drupal\Core\DrupalKernel->handle(Object) (Line: 19)
- Deprecated function: Creation of dynamic property Drupal\mysql\Driver\Database\mysql\Select::$alterTags is deprecated in Drupal\Core\Database\Query\Select->addTag() (line 149 of core/lib/Drupal/Core/Database/Query/Select.php).
Drupal\Core\Database\Query\Select->addTag('node_access') (Line: 51)
Drupal\book\BookOutlineStorage->loadMultiple(Array, 1) (Line: 831)
Drupal\book\BookManager->loadBookLinks(Array, 1) (Line: 823)
Drupal\book\BookManager->loadBookLink('683') (Line: 419)
template_preprocess_book_navigation(Array, 'book_navigation', Array)
call_user_func_array('template_preprocess_book_navigation', Array) (Line: 287)
Drupal\Core\Theme\ThemeManager->render('book_navigation', Array) (Line: 433)
Drupal\Core\Render\Renderer->doRender(Array) (Line: 446)
Drupal\Core\Render\Renderer->doRender(Array, ) (Line: 204)
Drupal\Core\Render\Renderer->render(Array) (Line: 479)
Drupal\Core\Template\TwigExtension->escapeFilter(Object, Array, 'html', NULL, 1) (Line: 74)
__TwigTemplate_94047fbdba6937b76a4479dfa1763452->doDisplay(Array, Array) (Line: 405)
Twig\Template->displayWithErrorHandling(Array, Array) (Line: 378)
Twig\Template->display(Array) (Line: 390)
Twig\Template->render(Array) (Line: 55)
twig_render_template('themes/custom/yg_aesthetic/templates/node.html.twig', Array) (Line: 384)
Drupal\Core\Theme\ThemeManager->render('node', Array) (Line: 433)
Drupal\Core\Render\Renderer->doRender(Array, ) (Line: 204)
Drupal\Core\Render\Renderer->render(Array, ) (Line: 242)
Drupal\Core\Render\MainContent\HtmlRenderer->Drupal\Core\Render\MainContent\{closure}() (Line: 580)
Drupal\Core\Render\Renderer->executeInRenderContext(Object, Object) (Line: 235)
Drupal\Core\Render\MainContent\HtmlRenderer->prepare(Array, Object, Object) (Line: 132)
Drupal\Core\Render\MainContent\HtmlRenderer->renderResponse(Array, Object, Object) (Line: 90)
Drupal\Core\EventSubscriber\MainContentViewSubscriber->onViewRenderArray(Object, 'kernel.view', Object)
call_user_func(Array, Object, 'kernel.view', Object) (Line: 142)
Drupal\Component\EventDispatcher\ContainerAwareEventDispatcher->dispatch(Object, 'kernel.view') (Line: 174)
Symfony\Component\HttpKernel\HttpKernel->handleRaw(Object, 1) (Line: 81)
Symfony\Component\HttpKernel\HttpKernel->handle(Object, 1, 1) (Line: 58)
Drupal\Core\StackMiddleware\Session->handle(Object, 1, 1) (Line: 48)
Drupal\Core\StackMiddleware\KernelPreHandle->handle(Object, 1, 1) (Line: 191)
Drupal\page_cache\StackMiddleware\PageCache->fetch(Object, 1, 1) (Line: 128)
Drupal\page_cache\StackMiddleware\PageCache->lookup(Object, 1, 1) (Line: 82)
Drupal\page_cache\StackMiddleware\PageCache->handle(Object, 1, 1) (Line: 48)
Drupal\Core\StackMiddleware\ReverseProxyMiddleware->handle(Object, 1, 1) (Line: 51)
Drupal\Core\StackMiddleware\NegotiationMiddleware->handle(Object, 1, 1) (Line: 23)
Stack\StackedHttpKernel->handle(Object, 1, 1) (Line: 713)
Drupal\Core\DrupalKernel->handle(Object) (Line: 19)
- Deprecated function: Creation of dynamic property Drupal\mysql\Driver\Database\mysql\Select::$alterMetaData is deprecated in Drupal\Core\Database\Query\Select->addMetaData() (line 178 of core/lib/Drupal/Core/Database/Query/Select.php).
Drupal\Core\Database\Query\Select->addMetaData('base_table', 'book') (Line: 52)
Drupal\book\BookOutlineStorage->loadMultiple(Array, 1) (Line: 831)
Drupal\book\BookManager->loadBookLinks(Array, 1) (Line: 823)
Drupal\book\BookManager->loadBookLink('683') (Line: 419)
template_preprocess_book_navigation(Array, 'book_navigation', Array)
call_user_func_array('template_preprocess_book_navigation', Array) (Line: 287)
Drupal\Core\Theme\ThemeManager->render('book_navigation', Array) (Line: 433)
Drupal\Core\Render\Renderer->doRender(Array) (Line: 446)
Drupal\Core\Render\Renderer->doRender(Array, ) (Line: 204)
Drupal\Core\Render\Renderer->render(Array) (Line: 479)
Drupal\Core\Template\TwigExtension->escapeFilter(Object, Array, 'html', NULL, 1) (Line: 74)
__TwigTemplate_94047fbdba6937b76a4479dfa1763452->doDisplay(Array, Array) (Line: 405)
Twig\Template->displayWithErrorHandling(Array, Array) (Line: 378)
Twig\Template->display(Array) (Line: 390)
Twig\Template->render(Array) (Line: 55)
twig_render_template('themes/custom/yg_aesthetic/templates/node.html.twig', Array) (Line: 384)
Drupal\Core\Theme\ThemeManager->render('node', Array) (Line: 433)
Drupal\Core\Render\Renderer->doRender(Array, ) (Line: 204)
Drupal\Core\Render\Renderer->render(Array, ) (Line: 242)
Drupal\Core\Render\MainContent\HtmlRenderer->Drupal\Core\Render\MainContent\{closure}() (Line: 580)
Drupal\Core\Render\Renderer->executeInRenderContext(Object, Object) (Line: 235)
Drupal\Core\Render\MainContent\HtmlRenderer->prepare(Array, Object, Object) (Line: 132)
Drupal\Core\Render\MainContent\HtmlRenderer->renderResponse(Array, Object, Object) (Line: 90)
Drupal\Core\EventSubscriber\MainContentViewSubscriber->onViewRenderArray(Object, 'kernel.view', Object)
call_user_func(Array, Object, 'kernel.view', Object) (Line: 142)
Drupal\Component\EventDispatcher\ContainerAwareEventDispatcher->dispatch(Object, 'kernel.view') (Line: 174)
Symfony\Component\HttpKernel\HttpKernel->handleRaw(Object, 1) (Line: 81)
Symfony\Component\HttpKernel\HttpKernel->handle(Object, 1, 1) (Line: 58)
Drupal\Core\StackMiddleware\Session->handle(Object, 1, 1) (Line: 48)
Drupal\Core\StackMiddleware\KernelPreHandle->handle(Object, 1, 1) (Line: 191)
Drupal\page_cache\StackMiddleware\PageCache->fetch(Object, 1, 1) (Line: 128)
Drupal\page_cache\StackMiddleware\PageCache->lookup(Object, 1, 1) (Line: 82)
Drupal\page_cache\StackMiddleware\PageCache->handle(Object, 1, 1) (Line: 48)
Drupal\Core\StackMiddleware\ReverseProxyMiddleware->handle(Object, 1, 1) (Line: 51)
Drupal\Core\StackMiddleware\NegotiationMiddleware->handle(Object, 1, 1) (Line: 23)
Stack\StackedHttpKernel->handle(Object, 1, 1) (Line: 713)
Drupal\Core\DrupalKernel->handle(Object) (Line: 19)
- Deprecated function: Return type of Drupal\google_analytics\Component\Render\GoogleAnalyticsJavaScriptSnippet::jsonSerialize() should either be compatible with JsonSerializable::jsonSerialize(): mixed, or the #[\ReturnTypeWillChange] attribute should be used to temporarily suppress the notice in include() (line 10 of modules/contrib/google_analytics/src/Component/Render/GoogleAnalyticsJavaScriptSnippet.php).
include('/var/www/vhosts/interactivechaos.ovh/httpdocs/modules/contrib/google_analytics/src/Component/Render/GoogleAnalyticsJavaScriptSnippet.php') (Line: 578)
Composer\Autoload\ClassLoader::Composer\Autoload\{closure}('/var/www/vhosts/interactivechaos.ovh/httpdocs/modules/contrib/google_analytics/src/Component/Render/GoogleAnalyticsJavaScriptSnippet.php') (Line: 432)
Composer\Autoload\ClassLoader->loadClass('Drupal\google_analytics\Component\Render\GoogleAnalyticsJavaScriptSnippet') (Line: 372)
google_analytics_page_attachments(Array) (Line: 313)
Drupal\Core\Render\MainContent\HtmlRenderer->Drupal\Core\Render\MainContent\{closure}(Object, 'google_analytics') (Line: 405)
Drupal\Core\Extension\ModuleHandler->invokeAllWith('page_attachments', Object) (Line: 310)
Drupal\Core\Render\MainContent\HtmlRenderer->invokePageAttachmentHooks(Array) (Line: 288)
Drupal\Core\Render\MainContent\HtmlRenderer->prepare(Array, Object, Object) (Line: 132)
Drupal\Core\Render\MainContent\HtmlRenderer->renderResponse(Array, Object, Object) (Line: 90)
Drupal\Core\EventSubscriber\MainContentViewSubscriber->onViewRenderArray(Object, 'kernel.view', Object)
call_user_func(Array, Object, 'kernel.view', Object) (Line: 142)
Drupal\Component\EventDispatcher\ContainerAwareEventDispatcher->dispatch(Object, 'kernel.view') (Line: 174)
Symfony\Component\HttpKernel\HttpKernel->handleRaw(Object, 1) (Line: 81)
Symfony\Component\HttpKernel\HttpKernel->handle(Object, 1, 1) (Line: 58)
Drupal\Core\StackMiddleware\Session->handle(Object, 1, 1) (Line: 48)
Drupal\Core\StackMiddleware\KernelPreHandle->handle(Object, 1, 1) (Line: 191)
Drupal\page_cache\StackMiddleware\PageCache->fetch(Object, 1, 1) (Line: 128)
Drupal\page_cache\StackMiddleware\PageCache->lookup(Object, 1, 1) (Line: 82)
Drupal\page_cache\StackMiddleware\PageCache->handle(Object, 1, 1) (Line: 48)
Drupal\Core\StackMiddleware\ReverseProxyMiddleware->handle(Object, 1, 1) (Line: 51)
Drupal\Core\StackMiddleware\NegotiationMiddleware->handle(Object, 1, 1) (Line: 23)
Stack\StackedHttpKernel->handle(Object, 1, 1) (Line: 713)
Drupal\Core\DrupalKernel->handle(Object) (Line: 19)
- Deprecated function: Use of "static" in callables is deprecated in Drupal\user\Entity\Role::postLoad() (line 172 of core/modules/user/src/Entity/Role.php).
Drupal\user\Entity\Role::postLoad(Object, Array) (Line: 423)
Drupal\Core\Entity\EntityStorageBase->postLoad(Array) (Line: 353)
Drupal\Core\Entity\EntityStorageBase->loadMultiple() (Line: 126)
eu_cookie_compliance_page_attachments(Array) (Line: 313)
Drupal\Core\Render\MainContent\HtmlRenderer->Drupal\Core\Render\MainContent\{closure}(Object, 'eu_cookie_compliance') (Line: 405)
Drupal\Core\Extension\ModuleHandler->invokeAllWith('page_attachments', Object) (Line: 310)
Drupal\Core\Render\MainContent\HtmlRenderer->invokePageAttachmentHooks(Array) (Line: 288)
Drupal\Core\Render\MainContent\HtmlRenderer->prepare(Array, Object, Object) (Line: 132)
Drupal\Core\Render\MainContent\HtmlRenderer->renderResponse(Array, Object, Object) (Line: 90)
Drupal\Core\EventSubscriber\MainContentViewSubscriber->onViewRenderArray(Object, 'kernel.view', Object)
call_user_func(Array, Object, 'kernel.view', Object) (Line: 142)
Drupal\Component\EventDispatcher\ContainerAwareEventDispatcher->dispatch(Object, 'kernel.view') (Line: 174)
Symfony\Component\HttpKernel\HttpKernel->handleRaw(Object, 1) (Line: 81)
Symfony\Component\HttpKernel\HttpKernel->handle(Object, 1, 1) (Line: 58)
Drupal\Core\StackMiddleware\Session->handle(Object, 1, 1) (Line: 48)
Drupal\Core\StackMiddleware\KernelPreHandle->handle(Object, 1, 1) (Line: 191)
Drupal\page_cache\StackMiddleware\PageCache->fetch(Object, 1, 1) (Line: 128)
Drupal\page_cache\StackMiddleware\PageCache->lookup(Object, 1, 1) (Line: 82)
Drupal\page_cache\StackMiddleware\PageCache->handle(Object, 1, 1) (Line: 48)
Drupal\Core\StackMiddleware\ReverseProxyMiddleware->handle(Object, 1, 1) (Line: 51)
Drupal\Core\StackMiddleware\NegotiationMiddleware->handle(Object, 1, 1) (Line: 23)
Stack\StackedHttpKernel->handle(Object, 1, 1) (Line: 713)
Drupal\Core\DrupalKernel->handle(Object) (Line: 19)
- Deprecated function: Creation of dynamic property Drupal\mysql\Driver\Database\mysql\Select::$alterMetaData is deprecated in Drupal\Core\Database\Query\Select->addMetaData() (line 178 of core/lib/Drupal/Core/Database/Query/Select.php).
Drupal\Core\Database\Query\Select->addMetaData('entity_type', 'node') (Line: 115)
Drupal\Core\Entity\Query\Sql\Query->prepare() (Line: 80)
Drupal\Core\Entity\Query\Sql\Query->execute() (Line: 167)
Drupal\book\Plugin\Block\BookNavigationBlock->build() (Line: 171)
Drupal\block\BlockViewBuilder::preRender(Array)
call_user_func_array(Array, Array) (Line: 101)
Drupal\Core\Render\Renderer->doTrustedCallback(Array, Array, 'Render #pre_render callbacks must be methods of a class that implements \Drupal\Core\Security\TrustedCallbackInterface or be an anonymous function. The callback was %s. See https://www.drupal.org/node/2966725', 'exception', 'Drupal\Core\Render\Element\RenderCallbackInterface') (Line: 788)
Drupal\Core\Render\Renderer->doCallback('#pre_render', Array, Array) (Line: 374)
Drupal\Core\Render\Renderer->doRender(Array, 1) (Line: 204)
Drupal\Core\Render\Renderer->render(Array, 1) (Line: 160)
Drupal\Core\Render\Renderer->Drupal\Core\Render\{closure}() (Line: 580)
Drupal\Core\Render\Renderer->executeInRenderContext(Object, Object) (Line: 159)
Drupal\Core\Render\Renderer->renderPlain(Array) (Line: 175)
Drupal\Core\Render\Renderer->renderPlaceholder('', Array) (Line: 665)
Drupal\Core\Render\Renderer->replacePlaceholders(Array) (Line: 550)
Drupal\Core\Render\Renderer->doRender(Array, 1) (Line: 204)
Drupal\Core\Render\Renderer->render(Array, 1) (Line: 148)
Drupal\Core\Render\Renderer->Drupal\Core\Render\{closure}() (Line: 580)
Drupal\Core\Render\Renderer->executeInRenderContext(Object, Object) (Line: 147)
Drupal\Core\Render\Renderer->renderRoot(Array) (Line: 279)
Drupal\Core\Render\HtmlResponseAttachmentsProcessor->renderPlaceholders(Object) (Line: 71)
Drupal\big_pipe\Render\BigPipeResponseAttachmentsProcessor->processAttachments(Object) (Line: 45)
Drupal\Core\EventSubscriber\HtmlResponseSubscriber->onRespond(Object, 'kernel.response', Object)
call_user_func(Array, Object, 'kernel.response', Object) (Line: 142)
Drupal\Component\EventDispatcher\ContainerAwareEventDispatcher->dispatch(Object, 'kernel.response') (Line: 202)
Symfony\Component\HttpKernel\HttpKernel->filterResponse(Object, Object, 1) (Line: 190)
Symfony\Component\HttpKernel\HttpKernel->handleRaw(Object, 1) (Line: 81)
Symfony\Component\HttpKernel\HttpKernel->handle(Object, 1, 1) (Line: 58)
Drupal\Core\StackMiddleware\Session->handle(Object, 1, 1) (Line: 48)
Drupal\Core\StackMiddleware\KernelPreHandle->handle(Object, 1, 1) (Line: 191)
Drupal\page_cache\StackMiddleware\PageCache->fetch(Object, 1, 1) (Line: 128)
Drupal\page_cache\StackMiddleware\PageCache->lookup(Object, 1, 1) (Line: 82)
Drupal\page_cache\StackMiddleware\PageCache->handle(Object, 1, 1) (Line: 48)
Drupal\Core\StackMiddleware\ReverseProxyMiddleware->handle(Object, 1, 1) (Line: 51)
Drupal\Core\StackMiddleware\NegotiationMiddleware->handle(Object, 1, 1) (Line: 23)
Stack\StackedHttpKernel->handle(Object, 1, 1) (Line: 713)
Drupal\Core\DrupalKernel->handle(Object) (Line: 19)
- Deprecated function: Creation of dynamic property Drupal\mysql\Driver\Database\mysql\Select::$alterTags is deprecated in Drupal\Core\Database\Query\Select->addTag() (line 149 of core/lib/Drupal/Core/Database/Query/Select.php).
Drupal\Core\Database\Query\Select->addTag('node_access') (Line: 145)
Drupal\Core\Entity\Query\Sql\Query->prepare() (Line: 80)
Drupal\Core\Entity\Query\Sql\Query->execute() (Line: 167)
Drupal\book\Plugin\Block\BookNavigationBlock->build() (Line: 171)
Drupal\block\BlockViewBuilder::preRender(Array)
call_user_func_array(Array, Array) (Line: 101)
Drupal\Core\Render\Renderer->doTrustedCallback(Array, Array, 'Render #pre_render callbacks must be methods of a class that implements \Drupal\Core\Security\TrustedCallbackInterface or be an anonymous function. The callback was %s. See https://www.drupal.org/node/2966725', 'exception', 'Drupal\Core\Render\Element\RenderCallbackInterface') (Line: 788)
Drupal\Core\Render\Renderer->doCallback('#pre_render', Array, Array) (Line: 374)
Drupal\Core\Render\Renderer->doRender(Array, 1) (Line: 204)
Drupal\Core\Render\Renderer->render(Array, 1) (Line: 160)
Drupal\Core\Render\Renderer->Drupal\Core\Render\{closure}() (Line: 580)
Drupal\Core\Render\Renderer->executeInRenderContext(Object, Object) (Line: 159)
Drupal\Core\Render\Renderer->renderPlain(Array) (Line: 175)
Drupal\Core\Render\Renderer->renderPlaceholder('', Array) (Line: 665)
Drupal\Core\Render\Renderer->replacePlaceholders(Array) (Line: 550)
Drupal\Core\Render\Renderer->doRender(Array, 1) (Line: 204)
Drupal\Core\Render\Renderer->render(Array, 1) (Line: 148)
Drupal\Core\Render\Renderer->Drupal\Core\Render\{closure}() (Line: 580)
Drupal\Core\Render\Renderer->executeInRenderContext(Object, Object) (Line: 147)
Drupal\Core\Render\Renderer->renderRoot(Array) (Line: 279)
Drupal\Core\Render\HtmlResponseAttachmentsProcessor->renderPlaceholders(Object) (Line: 71)
Drupal\big_pipe\Render\BigPipeResponseAttachmentsProcessor->processAttachments(Object) (Line: 45)
Drupal\Core\EventSubscriber\HtmlResponseSubscriber->onRespond(Object, 'kernel.response', Object)
call_user_func(Array, Object, 'kernel.response', Object) (Line: 142)
Drupal\Component\EventDispatcher\ContainerAwareEventDispatcher->dispatch(Object, 'kernel.response') (Line: 202)
Symfony\Component\HttpKernel\HttpKernel->filterResponse(Object, Object, 1) (Line: 190)
Symfony\Component\HttpKernel\HttpKernel->handleRaw(Object, 1) (Line: 81)
Symfony\Component\HttpKernel\HttpKernel->handle(Object, 1, 1) (Line: 58)
Drupal\Core\StackMiddleware\Session->handle(Object, 1, 1) (Line: 48)
Drupal\Core\StackMiddleware\KernelPreHandle->handle(Object, 1, 1) (Line: 191)
Drupal\page_cache\StackMiddleware\PageCache->fetch(Object, 1, 1) (Line: 128)
Drupal\page_cache\StackMiddleware\PageCache->lookup(Object, 1, 1) (Line: 82)
Drupal\page_cache\StackMiddleware\PageCache->handle(Object, 1, 1) (Line: 48)
Drupal\Core\StackMiddleware\ReverseProxyMiddleware->handle(Object, 1, 1) (Line: 51)
Drupal\Core\StackMiddleware\NegotiationMiddleware->handle(Object, 1, 1) (Line: 23)
Stack\StackedHttpKernel->handle(Object, 1, 1) (Line: 713)
Drupal\Core\DrupalKernel->handle(Object) (Line: 19)
- Deprecated function: Creation of dynamic property Drupal\mysql\Driver\Database\mysql\Select::$alterTags is deprecated in Drupal\Core\Database\Query\Select->addTag() (line 149 of core/lib/Drupal/Core/Database/Query/Select.php).
Drupal\Core\Database\Query\Select->addTag('node_access') (Line: 51)
Drupal\book\BookOutlineStorage->loadMultiple(Array) (Line: 1021)
Drupal\book\BookManager->bookTreeCheckAccess(Array, Array) (Line: 701)
Drupal\book\BookManager->bookTreeBuild('663', Array) (Line: 567)
Drupal\book\BookManager->bookTreeAllData('663', Array) (Line: 171)
Drupal\book\Plugin\Block\BookNavigationBlock->build() (Line: 171)
Drupal\block\BlockViewBuilder::preRender(Array)
call_user_func_array(Array, Array) (Line: 101)
Drupal\Core\Render\Renderer->doTrustedCallback(Array, Array, 'Render #pre_render callbacks must be methods of a class that implements \Drupal\Core\Security\TrustedCallbackInterface or be an anonymous function. The callback was %s. See https://www.drupal.org/node/2966725', 'exception', 'Drupal\Core\Render\Element\RenderCallbackInterface') (Line: 788)
Drupal\Core\Render\Renderer->doCallback('#pre_render', Array, Array) (Line: 374)
Drupal\Core\Render\Renderer->doRender(Array, 1) (Line: 204)
Drupal\Core\Render\Renderer->render(Array, 1) (Line: 160)
Drupal\Core\Render\Renderer->Drupal\Core\Render\{closure}() (Line: 580)
Drupal\Core\Render\Renderer->executeInRenderContext(Object, Object) (Line: 159)
Drupal\Core\Render\Renderer->renderPlain(Array) (Line: 175)
Drupal\Core\Render\Renderer->renderPlaceholder('', Array) (Line: 665)
Drupal\Core\Render\Renderer->replacePlaceholders(Array) (Line: 550)
Drupal\Core\Render\Renderer->doRender(Array, 1) (Line: 204)
Drupal\Core\Render\Renderer->render(Array, 1) (Line: 148)
Drupal\Core\Render\Renderer->Drupal\Core\Render\{closure}() (Line: 580)
Drupal\Core\Render\Renderer->executeInRenderContext(Object, Object) (Line: 147)
Drupal\Core\Render\Renderer->renderRoot(Array) (Line: 279)
Drupal\Core\Render\HtmlResponseAttachmentsProcessor->renderPlaceholders(Object) (Line: 71)
Drupal\big_pipe\Render\BigPipeResponseAttachmentsProcessor->processAttachments(Object) (Line: 45)
Drupal\Core\EventSubscriber\HtmlResponseSubscriber->onRespond(Object, 'kernel.response', Object)
call_user_func(Array, Object, 'kernel.response', Object) (Line: 142)
Drupal\Component\EventDispatcher\ContainerAwareEventDispatcher->dispatch(Object, 'kernel.response') (Line: 202)
Symfony\Component\HttpKernel\HttpKernel->filterResponse(Object, Object, 1) (Line: 190)
Symfony\Component\HttpKernel\HttpKernel->handleRaw(Object, 1) (Line: 81)
Symfony\Component\HttpKernel\HttpKernel->handle(Object, 1, 1) (Line: 58)
Drupal\Core\StackMiddleware\Session->handle(Object, 1, 1) (Line: 48)
Drupal\Core\StackMiddleware\KernelPreHandle->handle(Object, 1, 1) (Line: 191)
Drupal\page_cache\StackMiddleware\PageCache->fetch(Object, 1, 1) (Line: 128)
Drupal\page_cache\StackMiddleware\PageCache->lookup(Object, 1, 1) (Line: 82)
Drupal\page_cache\StackMiddleware\PageCache->handle(Object, 1, 1) (Line: 48)
Drupal\Core\StackMiddleware\ReverseProxyMiddleware->handle(Object, 1, 1) (Line: 51)
Drupal\Core\StackMiddleware\NegotiationMiddleware->handle(Object, 1, 1) (Line: 23)
Stack\StackedHttpKernel->handle(Object, 1, 1) (Line: 713)
Drupal\Core\DrupalKernel->handle(Object) (Line: 19)
- Deprecated function: Creation of dynamic property Drupal\mysql\Driver\Database\mysql\Select::$alterMetaData is deprecated in Drupal\Core\Database\Query\Select->addMetaData() (line 178 of core/lib/Drupal/Core/Database/Query/Select.php).
Drupal\Core\Database\Query\Select->addMetaData('base_table', 'book') (Line: 52)
Drupal\book\BookOutlineStorage->loadMultiple(Array) (Line: 1021)
Drupal\book\BookManager->bookTreeCheckAccess(Array, Array) (Line: 701)
Drupal\book\BookManager->bookTreeBuild('663', Array) (Line: 567)
Drupal\book\BookManager->bookTreeAllData('663', Array) (Line: 171)
Drupal\book\Plugin\Block\BookNavigationBlock->build() (Line: 171)
Drupal\block\BlockViewBuilder::preRender(Array)
call_user_func_array(Array, Array) (Line: 101)
Drupal\Core\Render\Renderer->doTrustedCallback(Array, Array, 'Render #pre_render callbacks must be methods of a class that implements \Drupal\Core\Security\TrustedCallbackInterface or be an anonymous function. The callback was %s. See https://www.drupal.org/node/2966725', 'exception', 'Drupal\Core\Render\Element\RenderCallbackInterface') (Line: 788)
Drupal\Core\Render\Renderer->doCallback('#pre_render', Array, Array) (Line: 374)
Drupal\Core\Render\Renderer->doRender(Array, 1) (Line: 204)
Drupal\Core\Render\Renderer->render(Array, 1) (Line: 160)
Drupal\Core\Render\Renderer->Drupal\Core\Render\{closure}() (Line: 580)
Drupal\Core\Render\Renderer->executeInRenderContext(Object, Object) (Line: 159)
Drupal\Core\Render\Renderer->renderPlain(Array) (Line: 175)
Drupal\Core\Render\Renderer->renderPlaceholder('', Array) (Line: 665)
Drupal\Core\Render\Renderer->replacePlaceholders(Array) (Line: 550)
Drupal\Core\Render\Renderer->doRender(Array, 1) (Line: 204)
Drupal\Core\Render\Renderer->render(Array, 1) (Line: 148)
Drupal\Core\Render\Renderer->Drupal\Core\Render\{closure}() (Line: 580)
Drupal\Core\Render\Renderer->executeInRenderContext(Object, Object) (Line: 147)
Drupal\Core\Render\Renderer->renderRoot(Array) (Line: 279)
Drupal\Core\Render\HtmlResponseAttachmentsProcessor->renderPlaceholders(Object) (Line: 71)
Drupal\big_pipe\Render\BigPipeResponseAttachmentsProcessor->processAttachments(Object) (Line: 45)
Drupal\Core\EventSubscriber\HtmlResponseSubscriber->onRespond(Object, 'kernel.response', Object)
call_user_func(Array, Object, 'kernel.response', Object) (Line: 142)
Drupal\Component\EventDispatcher\ContainerAwareEventDispatcher->dispatch(Object, 'kernel.response') (Line: 202)
Symfony\Component\HttpKernel\HttpKernel->filterResponse(Object, Object, 1) (Line: 190)
Symfony\Component\HttpKernel\HttpKernel->handleRaw(Object, 1) (Line: 81)
Symfony\Component\HttpKernel\HttpKernel->handle(Object, 1, 1) (Line: 58)
Drupal\Core\StackMiddleware\Session->handle(Object, 1, 1) (Line: 48)
Drupal\Core\StackMiddleware\KernelPreHandle->handle(Object, 1, 1) (Line: 191)
Drupal\page_cache\StackMiddleware\PageCache->fetch(Object, 1, 1) (Line: 128)
Drupal\page_cache\StackMiddleware\PageCache->lookup(Object, 1, 1) (Line: 82)
Drupal\page_cache\StackMiddleware\PageCache->handle(Object, 1, 1) (Line: 48)
Drupal\Core\StackMiddleware\ReverseProxyMiddleware->handle(Object, 1, 1) (Line: 51)
Drupal\Core\StackMiddleware\NegotiationMiddleware->handle(Object, 1, 1) (Line: 23)
Stack\StackedHttpKernel->handle(Object, 1, 1) (Line: 713)
Drupal\Core\DrupalKernel->handle(Object) (Line: 19)